3 Stufen RIAA MM Class A
Low Noise Entzerrer 50 – 60 db 2022
- Class A
- 2 DK Fr4 Leiterplatte 215x84mm
- Super Kondensatoren (2x 680µF)
- Verstärkung: 50 – 60 db
- Anodenspannung 300V 25 mA 6,3V Heizung DC 900 mA
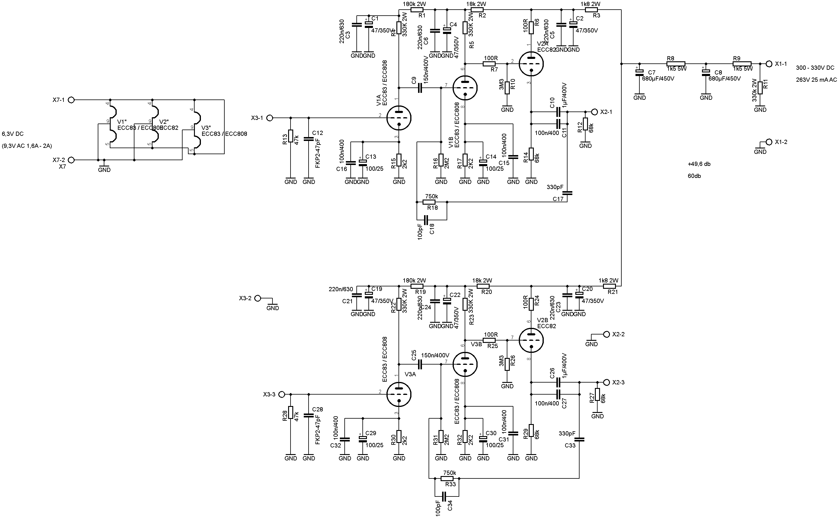
Es ist schon eine Herausforderung einen Sehr Hochwertigen Röhren RIAA Entzerrer zu entwickeln. Das Größte Problem sind die Nebengeräusche! Bei einer Verstärkung von 50 - 60 db ist insbesondere darauf zu achten das die Stromversorgung sehr sauber ist! Ein beheizen mit DC ist hier unverzichtbar um Sehr gute Ergebnisse zu erzielen!
Die Röhren Fassung habe ich nicht wie Üblich auf der Botten Seite Platziert, nein diesmal befinden sich die Fassung auf der Top Seite!
Das hat hier auch einen Triftigen Grund. Der pre Amp soll kompakt sein, damit der dann in ein möglichst kleines Gehäuse untergebracht werden kann. Um so besser sind dann die Ergebnisse.
Da die ECC 83 bzw. 82 nicht so extrem heiß werden, habe ich mich entschlossen das Ganze in ein Alu Druckguß Gehäuse zu verbauen!
Alu leitet die Wärme gut ab und so wird dann die innen Temperatur nicht all so hoch ausfallen.
Das Netzteil wird in ein Separates Gehäuse untergebracht samt Netzteil Board.
Und damit die Anodenspannung auch wirklich Sauber ist, habe ich den Entzerrer noch zwei Super Kondensatoren mit jeweils 680µF Spendiert!
Die Kapazität ist somit sehr hoch!
Das Anode+DC-heizung+-ug 2021 Netzteil Bietet drei Versorgungsspannungen die hier Zwingend Benötigt werden!
Sie können Trafo T2530 Verwenden.
Z Dioden mit jeweils 100V Bestückt! Somit kommen wir auf 300V DC Spannung R2 habe ich auf 27K erhöht da mein Netz Trafo 263V heraus gibt.
Des Weiteren befindet sich das DC Heizung Netzteil auf der Leiterplatte. Hier Stellen sie die Heizung auf 6,3V ein. Bitte Achten sie darauf das sie ggf. Verluste durch die Zuleitung haben. Messen sie die Heizspannung an den Print klemme Vom RIAA Entzerrer nach! Hier Sollten Bequeme 6,3V Anliegen!
Das Netzteil Verfügt auch noch über eine – Ug Spannungsversorgung! Wir Zweckentfremden diese für den Audio Timer. Allerdings ist in unseren Fall GND = U+12V und -Ug ist = GND. Wenn sie sich nicht sicher Sind Messen sie An den Printklemme nach Wo was Anliegt!
Das Anode+DC-heizung+-ug 2021 Netzteil wird nicht mit D7 und R9 Bestückt!
R9 Wird durch eine Draht brücke Ersetzt! Die Lade Elkos mit jeweils 100µF sind Gruß genug. Bitte Vergrößerern sie die Kapazität nicht!
Da T2530 9,3V Anbietet, kommen wir auf etwa 12V die wir für den Audio Timer Benötigen!
Ich habe Beim Audiotimer eine Verzögerungszeit von ca 15 Sec. Eingestellt. Sie müssen R3 mit 330K und C3 mit 47µF Bestücken!
Achtung:
Auf Grund das es eine Weile Dauert bis das Netzteil die Lade Kondensatoren auflädt, ist es Wichtig dass sie meinen Audio Timer Verwenden!
Grund:
Die Röhren sind Schneller Aufgeheizt als die Anodenspannung dann auf ihre Spannung ansteigt! Das Hat dann zu folge das Ohne den Audio Timer am Ausgang Während des Aufbau der Anodenspannung ein Lautes Störgeräusch entsteht!!! Das ist auch Völlig normal, wenn die Anodenspannung langsam Ansteigt und die Röhren noch nicht ihre Bestriebsspannung die sie benötigen Sehen! Die Ladekondensatoren sind Extrem groß und laden nur langsam wegen der RC Kette auf. Um dem gegen zu wirken Sollten sie den RIAA Entzerrer Nicht Ohne Audio Timer in Betrieb nehmen !
Da das Anodenspannung Netzteil schon über eine Kapazität verfügt, habe ich hier direkt einen 1k5 5W Widerstand verbaut darauf folgen dann die 680µF Kondensatoren! Von dort wird die Anodenspannung für beide Kanäle aufgeteilt und wieder zusätzlich durch eine Weitere RC Kette nochmals geglättet!
Hier sind nochmals Folien Kondensatoren Parallel geschaltet!
Die Schaltung an sich ist eigentlich schon sehr bekannt und auch sehr alt!
Im Original wurde diese mit 52db Verstärkung Angegeben!
Ich habe dann Ohne C16,C13, C32,C29 eine Verstärkung von genau 49,6 db messen können.
Im Originalen Schaltplan ist mir Aufgefallen das an der Röhre V1 keine Katoden Kondensatoren verbaut wurden.
Hier nehme ich einmal an das damals eine Höhere Verstärkung nicht von Nöten wahr.
Da es heute eine ganze Reihe von Tonabnehmer mit unterschiedlichen Anforderungen gibt, und auch eine Höhere Verstärkung erwünscht ist, so habe ich der Schaltung noch zusätzlich Katoden Kondensatoren gegönnt.
(C16,C13, C32,C29) mit Hilfe der Kondensatoren ist die Schaltung nun in der Lage auf 60db zu verstärken! ! !
Ja da kommt richtig Freude auf. Einen Punch extra ohne großen Aufwand!



|
Spalte1 |
Spalte2 |
Spalte3 |
Spalte4 |
|
Menge |
Wert |
Device |
Bauteile |
|
4 |
100R |
0,6W Metall |
R6, R7, R24, R25 |
|
2 |
1k5 5W |
RROYAL-OHM-5W |
R8, R9 |
|
2 |
1k8 2W |
2W Metall |
R3, R21 |
|
4 |
2K2 |
0,6W Metall |
R15, R17, R30, R32 |
|
2 |
18k 2W |
2W Metall |
R2, R20 |
|
2 |
47k |
0,6W Metall |
R13, R28 |
|
4 |
68k |
0,6W Metall |
R12, R14, R27, R29 |
|
2 |
180k 2W |
2W Metall |
R1, R19 |
|
5 |
330K 2W |
2W Metall |
R4, R5, R11, R22, R23 |
|
2 |
750k |
0,6W Metall |
R18, R33 |
|
2 |
2M2 |
0,6W Metall |
R16, R31 |
|
2 |
3M3 |
0,6W Metall |
R10, R26 |
|
2 |
FKP2-47pF |
C-EU050-045X075 |
C12, C28 |
|
2 |
100pF |
C-EU050-045X075 |
C18, C34 |
|
2 |
330pF |
C-EU050-045X075 |
C17, C33 |
|
6 |
100n/400 |
C-EU102-054X133 |
C11, C15, C16, C27, C31, C32 |
|
2 |
150n/400V |
C-EU150-064X183 |
C9, C25 |
|
6 |
220n/630 |
C-EU225-062X268 |
C3, C5, C6, C21, C23, C24 |
|
2 |
1µF/400V |
C-EU225-087X268 |
C10, C26 |
|
6 |
47/350V |
CPOL-EUE7.5-16 |
C1, C2, C4, C19, C20, C22 |
|
4 |
100/25 |
CPOL-EUE3.5-8 |
C13, C14, C29, C30 |
|
2 |
680µF/450V |
CPOL-EUE10-35 |
C7, C8 |
|
3 |
Noval Fassung |
||
|
1 |
ECC82 |
ECC82-P |
V2 |
|
2 |
ECC83 / ECC808 |
ECC83-P |
V1, V3 |
|
2 |
Printklemme |
AK500/2 |
X1, X7 |
|
2 |
Printklemme |
AK500/3 |
X2, X3 |
|
1 |
leiterplatte P59 |
214,99 mm* 84 mm |

Wichtig fand ich auch die zentrale Masse Auf der Leiterplatte, die Grund Voraussetzung das alles einwandfrei Funktioniert
Und damit das Ganze dann auch in der Praxis nicht brummt, habe ich Über den Cinch Eingang einen Zentralen massepunkt Gelegt (Blaue Umkreisung) Etwas Schlecht zu sehen ist das die Lötfahne mit den massepunkt Zusätzlich verbunden wurde! Zwar habe ich die Printklemme GND auch noch mit verbunden, das brachte nochmal mehr Ruhe wobei das nicht unbedingt so Üblich ist.
Wichtig ist das die GND Vom Netzteil hier auf dem Punkt Landet und von Dort dann an den Printklemmen angeschlossen werden!

Damit der Nachbau auch Reibungslos funktioniert habe ich einen Stromlaufplan erstellt ( Siehe PDF Doku )
Ich habe für das Netzteil ein Separates Gehäuse verwendet um die besten Ergebnisse zu erzielen.
Sollten sie auf die Idee kommen alles in ein Gehäuse zu verbauen, dann Achten sie darauf Das das Netzteil Sowie der Netz Trafo so weit wie möglich Vom Entzerrer Weg sind und auch keine Wechselstrom Leitungen in der Nähe der RIAA liegen. Diese Können schon Empfindlich einstreuen! Am besten wäre es, wenn sie dann Das Netzteil und den Entzerrer Separat Abkapseln und im Gehäuse Trennbleche verwenden!
Mein Geschmack ist das nicht, darum habe ich Direkt das Netzteil Extern verbaut!
Hören in der Praxis: Wow … das klingt ja echt Überzeugend! Ich war Sehr Überrascht das der Störspannungsabstand doch weit aus höher ist als ich er watet hatte. Ich War immer der Meinung gewesen das es nicht möglich ist einen RIAA Entzerrer mit 60db Verstärkung! aufzubauen !!! Und das Ohne Störende Nebengeräusche!
Echt Wahnsinn. Es macht richtig Spaß ihn zu Hören.
