RIAA Entzerrer
- Mono Aufbau für die Flexibilität der Gehäuse Gestaltung
- 260 – 290 V AC 15 mA / Anodenspannung
- 6,3V Heizung
- 35 db Gewinn gemessen bei 1 KHz
- ECC 83
- Leiterplatte 67 x 81 mm
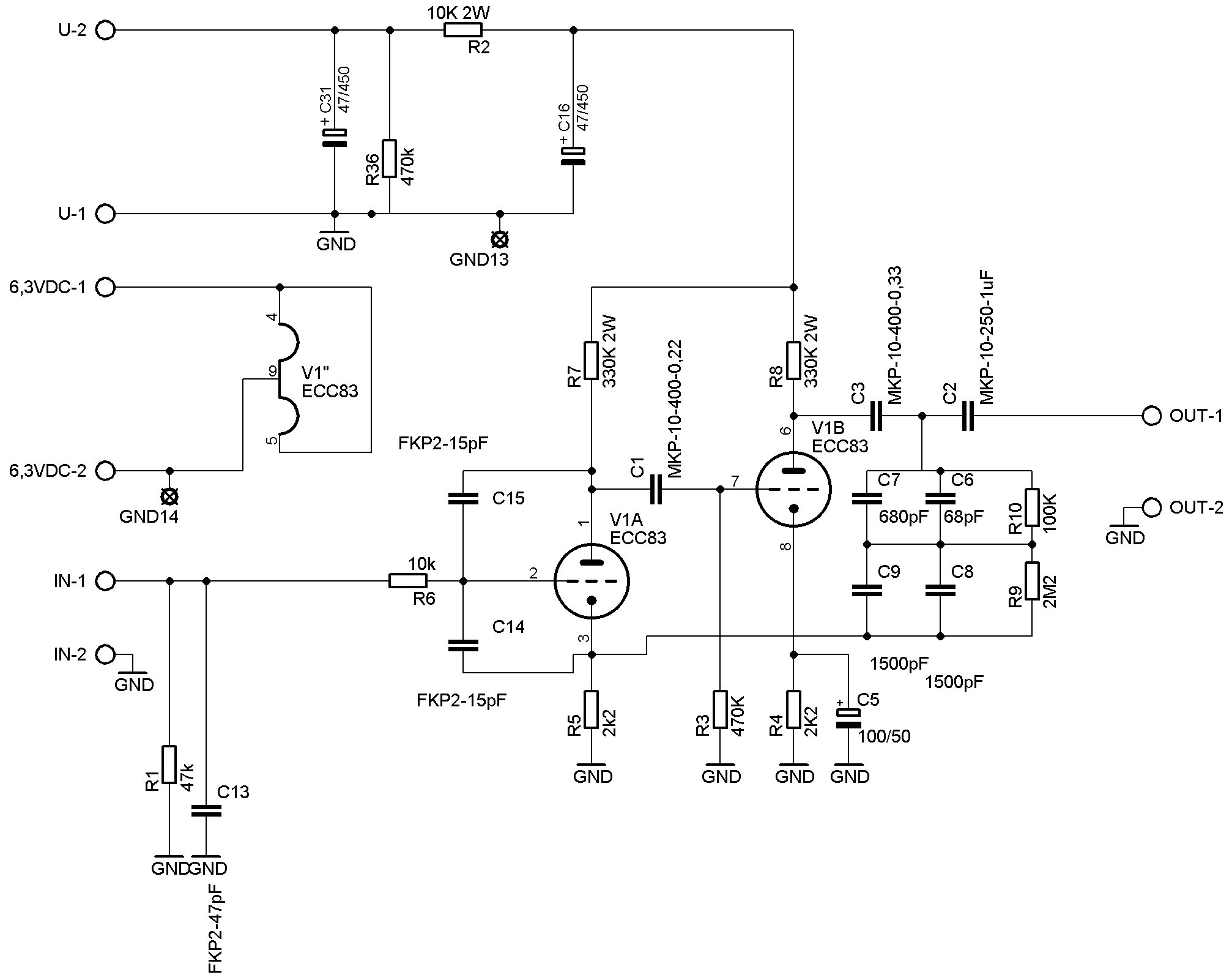
Um einen hochwertigen RIAA Entzerrer zu bauen wurden die Wichtigsten Punkte bei der Umsetzung Berücksichtigt. Um eine Möglichst hohe Kanaltrennung zu erreichen habe ich mich Entschlossen nur einen Kanal auf der Leiterplatte zu Design. Entsprechend muss für Stereo dann die Schaltung Zwei mal aufgebaut werden. Auch ist so mehr Flexibilität bei der Gestaltung des Pre Amps. Gegeben.
Die Schaltung habe ich bereits schon vor Jahren Vorgestellt. Allerdings mit Intrigiertem Netzteil und Dip-Schalter für die Kapazität Anpassung.
Hier Habe ich auf beide Extras Absichtlich Verzichtet. Denn es geht hier eher darum eine Hochwertige Audiosignal Verarbeitung zu erreichen! Das Geht am besten mit so Wenig Bauteilen wie Möglich zu Realisieren. Die Leiterplatte sollte also so klein wie Möglich sein um die Möglichkeit von Einstreuungen der Umgebung auf einen Minimen zu reduzieren.
Meine Tests haben auch ergeben das selbst das Netzteil die Fremd Einstreung erhöht. Mir ist es extrem Wichtig einen RIAA Vorverstärker zu realisieren mit Möglichst wenig Störgeräusche wie Brummen und Rauschen zu realisieren.
R7 und R8 wurden mit 2W Metall Oxide Widerstände versehen um das Rauschverhalten der Widerstände möglichst tief zu halten. Nachfolgende Stufen würden sonst das Rauschen mit verstärken!
Die Anodenspannung liegt bei ca. 300V. Die Trafo Spannung habe ich Großzügig auf 260-260V AC Festgelegt. Die Heizung wird hier im Gleichstrom gewählt. Hierzu finden sie im Sortiment einen Passenden Bausatz (DC Heizung)
Nachfolgend Möchte ich Kurz über das Netzteil Sprechen!
Das Externe Netzteil hat sich als Gut erwiesen und kann beide Kanäle Versorgen!
Für die Anwendung kann es wie Folgt Modifiziert werden!

R4 und R5 = 470K!
D 2 – D4 = ZD 100
R1 = 22K 2W Metall
Sie Finden diesen Bausatz im Sortiment.


Achtung Anschluss Belegung Beachten!
|
Menge |
Wert |
Device |
Bauteile |
|
|
|
|
|
|
2 |
2K2 |
Metall |
R4, R5 |
|
|
|
|
|
|
1 |
10k |
Metall |
R6 |
|
1 |
10K 2W |
Metall 2W |
R2 |
|
1 |
47k |
Metall |
R1 |
|
1 |
100K |
Metall |
R10 |
|
2 |
330K 2W |
Metall 2W |
R7, R8 |
|
2 |
470k |
Metall |
R3, R36 |
|
1 |
2M2 |
Metall |
R9 |
|
2 |
15pF |
C-EU050-035X075 |
C14, C15 |
|
1 |
47pF |
C-EU050-045X075 |
C13 |
|
1 |
68pF |
C-EU050-045X075 |
C6 |
|
1 |
680pF |
C-EU050-045X075 |
C7 |
|
2 |
1500pF |
C-EU050-045X075 |
C8, C9 |
|
1 |
MKP-10-400-0,22 |
C-EU225-074X268 |
C1 |
|
1 |
MKP-10-400-0,33 |
C-EU225-074X268 |
C3 |
|
1 |
MKP-10-250-1uF |
C-EU275-134X316 |
C2 |
|
2 |
47/450 |
E7,5-18 |
C16, C29, C30, C31 |
|
1 |
100/50 |
CPOL-EUE5-10.5 |
C5 |
|
1 |
ECC83 |
ECC83-P |
V1 |
|
1 |
Noval Fassung |
V1 |
|
|
4 |
AK500/2 |
|
|
|
1 |
Leiterplatte 67x81mm |
|
|
|
|
|
|
|
( Vor 17.11.2022) Anleitung als PDF V2.3
