DIY-OP / OP Ersatz +/- 5V – 24V

- 10 – 48V (+/-5 – 24V) 1,5 mA – 9 mA
- Ruhestrom Variabel durch Anpassung
- Bandbreite 1 Hz - 1,4 MHz – 3db / 1 Hz – 500 kHz – 0,8db möglich
- Universal Nutzbar
- Leiterplatte 17 x 29 mm
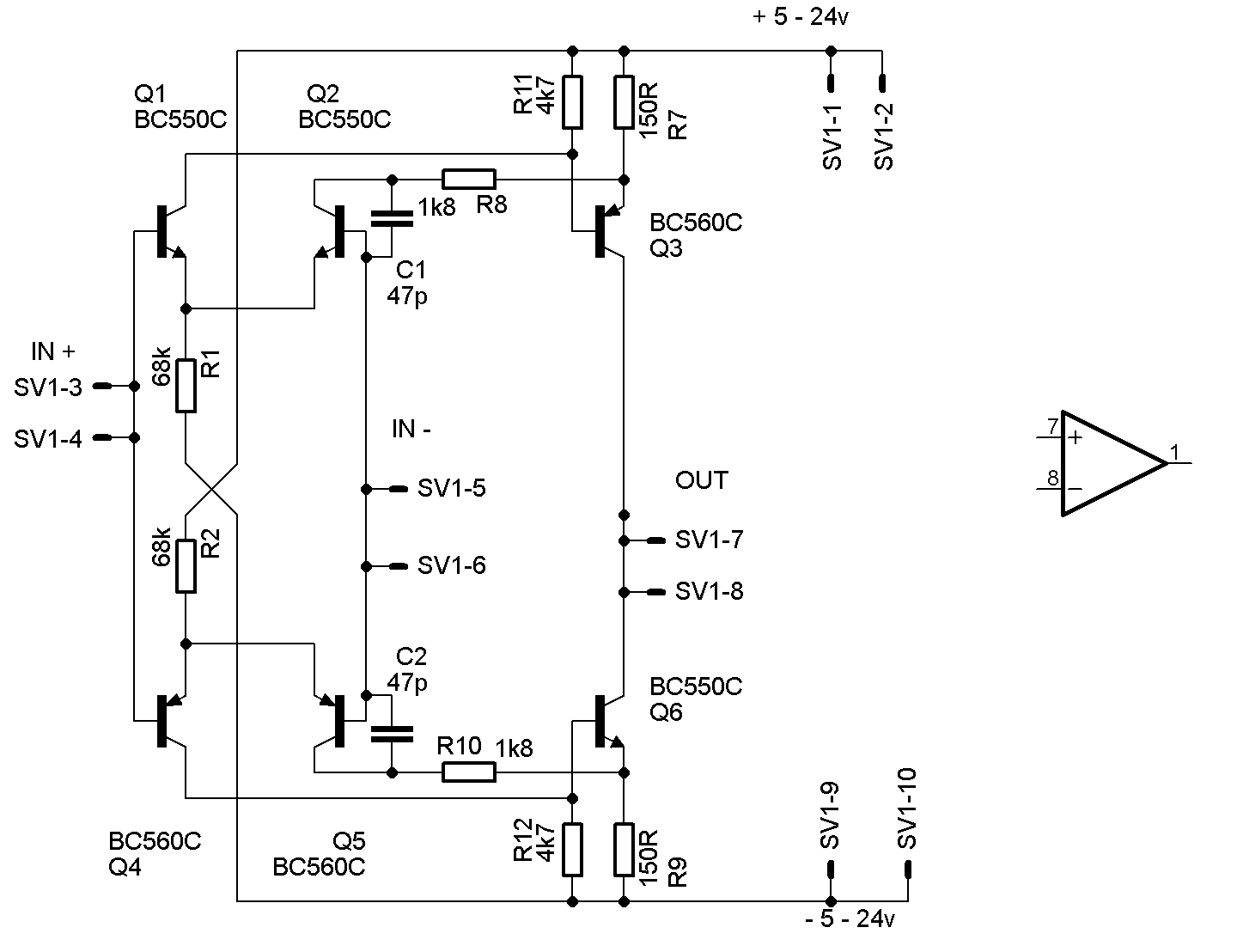
Nachfolgender Bauvorschlag kann einen OP ersetzen.
Wie schon in einigen meiner Projekte schon Angewendet, gibt es Alternativ zum Operationsverstärker eine Ersatzschaltung. Aufgebaut wird diese mit Handelsüblichen Diskreten Bauteile.
Überall Dort wo die OP´s an ihre Grenzen stoßen, ist eine Alternative Nachfolgender Bauweise Denkbar.
Die meisten OP´s sind für Anwendungen bis zu 36V (+/- 18V) ausgelegt.
Für Manche Anwendungen wäre eine Höhere Betrieb Spannung bestimmt zum Vorteil. In der Bord cast Technik Sowieso.
Der Ruhestrom kann nach Bedürfnis angepasst werden. Weniger ist oftmals Mehr so das Prinzip der Schaltung. Ein OP ist weitaus Komplizierter Aufgebaut.
Es ist eine Leichtigkeit den DIY-OP nach den Realen Bedürfnisse anzupassen. Sie können also selbst bestimmen ob die Schaltung Viel oder Wenig Strom umsetzen soll. Die Strom Stärke ist von R1 und R2 abhängig.
Für eine Äußerst Rauscharme Schaltung für +/- 24V sollte R1 und R2 Möglich hoch sein! Hier habe ich als Beispiel 68K widerstände eingesetzt. Somit müssen Q1 und Q2 bzw. Q4 und 5 sich mit sehr bescheidene 353µA zurechtkommen! Das ist auch das Limit + ein bisschen Puffer. Q3 und Q6 Arbeiten so in dieser Konfiguration. Allerdings ist unter diesen Bedingungen nur eine Hochohmige Last wie z.b. 47k gedacht, da gerade einmal nur so viel Strom vorhanden ist das die Schaltung unter dieser Voraussetzung überhaupt funktionieren kann. Der Ruhestrom für die Gesamte Schaltung beträgt nur 1,5 mA! Für Batterie Anwendung gut.
Weniger Strom = Weniger Grundrauschen!
Für Anwendungen die nicht so einen Hohen Verstärkungsfaktor Benötigen und eher eine Last von 300 Ohm oder 60 Ohm Antreiben soll, werden R1 und R2 dann z.b. 27K gewählt
Grundsätzlich Können auch Andere Transistoren mit Andere Daten Genutzt werden!
Wir bleiben aber erst einmal bei 24V R1 und R2 legen wir auf 27k fest somit steigt der Strom auf 888µA genug für Q3 und Q6 das ein Ruhestrom von ca. 9mA erreicht wird. Die Schaltung ist jetzt viel Niederohmiger und nun auch in der Lage niederohmige Lasten anzutreiben wie z.b. einen Kopfhörer. Verbraucht aber auch nun etwas mehr Strom.
Im Schaltplan wurde zum Vergleich ein OP als Ersatz Schaltbild beigezeichnet.

Um das Eigen Schwingen zu vermeiden, wurden C1 und C2 mit auf der Leiterplatte Integriert.
Bei einigen wenigen Anwendungen können diese auch entfallen, wenn eine entsprechende Größere Kapazität Zwischen IN- und OUT Liegt! wie Z.B. bei einem Filter o.ä. Anwendung. Nachteilig ist das die Kondensatoren den Oberen F gang Beschneiden. Um das auszugleichen kann zwischen IN- und OUT noch ein Kleiner Kondensator von 27 -47 pF eingebaut werden. Somit wird die Bandbreite dann erweitert. Derzeit Habe ich Versuchs aufbauten Zwischen +/- 5 – 24V realisiert und getestet. Höhere Betriebsspannungen sind auch noch Möglich, wenn zu mindest R R1 und R2 angepasst werden!
Die Schaltung selbst ist nicht´s anderes als ein Differenzverstärker der in diesen Fall sogar Symmetrisch aufgebaut wurde. Der Größte Vorteil ist das durch diese Symmetrische Aufbauweise Viele Netzstörgeräusche von Natur aus sich selbst Auslöschen gegenüber Unsymmetrische Bauweise wird dadurch der Störabstand um schätzungsweise 45 db zusätzlich erhöht ohne das dafür ein zusätzlicher Aufwand nötig ist. Eine weitere Gewinnung kann durch das 2 Fach Netzteil erreicht werden!

Die Grund Schaltung sollte so klein wie möglich sein. Und Alle Weiter möglichen Bauteile die Zwar Typische Aufbauweise sind wie das RC Komponente zum Netzteil oft zu sehen ist, so Gehört Zwischen IN- und OUT meistens noch ein Kondensator. In der Audio Signalverarbeitung Liegt der Wert zwischen 27-47 Pf wie bereits schon erwähnt!
Dieser Korrigiert die Frequenz Von C1 und C2. Somit ist eine Bandbreite bis zu 1,5 MHz – 3db möglich. Bei 500 kHz sind es -0,8 db
Bei dem Nachfolgenden Bode Plot ist der Unterschied gut zu sehen.

Ohne Koppel Kondensator
Mit Koppel Kondensator
Auch Kann durch die Kapazität des Koppelkondensator die Charakteristik Beeinflusst werden. Wählt man den Wert etwas höher, so bekommt man zusätzlich noch etwas Präsenz im Spiel.

+V und -V ist für die Versorgungsspannung
+ ist der Nicht Inventierender Eingang
- Ist der Inventierender Eingang
O steht für Ausgang
Bestückt kann wie Folgt:
|
Menge |
Wert |
Device |
Bauteile |
|
2 |
150R |
Metall 1/4W |
R7, R9 |
|
2 |
1k8 |
Metall 1/4W |
R8, R10 |
|
2 |
4k7 |
Metall 1/4W |
R11, R12 |
|
2 |
47k |
Metall 1/4W |
R1, R2**** 24V |
|
2 |
47p |
C-EU025-024X044 |
C1, C2 |
|
3 |
BC550C |
BC547 |
Q1, Q2, Q6 |
|
3 |
BC560C |
BC557 |
Q3, Q4, Q5 |
|
1 |
|
Leiterplatte 17x29mm |
|
Standard wird der Bausatz mit 47K (R1, R2) Widerstände ausgeliefert ggf. je nach Anwendung Anpassen ! ! !
R1, R2 **** kann Abweichend je nach Verwendungszweck und Betriebsspannug Bestückt werden:

+/- 5V Zwischen 12K - 4,7K
+/- 12V Zwischen 33k – 12k
+/-15V Zwischen 39k – 17k
+/-24V Zwischen 68k 1,5 mA – 27k 9mA 47k = 3,4 mA
Wird eine noch niedrigere Impedanz benötigt Können Q3 und Q6 auch gegen etwas Leistungsstärkere Typen ersetzt werden ggf. auf pin Belegung achten!
Zwei Reihen an Löt Pads für die Stehende Montage für Lochraster oder Leiterplatten sind vorhanden.
Die erste Reihe kann auch genutzt werden um noch ein Parr Bauteile unter zu bringen. Die Zweite Reihe ist für die Lochraster Montage gedacht oder um diese dann gegen einen OP-Tauschen zu können.
Im Netz gibt es zum Operationsverstärker genügend Literatur und Formeln für die Berechnung die als Grundlage dienen. Da ein OP wie die DIY-Version einen Difrenzverstärker aufweist, sind beide Variante mit einander Vergleichbar. Die Bestehenden Formeln die es dazu gibt sind genauso Anwendbar.
Ein Beispiel dazu wäre der Nichtinventierender Verstärker der wie Folgt Berechnet werden kann:
Verstärkung 4488 = (1+R1/R2)
Verstärkung 4488 = (1+150/43)
Damit der DIY-OP eine Verstärkung von 4488 erzielen kann könnte R1 = 150K sein und R2 = 43k

Letztendlich kann vieles mit der Schaltung Realisiert werden, so wie es mit ein OP auch möglich ist. Vorteil ist das in der Schaltung selbst eingegriffen werden kann. Unter dem Strich kann die Ersatzschaltung in der Audio Signal Verarbeitung bessere Ergebnisse als die Fertig Bauteile Liefern. Theoretisch kann die Spannung auch Höher als +/-24V sein.
Kommen wir zu den Praktischen Aufbauten:
Alles was Letztendlich nur eine Hohe Verstärkung Benötigt, würde ich Hochohmig Aufbauen. Wie z.b. einen Mikrofovorverstärker, RIAA Entzerrer. So wie bei der Klangreglung können R1 und R2 auch noch Hochohmig sein, da die Impedanz meistens bei 47K liegt.
Alles was Niederohmig sein muss wie z.b. ein kleiner Kopfhörerverstärker sollte R1 und R2 also schon Niedrig gewählt werden. Zum Projekt entsprechend die Versorgungsspannung Wählen.
Je nachdem welche Kriterien erfüllt werden sollen können am ein und Ausgang Koppel Kondensatoren verwendet werden.
Sie können die Leiterplatte mit einer Gewinkelten Stiftleiste Versehen. So ist es einfach diese Schaltung auf einer Lochraster oder Steck Platte zu setzen.
Die noch Freihe obere reihe kann z.b. für den Besprechenden Koppel Kondensator der Zwischen -IN und OUT genutzt werden.
Gerne können sie auch ihre Anwendung dazu bei uns Veröffentlichen!
