Temperaturschalter mit NTC 2022
- 12 V 6 mA Ruhestrom 42mA Arbeitsstrom
- Schaltleistung 277V AC 10A
- Schaltleistung 30V DC 7A
- MIT LED
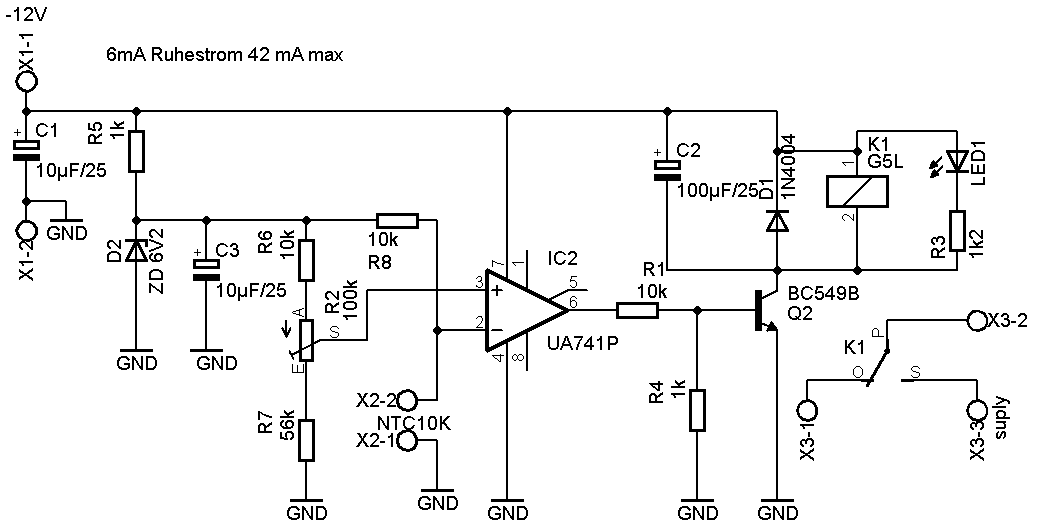
Ein einfacher Temperatur Schalter mit einen NTC und einen Operationsverstärker zu realisieren ist recht einfach umzusetzen. Der OP ist so geschaltet das sich der Ausgangszustand ändert je nach dem wie das Spannungsverhältnis in der Regelkette sich gerade verhält. Mit R6 und R7 kann der einzustellende Bereich nach den Bedürfnissen festgelegt werden. In der aktuellen Konfiguration wurde er so festgelegt, dass die Raumtemperatur so Überwacht werden kann.
Am Ausgang des OP befindet sich noch ein Spannungsteiler, sowie ein Transistor der ausreichend Strom Liefert um das nachfolgende Relay Anzutreiben.
D1 Verhindert die eine Rückwertsspannung C2 wurde verbaut damit das Relay beim Schwellpunkt nicht Flattert.


|
Spalte1 |
Spalte2 |
Spalte3 |
Spalte4 |
|
Menge |
Wert |
Device |
Bauteile |
|
2 |
1k |
1/4 Watt |
R4, R5 |
|
1 |
1k2 |
1/4 Watt |
R3 |
|
2 |
10k |
1/4 Watt |
R1, R7, R8 |
|
1 |
56k |
1/4 Watt |
R7 |
|
1 |
100k |
TRIM RKT6V |
R2 |
|
|
|
|
|
|
1 |
10K |
NTC NTCC-10k |
|
|
1 |
1N4004 |
1N4004 |
D1 |
|
1 |
LED3MM |
LED1 |
|
|
1 |
BC549B o.ä. |
BC549B |
Q2 |
|
1 |
UA741P o.ä. |
UA741P |
IC2 |
|
1 |
ZD 6V2 |
BZX90 |
D2 |
|
1 |
8 Dip |
Fassung |
|
|
2 |
10µF/25 |
CPOL-EUE2.5-7 |
C1, C3 |
|
1 |
100µF/25 |
CPOL-EUE2.5-7 |
C2 |
|
1 |
AZ943-1CH-12DE |
G5L |
K1 |
|
1 |
suply |
W237-103 |
X3 |
|
2 |
W237-02P |
X1, X2 |
|
|
1 |
Leiterplatte 74.4 mm* 40.4 mm |
Y115 |
