TDA7293 D Mos-Audioverstärker bis zu 100W 2023
- Betrieb Spannung +/- 12 V - +/- 50 V
- 100 Watt an 4 Ohm / 100 Watt an 8 Ohm
- Überlastungsschutz – Stand by – Mute Funktion
- Temperatur Schutz
- Nur Wenige Bauteile
Bitte Lesen Sie die Anleitung Vollständig durch! Und Achten sie auf die besonderen Hinweise zu den DMOS! !
Der TDA7293 ist ein 100 Watt DMOS-Audioverstärker. Dieser kann Als Single, Duo oder als Quad Schaltung eingesetzt werden. Der Klasse AB Verstärker wurde speziell für für Cinema Systeme bzw. findet man ihn auch oft in moderne Surround Anlagen ihren Einsatz. Auch wurde eine Netzunterdückung integriert um das netz brummen zusätzlich um 79db !! zu minimieren! . Wahrscheinlich damit dann an dicke Lade Elkos gespart werden kann!
Der Wärmeschutz findet bei 150°C Statt und bei 160°C fährt dann das Gerät runter. Die interne Schutzschaltung funktioniert Dynamisch.
In unseren Fall werden gleich Zwei DMOS-Verstärker für ein Kanal verbaut.
Die DMOS können entsprechend Konfiguriert werden, wobei dann die DMOS in Master und Slave kategoriert werden. Der Master Geschaltete DMOS übernimmt den Eingang des Audio Signal der Slave DMOS bekommt sein Audiosignal Über den Puffer Treiber (Pin 11) der Eingang ist also Abgeschaltet. Dies Geschieht in dem SGND mit auf -U gelegt wird.
Achtung !
Der DMOS hat leider auch eine Negative Eigenschaft ! ! Das Gehäuse ist leider mit -U verbunden, so das das Wärmeableitblech immer eine Negative Spannung aufweist ! !
Ich weiß nicht was der Hersteller sich dabei gedacht hat. Würde das Wärmeableitblech auf GND Liegen hätte das für den Zusammenbau sicherlich Vorteile. Allerdings mag es sein das diese Entscheidung vermutlicher Weise sogar einen technischen sinn mit sich bringt. Ich vermute das es sonst für den Slave Betrieb eventuelle Brumm Probleme mit sich bringen Könnte.
Leider wird der TDA7293 auch schon mal kaputt geredet! Das liegt daran das das Entsprechende Wissen über den DMOS nicht da ist. Die meisten Verkäufer aus der Fern Ost Region verkaufen schon fertig Aufgebaute Module und Verschweigen eben das das Wärmeableitblech mit der Negativen Spannung verbunden ist. Oftmals bauen dann Unwissende das einen Kühlkörper an und wundern sich warum das Netzteil dann einen um die Ohren Fliegt! Und schon Rieselt es negative Kritik!
Auch ist es nicht einfach die Wärme vernünftig Abzuleiten! Ich habe mir Silicon Isolier Pads besorgt und diese dann mit Hilfe des Isoliernippel dann das Loch in den Pad Gestanzt was ganz gut funktioniert.
In der Praxis musste ich dann allerdings feststellen das die Isoliernippel nicht der Hitze instant halten und Schmälzen. Dann sind die Schrauben Locker und müssen nachgezogen werden. Das ist für mich dann keine Sichere betriebsweise.
Ich muss aber auch dazu erwähnen das ich 200Watt Leistung bei 1000 Hz unter Labor Bedingung aus dem DMOS gekitzelt habe, was mit Sicherheit unter 100% Dauerlast den DMOS so richtig einheizt. Da ich im Labor nur ein Parr Kleine Lautsprecher mit nur 50Watt habe kann ich keine Test´s unter reale Bedingung durchführen. Es mag Vielleicht sein das es dann Funktioniert. Allerdings ist das für mich persönlich keine Option und weist entsprechend auf eine Schwachstelle hin.
Es kann natürlich auch sein das Mein Isolier material nicht das beste ist. Wobei ich schon darauf geachtet habe das die Verluste möglichst gering sind.
Ich habe mich dann Entschlossen die DMOS Ohne Isolierung zu montieren unter der Berücksichtigung das der Kühlkörper dann unter der Negativen Spannung Steht und entsprechend auch Isoliert werden muss.
Auch würde ich ein Warnhinweis dazu Zwingend Im Gerät sichtbar Aufkleben, damit man dann Später noch weis das der Kühlkörper unter der Spannung steht.
Das Ganze muss dann entsprechend auch Sicher und Isoliert in ein Passendes Gehäuse verbaut werden.
Wie die Industrie mit dieser Problematik umgeht kann ich an dieser Stelle nicht sagen, da ich noch kein fertiges Gerät in der Hand hatte um zu sehen wie die Industrie mit dem Problem umgeht!
Ich habe nur ein Clip Det heraus geführt diese Funktion kann für die Entwicklerumgebung interessant sein. Da ich weder bei Über Temperatur noch bei einer Übersteuerung am Clip Detektor eine Zustandsveränderung feststellen konnte, so gehe ich auf das Thema nicht weiter ein!
Um Die Betriebssicherheit weiter zu erhöhen, würde ich auf eine Lautsprecher Schutzschaltung dennoch nicht verzichten.
Zwar gibt es beim ein und Ausschalten keine Plopp Geräusche. Nur würde ich mich nicht auf den DMOS Dauerhaft verlassen wollen, wenn dieser dann doch einmal kaputt geht und dann die Lautsprecher beschädigt!
Ansonsten gab es bei der Betriebnahme Absolut keine Probleme einen Stereo Amp Aufzubauen.
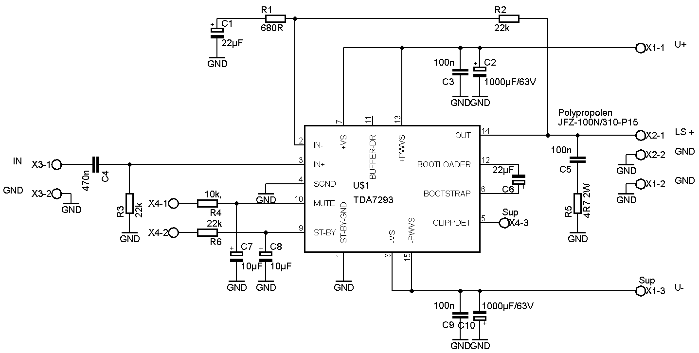
Der Verstärkungsfaktor kann Über R1 und R2 Eingestellt werden! Derzeit ist der verstärkungsfaktor gem. der Hersteller Daten eingestellt. Sollte das nicht ausreichen könnte man R1 verkleinern oder R2 vergrößern!

Ich Habe noch eine Tabelle mit Messwerten zusammengestellt um zu zeigen was bei welcher Spannung so möglich ist.

|
AC |
DC |
4 Ohm |
8 Ohm |
|
2x10V |
+/- 12V |
15W |
8,4W |
|
2x12V |
+/- 14,5V |
22W |
12,5W |
|
2X15V |
+/-18,6V |
33W |
19,6W |
|
2X18V |
+/-22,5V |
45W |
27W |
|
2X20V |
+/- 25V |
55W |
36W |
|
2X24V |
+/-30V |
83W |
51W |
|
2x28V |
+/-35V |
100W |
72W |
|
2x30V |
+/38V |
82W |
|
|
2X32V |
+/-41V |
95W |
|
|
2x35V |
+/45V |
114W |
Bitte beachten sie das der DMOS im Leerlauf (Ohne Musik) +/- 60V nicht überschreiten darf!
Die Hier Ermittelten Daten Fanden unter Entsprechender last statt.
Die Leerlauf Spannung habe ich also nicht Berücksichtigt!
Unter Last Sollte +/- 50V nicht überschritten werden!
|
Menge |
Wert |
Device |
Bauteile |
|
1 |
4R7 2W |
2 Watt |
R5 |
|
1 |
680R |
0,6W Metall |
R1 |
|
1 |
10k, |
0,6W Metall |
R4 |
|
3 |
22k |
0,6W Metall |
R2, R3, R6 |
|
2 |
100n |
C-EU050-035X075 |
C3, C9 |
|
1 |
100n |
C-EU150-064X183 |
C5 |
|
1 |
470n |
C-EU050-035X075 |
C4 |
|
2 |
10µF |
CPOL-EUE2.5-7 |
C7, C8 |
|
2 |
22µF |
CPOL-EUE2.5-7 |
C1, C6 |
|
2 |
1000µF/63V |
CPOL-EUE7.5-16 |
C2, C10 |
|
1 |
TDA2793 |
TDA2793 |
U$1 |
|
2 |
Sup |
W237-103 |
X1, X4 |
|
2 |
W237-02P |
X2, X3 |
|
|
1 |
Leiterplatte Y129 |
61 mm* 55 mm |
