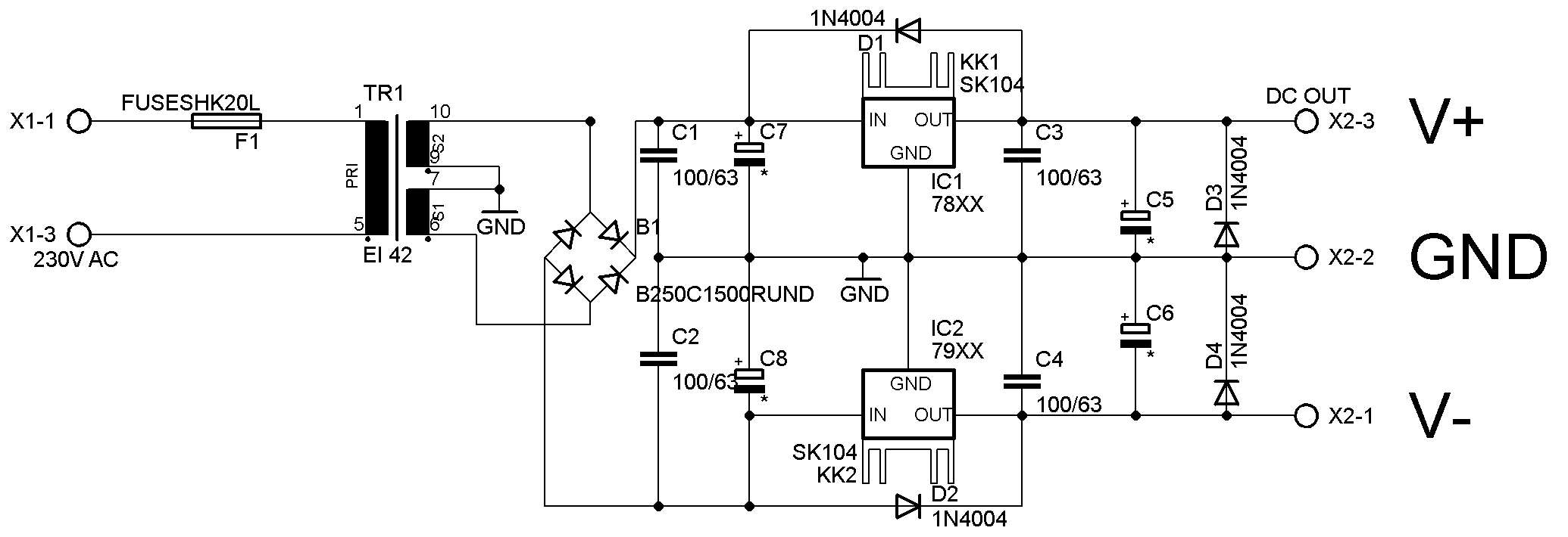
Symmetrisches Netzteil mit EI 42

Es Handelt sich hier um eine Netzteil Schaltung, ausgestattet mit den 78xx und 79xx Spannungstabilisatoren.
Diese Bauteile gibt es in Verschiedene Ausführungen. So Können Hochwertige Netzteile mit Wenigen Bauteilen Realisiert werden.
Geeignet Für Kleine Anwendungen bis Max. 5 VA Gesamtleistung.
Trafo EI 42, 5VA ist Auf der Leiterplatte vorgesehen,
Um die Schaltung Möglichst Betriebsicher zu gestalten sind Sicherung, sowie Schutzdioden mit Integriert.
Die IC,s Werden Auf Kühlkörper Montiert
Es Liegt 230V Netzspannung am Trafo an! Dementsprechend muss die Schaltung also Berührungssicher im Gehäuse nach Richtlinien eingebaut werden!
Abmessung 80*76mm

Bestückt wird wie folgt:

|
Stk |
Position |
Wert |
5V 2*196 mA |
12V 2*118 mA |
15V 2*98 mA |
18V 2*70mA |
24V 2* 73mA |
|
4 |
D1 - D4 |
1N 4004 |
|
|
|
|
|
|
1 |
IC1 |
78xx |
7805 |
7812 |
7815 |
7818 |
7824 |
|
1 |
IC2 |
79xx |
7905 |
7912 |
7915 |
7918 |
7924 |
|
4 |
C1 - C4 |
0,1/63 RM5 |
|
|
|
|
|
|
2 |
X1, X2 |
Printklemme 3 Pol |
|
|
|
|
|
|
2 |
C7, C8 |
RM 5 d max 13 |
470/25 |
220/35 |
220/35 |
470/35 |
470/63 |
|
2 |
C5 , C6 |
RM 5 d max 10 |
470/25 |
220/35 |
220/35 |
220/35 |
220/35 |
|
1 |
B1 |
B40C1500RUND |
|
|
|
|
|
|
1 |
Tr. 1 |
EI 42/14,8 2xx (5VA) |
2*9V 278 mA |
2*15V 167mA |
2*18V 139mA |
2*18V 139mA |
2*24V 104mA |
|
1 |
F1 |
100mA |
|
|
|
|
|
|
1 |
SI |
Halter PL 1200000 |
|
|
|
|
|
|
2 |
K |
SK104 oder V PR32/38,1 |
|
|
|
|
|
|
1 |
|
Leiterplatte |
|
|
|
|
|
