Symmetrisches Netzteil mit Max 1A V2.0

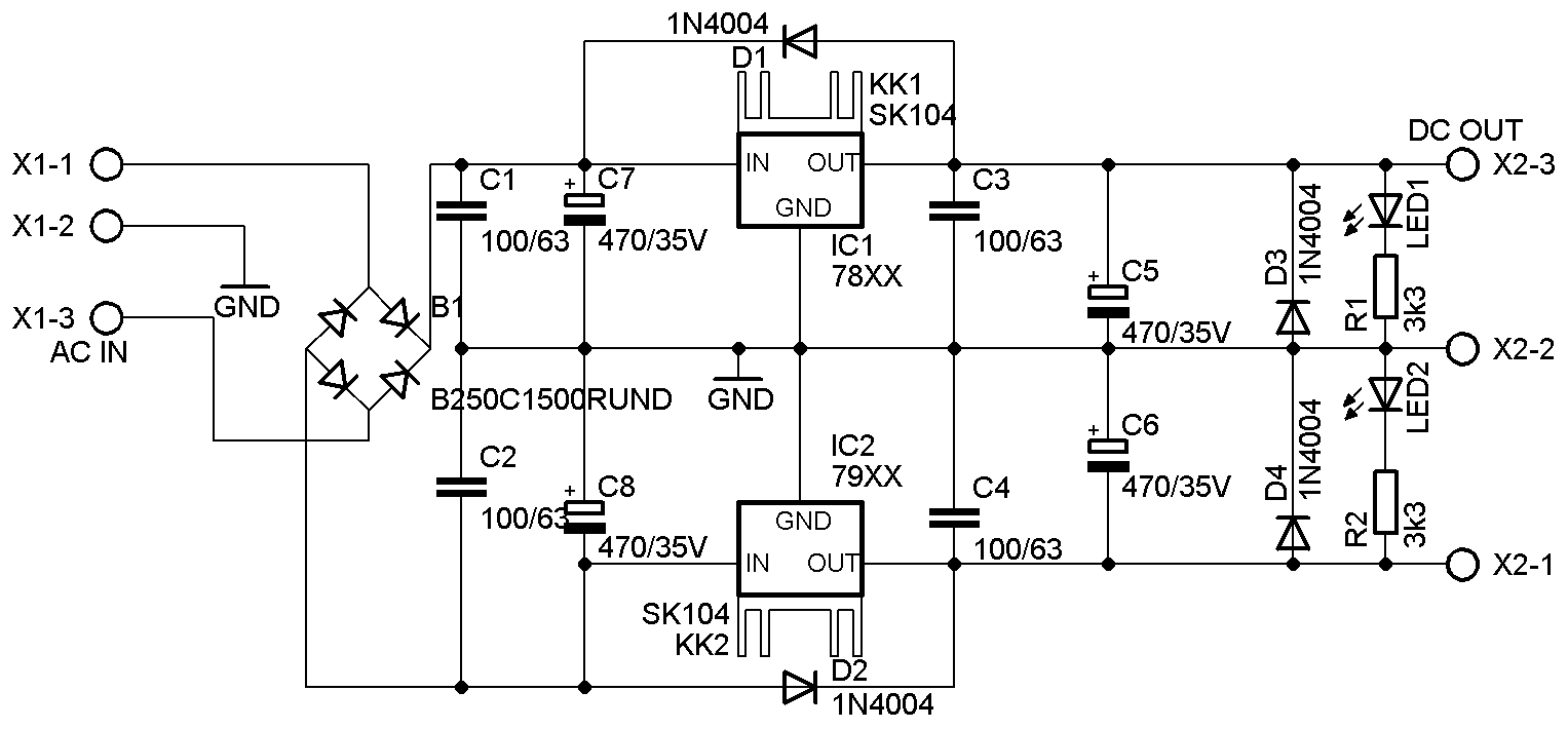
Das Netzteil ist ausgestattet mit den 78xx und 79xx Festspannungsreglern. Diese Bauteile gibt es in Verschiedene Ausführungen. So Können Hochwertige Netzteile mit Wenigen Bauteilen Realisiert werden.
Geeignet Für Anwendungen bis Max. 1A
Um die Schaltung Möglichst Betriebsicher zu gestalten sind Schutzdioden mit Integriert.
Die IC,s Werden Auf Kühlkörper Montiert Bei Höheren Strömen für genügend Umluft sorgen!
Die V2.0 Verfügt über Zusätzliche LED´s. Laut Hersteller der 78xx 79xx Festspannungsregler Serien, benötigen diese einen Kleinen Verbraucher damit die Festspannungsregler Korrekt Arbeiten Können! Die LED´s Als Verbraucher Reichen Völlig aus. Eine Kontroll Messung ist nun ohne weitere Verbraucher Möglich!
Die Versorgungsspannung wird wie in der Liste Beschrieben Ausgewählt.
Netztransformator Nicht im Liferumfang
Abmessung 64* 64 mm

Bestückt wird wie folgt:

|
Stk |
Position |
Wert |
5V
|
12V
|
15V
|
18V |
24V
|
|
4 |
D1 - D4 |
1N 4004 |
|
|
|
|
|
|
1 |
IC1 |
78xx |
7805 |
7812 |
7815 |
7818 |
7824 |
|
1 |
IC2 |
79xx |
7905 |
7912 |
7915 |
7918 |
7924 |
|
4 |
C1 - C4 |
0,1/63 RM5 |
|
|
|
|
|
|
2 |
X1, X2 |
Printklemme 3 Pol |
|
|
|
|
|
|
2 |
C7, C8 |
RM 5 d max 13 |
1000/35 |
1000/35 |
1000/35 |
1000/35 |
470/63 |
|
2 |
C5 , C6 |
RM 5 d max 10 |
470/35 |
470/35 |
470/35 |
470/35 |
470/35 |
|
1 |
B1 |
B40C2000RUND |
|
|
|
|
|
|
1 |
|
Trafospannung |
2*9V |
2*15V |
2*18V |
2*18V |
2*24V |
|
2 |
R1, R2 |
|
470R |
1k8 |
2k2 |
2k7 |
3k9 |
|
2 |
K |
SK104 oder V PR32/38,1 |
|
|
|
|
|
|
2 |
LED 1, 2 |
ROT |
|
|
|
|
|
Anleitung als PDF V2.0 11.05.2022
