Symmetrisches Audio Netzteil mit EI 54 16VA V2

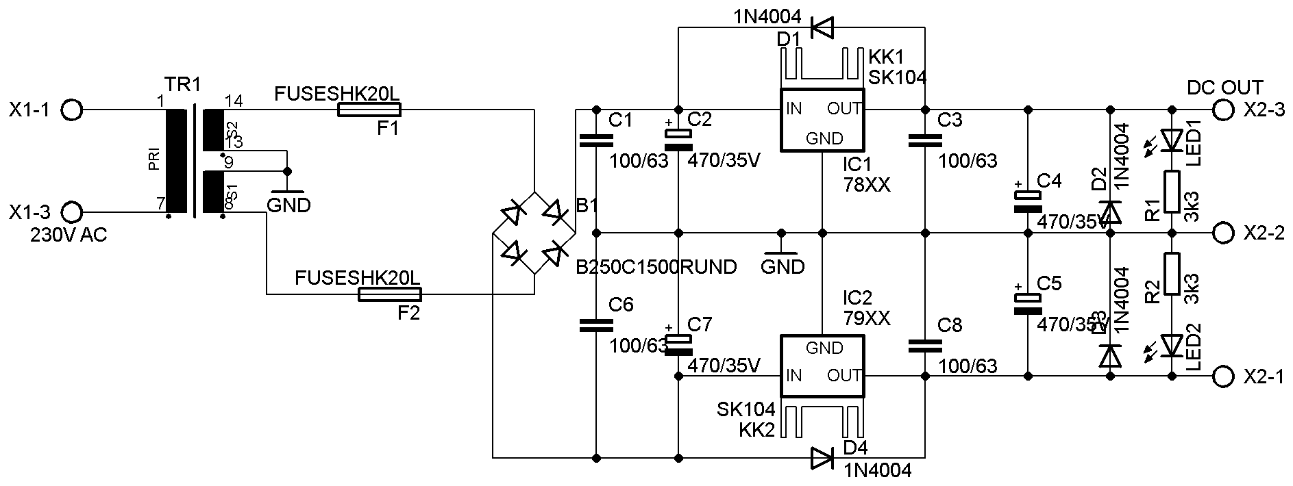
Es Handelt sich hier um eine Netzteil Schaltung, ausgestattet mit den 78xx und 79xx Spannungsstabilisatoren. Diese Bauteile gibt es in Verschiedene Ausführungen. So Können Hochwertige Netzteile mit Wenigen Bauteilen Realisiert werden.
Geeignet Für Kleine Anwendungen bis Max. 16 VA Gesamtleistung.
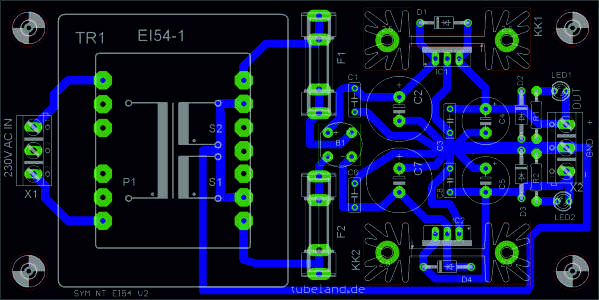
Trafo EI 54, 16VA ist Auf der Leiterplatte vorgesehen,
Um die Schaltung Möglichst Betriebssicher zu gestalten sind Sicherung, sowie Schutzdioden mit Integriert.
Die IC,s Werden Auf Kühlkörper Montiert.
Gegenüber der Vorgänger Version, wurde das Design sowie das Layout komplett Überarbeitet. Auf Grund das die Festspannungsregler laut Hersteller einen geringen Strom Benötigen um Überhaupt Korrekt Regeln zu können, wurden 2 LED´s noch Integriert. Somit ist nun eine Kontroll Messung ohne zusätzlichen Verbraucher Möglich.
Die GND Stripes des Layouts wurde durch die neue Anordnung der Bauteile Nahezu Symmetrisch gestaltet.
Damit die Festspannungsregler Sicher und Korrekt Arbeiten können habe ich auch hier Teils Höhere Betrieb Spannungen gewählt. Somit gibt es Ausreichend Spannungsreserven für den Regler um Höhere Unerwünschte AC Anteile so gering wie möglich zu halten.
Es Liegt 230V Netzspannung am Trafo an! Dementsprechend muss die Schaltung also Berührungssicher im Gehäuse nach Richtlinien eingebaut werden!
Abmessung 117*64mm

Bestückt wird wie folgt:

|
Stk |
Position |
Wert |
5V 2*xxx |
12V 2*350 mA |
15V 2*300mA |
18V 2*300mA |
24V 2*220mA |
|
4 |
D1 - D4 |
1N 4004 |
|||||
|
1 |
IC! |
78xx |
7805 |
7812 |
7815 |
7818 |
7824 |
|
1 |
IC2 |
79xx |
7905 |
7912 |
7915 |
7918 |
7924 |
|
4 |
C1, C6, C3, C8 |
0,1/63 RM5 |
|||||
|
2 |
X1, X2 |
Printklemme 3 Pol |
|||||
|
2 |
C2, C7 |
RM 5 d max 13 |
1000/35 |
1000/35 |
1000/35 |
1000/35 |
470/63 |
|
2 |
C4, C5 |
RM 5 d max 10 |
470/35 |
470/35 |
470/35 |
470/35 |
470/35 |
|
1 |
B1 |
B40C1500RUND |
|||||
|
1 |
Tr. 1 |
EI 54 16VA |
2*9V |
2*15V 530mA 16VA |
2*18V 440mA |
2*18V 440 mA |
2*24V 33 mA |
|
2 |
F1, F2 |
|
630 mA T |
500mA T |
500 mA T |
400 mA T |
|
|
2 |
R1, R2 |
470R |
1k5 |
2k2 |
2k7 |
3k9 |
|
|
2 |
LED 1 + 2 |
ROT 3 mm |
|||||
|
2 |
SI |
Halter PL 1200000 |
|||||
|
2 |
K |
SK104 STS oder V PR32 mm |
|||||
|
1 |
Leiterplatte 128*64 |
||||||
|
2 |
Schraube M3* 8 mm scheiben und Mutter SZK3X8-200 |
||||||
|
2 |
Mutter M3 SK M3-1000 |
||||||
|
2 |
SKU 3,2-100 |
||||||
.
.
