Symmetrisches Audio Netzteil mit EI 42 6VA V2.0 2020

Symmetrisches Audio Netzteil mit EI 42 6VA  V2.0

 

 

 

 

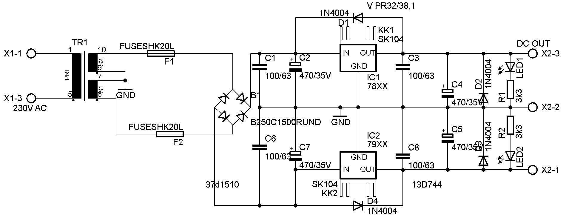
Es Handelt sich hier um eine Netzteil Schaltung, ausgestattet mit den 78xx und 79xx Spannungstabilisatoren. Diese Bauteile gibt es in Verschiedene Ausführungen. So Können Hochwertige Netzteile mit Wenigen Bauteilen Realisiert werden.

 

Geeignet Für Kleine Anwendungen bis Max. 5 oder 6 VA Gesamtleistung Je nach Verwendbaren Trafo.

Trafo EI 42, 5VA bzw. 6VA ist Auf der Leiterplatte vorgesehen,

 

Um die Schaltung Möglichst Betriebsicher zu gestalten sind Sicherung, sowie Schutzdioden mit Integriert.

Die IC,s Werden Auf Kühlkörper Montiert.

 

Gegenüber der Vorgänger Version, wurde das Design sowie das Layout komplett Überarbeitet. Auf Grund das die Festspannungsregler Laut Hersteller einen geringen Strom Benötigen um Überhaupt Korrekt Regeln zu können, wurden 2 LED´s  noch Integriert. Somit ist nun eine Kontroll Messung ohne zusätzlichen Verbraucher Möglich.

Die GND Stripes des Layouts wurde durch die neue Anordnung der Bauteile Nahezu Symmetrisch gestaltet.

 

 

 

Damit die Festspannungsregler Sicher und Korrekt Arbeiten können habe ich auch hier Teils Höhere Betrieb Spannungen gewählt. Somit gibt es Ausreichend Spannungsreserven für den Regler um Höhere Unerwünschte AC Anteile so gering wie möglich zu halten.

 

 

Es Liegt 230V Netzspannung am Trafo an! Dementsprechend muss die Schaltung also Berührungssicher im Gehäuse nach Richtlinien eingebaut werden!

Abmessung 117*64mm

 

 

 

 

 

 

 

Bestückt wird wie folgt:

 

 

 

 

Stk

Position

Wert

 5V  2*xxx

12V 2*135 mA

15V 2*110mA

18V 2*110mA

24V 2*82 mA

4

D1 - D4

1N 4004

         

1

IC!

78xx

7805

7812

7815

7818

7824

1

IC2

79xx

7905

7912

7915

7918

7924

4

C1, C6, C3, C8

0,1/63 RM5

         

2

X1, X2

Printklemme 3 Pol

         

2

C2, C7

RM 5 d max 13

1000/35

1000/35

1000/35

1000/35

470/63

2

C4, C5

RM 5 d max 10

470/35

470/35

470/35

470/35

470/35

1

B1

B40C1500RUND

         

1

Tr. 1

EI 42  6VA

2*9V

2*15V 200mA 6VA

2*18V 166 mA

2*18V 166 mA

2*24V 125 mA

2

F1, F2

 

 

200mA T

200mA

200mA

160mA

2

R1, R2

 

470R

1k5

2k2

2k7

3k9

2

LED 1 + 2

ROT 3 mm

         

2

SI

Halter PL 1200000

         

2

K

SK104 STS oder V PR32/25 mm

       

1

 

Leiterplatte 117*64 mm

       

2

 

Schraube M3* 8 mm scheiben und Mutter SZK3X8-200

   

2

 

Mutter M3 SK M3-1000

       

2

 

SKU 3,2-100

         

 

 .

.

 

 

 Dokument als PDF Datei

Wir benutzen Cookies

Wir nutzen Cookies auf unserer Website. Einige von ihnen sind essenziell für den Betrieb der Seite, während andere uns helfen, diese Website und die Nutzererfahrung zu verbessern. Sie können selbst entscheiden, ob Sie die Cookies zulassen möchten. Bitte beachten Sie, dass bei einer Ablehnung womöglich nicht mehr alle Funktionalitäten der Seite zur Verfügung stehen.