Stabelesiertes Netzteil

 Netzteil mit EI 42

 

 

 

 

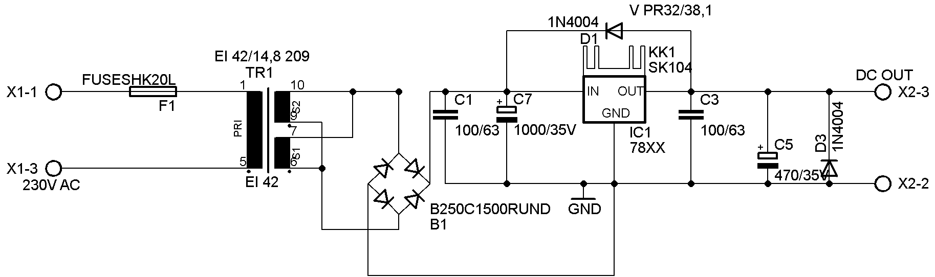
Es handelt sich hier um eine Netzteilschaltung, ausgestattet mit dem 78xx-Festspannungsregler, der es ermöglicht, mit geringem Aufwand, hochwertige Netzteile zu realisieren.

Der Trafo (El42) ist, mit seiner Gesamtleistung von 5 VA, für kleinere Anwendungen ausgelegt.

 

Um die Schaltung möglichst betriebssicher zu gestalten, sind eine Sicherung sowie Schutzdioden integriert. Das IC wird auf einen Kühlkörper montiert.

 

Es liegt 230V Netzspannung am Trafo an. Dementsprechend muss die Schaltung berührungssicher im Gehäuse, nach den geltenden Richtlinien, verbaut werden.

Abmessung 69*76mm

 

 Schaltbild

 

 

 

 

 

 

 

 

Bestückungsplan

 

 

 Stückliste

Stk

Position

Wert

 5V  390 mA

12V 236 mA

15V 196 mA

18V 140mA

24V

2

D1, D3

1N 4004

 

 

 

 

 

1

IC1

78xx

7805

7812

7815

7818

7824

 

 

 

 

 

 

 

 

2

C1, C3

0,1/63 RM5 53 D 3648

 

 

 

 

 

2

X1, X2

Printklemme 3 Pol

 

 

 

 

 

1

C7

RM 5 d max 13

1000/35

1000/35

1000/35

1000/35 - 11D5028

470/63

1

C5

RM 5 d max 10

470/25

470/25

220/35

220/35 - 13D742

220/35

1

B1

B40C1500RUND

 

 

 

 

 

1

Tr. 1

EI 42/14,8 2xx  (5VA)

9V 556 mA - 109

15V 334mA - 115

18V 278mA - 118

18V 278mA - 118

24V 208mA - 124

1

F1

40mA

 

 

 

 

 

1

SI

Halter PL 1200000

 

 

 

 

 

1

K

SK104 STS oder V PR32/38,1

 

 

 

 

1

 

Leiterplatte

 

 

 

 

 

1

 

Schraube M3* 8 mm scheiben und Mutter SZK3X8-200

 

 

 

1

 

Mutter M3 SK M3-1000

 

 

 

 

 

1

 

SKU 3,2-100

 

 

 

 

 

 

Bauanleitung in PDF

Wir benutzen Cookies

Wir nutzen Cookies auf unserer Website. Einige von ihnen sind essenziell für den Betrieb der Seite, während andere uns helfen, diese Website und die Nutzererfahrung zu verbessern. Sie können selbst entscheiden, ob Sie die Cookies zulassen möchten. Bitte beachten Sie, dass bei einer Ablehnung womöglich nicht mehr alle Funktionalitäten der Seite zur Verfügung stehen.