DC Heizung mit Softstart 1,2 – 13V, 33V Möglich, 2A
Oftmals Benötigen wir DC Geheizte Röhren, gerade wenn es darum geht ein parr mV zu Verstärken. Sei es ein RIAA oder ein Mikrofon Vorverstärker. Oder die Vorstufen im Verstärker.
Heizen wir mit AC können unter Umständen Typische Netz Brummen neben Geräusche Entstehen. Beim nachfolgenden System werden diese dann auch noch Mit Verstärkt. So das die Gewünschten Ergebnisse Vom Signal Störabstand bei weiten Verfehlt werden.
Ist die Schaltung Hochohmig aufgebaut um Widerstand Rauschen zu minimieren kann es sogar noch umso mehr Brummen da die Schaltung an sich auch Stör anfälliger ist. Üblicher Weise werden AC Heiz Leitungen Mittels Zwei Widerstände im 100 Ohm Bereich auf Zentral Masse Gelegt. Das Brummen wird dadurch Drastisch Gesenkt. Doch nicht immer komplett Eliminiert.
In Manchen Fällen Kommen auch Folgende Probleme zum Vorscheinen. Wir richten Die Anodenspannung Gleich Und sieben diese dann zu unserer Zufriedenheit mit Kondensatoren oder wir Bauen sogar einen Längsregler ein. Doch Was passieren kann, vor allen wenn etwas Höhere Ströme Verlangt werden. Oder Unser Netz Trafo so Berechnet wurde das er knapp unter seinen Daten Ausgelastet wird. Kann Folgendes Problem entstehen. Oftmals wird dieses Problem nicht erkannt. Geschweige denn Mit berücksichtigt.
Einer meiner Kunden ist dann Aufgefallen, Dass an der AC Heizung kein Sauberer Sinus mehr anlag. Es war Stakt Verformt und vom Sinus Weit entfernt. Siehe Bilder.

Das Bild Über uns zeigt ein Sauberes Netz Sinus
Hinter dem Netz Transformator sieht die Sache ganz anders aus wie das Bild es zeigt.

Wir sehen wie Stark die Amplitude zusammenbricht. Von einem sauberen Sinus ist hier nicht im Geringsten mehr die Rede. Das Kann sich dann sehr schnell bei einen RIAA im Signal so auswirken

So Reagierte mein Kunde Äußerst Interessiert und bat mich um Aufklärung wie denn ein Transformator ein Unsauberes Sinus bei halber last Produziert. Da ich über diesen Trafo Die Bauvorschrift besaß kontrollierte ich die Berechnungen und Musste Feststellen das alles richtig War.
So Reagierte mein Kunde Äußerst Interessiert und bat mich um Aufklärung wie denn ein Transformator ein Unsauberes Sinus bei halber last Produziert. Da ich über diesen Trafo Die Bauvorschrift besaß kontrollierte ich die Berechnungen und Musste Feststellen das alles richtig War. Das Problem ließ sich aber so nicht lösen. So Bekam ich den Trafo dann erst einmal zum Untersuchen zurück Geschickt. Denn Schließlich muss ich seinen Angaben erst einmal Nachgehen, denn seine Reklamation könnte ja auch berechtigt sein.
Nach dem dann der Trafo eingetroffen ist, baute ich dann Rasch alleine aus Neugier ein Lastaufbau rund um den Trafo auf und Kontrollierte dann den Sinus auf der Sec. Seite. Dann die Überraschung Trotz dem ich den Trafo sogar Absichtlich Überlastet habe War das Sinus Einwandfrei.
Das Beruhigte mich dann Allgemein. Am Trafo Lag es nicht. Nun Wie Kommt es zu so einer Verformung?
Hier Wurde der Stromflusswinkel nicht mit Berücksichtigt!
Der Stromflusswinkel beträgt in Unserem Fall 0 … 180°
Stromflusswinkel treten bei nichtlinearen Verbrauchern auf. Dazu gehören Gleichrichter, Dimmer, etc.
Man müsste noch die Schwelle (Stromstärke) angeben. Die Stromstärke Schwankt Beim Gleichrichten von min auf max. wert hin und her. Bei einer Diode ist die Zeit des Übergangs vom Sperrstrom zum Durchlassstrom für den Stromflusswinkel ausreichend scharf abgebbar.
Beim Gleichrichten und dem Danach folgenden Kondensator oder auch Glättungskondensator genannt. Kappt diese dann die Restwelligkeit, so das eine Annähernde Gleichspannung entsteht. Unser Glättungskondensator wird also Schnell Aufgeladen und Teils entladen. Am Hösten Punkt der Amplitude Fliest dann auch der Höste Strom. Das Heist unser Trafo ist dann am Meisten belastet gegenüber seinen Tiefsten Punkt. Wir verwenden Zwar aus diesen Grund Spannungs- harte Trafos. Aber auch diese haben eine Leerlauf Spannung. Die Spannung könnte dann in diesen Bereich teils Schwanken unser Sinus verformt sich dadurch. Unsere Last ist als Kapazitiv Angesehen. Bei einer Induktiven last Würde das nichts ins Gewicht fallen.
Entgegenwirken könnte man mit einer Drossel Das Macht aber bei 50 Hz wenig Sinn. So wird diese Alternative meistens in der Industrie oder in Schaltnetzteile Angewandt. Vor dem Trafo Sollte Allerdings Generell ein entstör Filter eingebaut werden Um das Stromnetz nicht zu Verformen. Das Kann Passieren wenn Sehr hohe Leistung Gleichgerichtet wird.
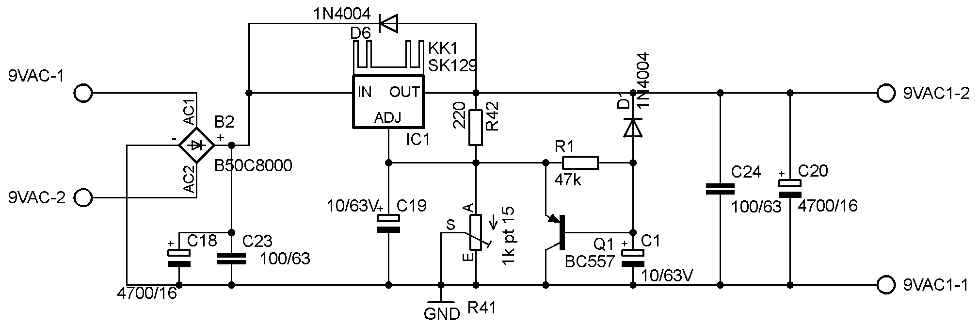
Damit wir aber diese Ungewünschten Störungen los Werden ist es wohl Am Einfachsten DC zu Heizen.
Die Schaltung sieht dann wie folgt aus:

Möglicher Ausgangsstrom bis zu 3A Um aber nicht an den Leistungsgrenzen au zu ecken Belassen wir es bei Max 2A.
Mögliche Ausgangsspannung von 1,2 – 33V regelbar.
Ich habe die Schaltung für 6,3V Ausgelegt. Sollten Höhere Spannungen erwünscht werden, so sollten Unbedingt C18 und C 20 Gegen Typen mit Höhere Spannungsangaben getauscht werden. Die Kapazität darf auch geringer ausfallen.
R42 ( 220 Ohm ) Wurde Vom Hersteller vorgeschlagen. Mein Praktischer Aufbau zeigt aber das R 42 besser gegen 100 Ohm ersetzt werden sollte. Zumindest das das beheizen von 6,3V Röhren betrifft.
Über R41 Kann dann die Gewünschte Spannung eingestellt werden. Da Unsere Röhren im Kaltzustand Höhere Ströme Ziehen. Und Oftmals die Heizfäden beim Einschalten auch gerne Durchbrennen habe ich der Schaltung noch einen Soft Start Spendiert. So werden wir nicht nur die Unerwünschten neben Geräusche im Signalweg Los Sondern Verlängern wohl Möglich noch die Lebensdauer der Heizfäden R1,Q1, C1 Bilden dann unsere Softstart Schaltung.
Zu bemerken ist das Die Eingangs Spannung nicht Wesentlich über die Nutz- Spannung liegt. Da es sich um einen Längsregler Handelt Vernichtet er Die Differenzspannung und wandelt sie in Wärme um. Das führt dann zum unnötigen zusätzlichen Stromverbrauch. Auch der LM350(T) wird dann nur unnötig warm, so das dann an letzter Stelle noch ein Größerer Kühlkörper von Nöten Wehre.
Bst Plan:
|
Menge |
Wert |
Device |
Bauteile |
|
1 |
|
AK500/4 |
9VAC, 9VAC1 |
|
2 |
1N4004 |
1N4004 |
D1, D6 |
|
1 |
1k pt 15 |
TRIM_EU-LI15 |
R41 |
|
2 |
10/63V |
CPOL-EUE2-5 |
C1, C19 |
|
2 |
100/63 |
C-EU050-025X075 |
C23, C24 |
|
1 |
220R* |
R-EU_0207/10 |
R42 |
|
2 |
4700/16** |
CPOL-EUE7.5-16 |
C18, C20 |
|
1 |
B50C8000 |
KBU |
B2 |
|
1 |
BC557 |
BC557 |
Q1 |
|
1 |
LM350 |
LM317TS |
IC1 |
|
|
|
|
|
|
1 |
SK129 |
SK129 |
KK1 |
|
1 |
47k |
|
R1 |

Auf dem Layer wurde für das Poti eine Bohrung mit einbezogen, damit der Trimmer von beiden Seiten zugänglich ist.
Anleitung als PDF
