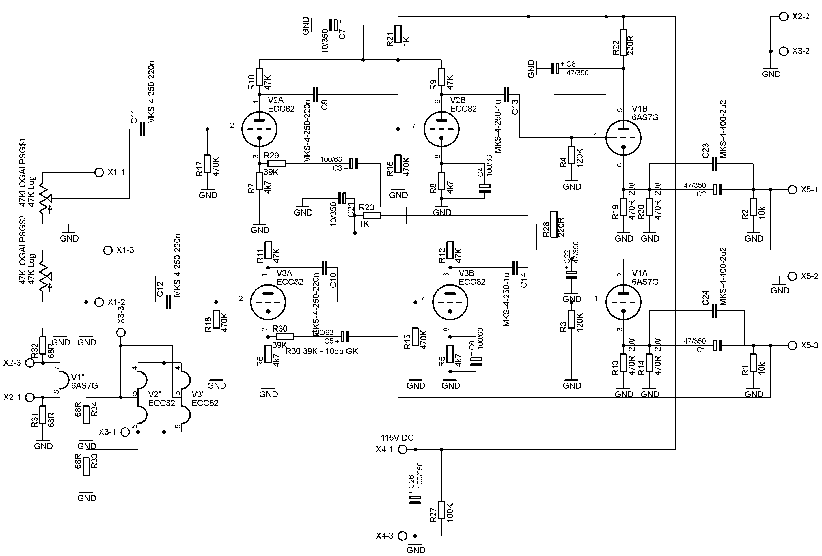
OTL Headfone Ampflifer mit der 6AS7G o.ä. Röhren

- Alps Blue Poti
- Leiterplatte 123 x 128 mm
- 2x ECC 82 1x 6AS7G o. ä. Röhren Möglich
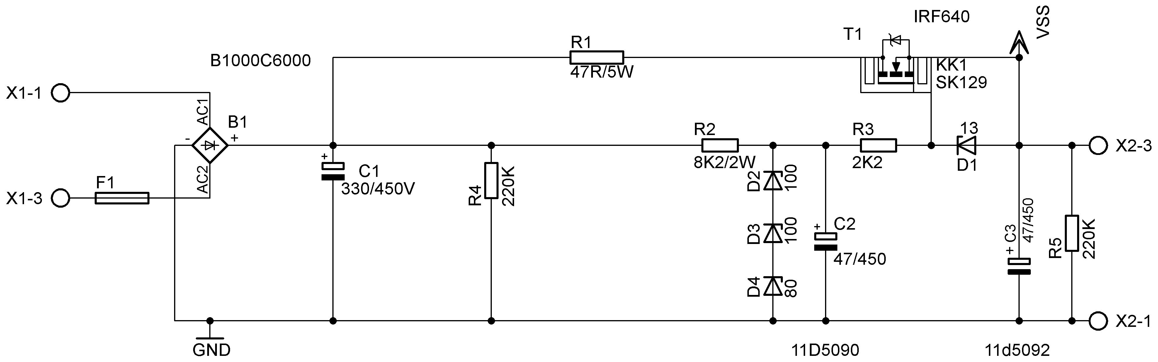
- Empfehlender Netz Trafo: 110V 450 mA / 6,3V 4A
- 10 Hz - 0,8db 20 Hz -0,4 db 40kHz 0db 235kHz - 1db R=600 Ohm
- 115V DC Anodenspannung
Mein OTL Headfone Amplifer hat sich seit Jahren Bewährt. So wird es nun Zeit nach 10 Jahren diesen Amp mit ein Parr Kleinen Veränderungen zu veröffentlichen!
Gegenüber der Vorgänger Version gibt es auch hier Kein Integriertes Netzteil! Die Vorgänger Leiterplatte war damals etwas größer und somit aber auch Schwieriger in einen Pre Amp mit zu integrieren! Statt des einseitigen Layer wurde hier auch eine FR4 Durch kontaktierte Doppellayer Leiterplatte gewählt. Alle Brücken entfallen. Eine GK Wurde auch integriert.
Dank Doppelseitige Leiterplatte und dem Fehlenden Netzteil konnte der Amp auf ein Akzeptables Maß Reduziert werden.
Somit ist in ein Pre Amp. 19 Zoll Gehäuse Platz für alle Benötigten Komponente wie Klangregler, RIAA, OTL Headfone Amp, 8x HQ Umschalter, Netzteil Kit, Ringkern Trafo.
Das Alles muss in ein 19 Zoll Gehäuse Verbaut werden aber Möglichst so das noch genügend Platz ist. Das Ziel Wurde damit erreicht!
Am sonsten wurde am Audio Signalweg Alles so belassen. Die Messdaten sind hervorragend und es gibt keine Notwendigkeit diese nochmals zu toppen! Kraftvoller Trioden Sound für Sämtliche Kopfhörer Typen auch für 600 Ohm Geeignet!
Die 7AS7G Treibt die Kopfhörer sehr gut an. Angeschlossen an diesen Amplifer können ihre Kopfhörer zeigen was in ihnen Steckt. Da ist es Dem Amplifer Völlig egal ob sie Leise oder Lieber Sehr Laut Hören möchten.
Die Polypropylen Kondensatoren waren in der Audiosignal Verarbeitung schon immer sehr Beliebt.

|
Menge |
Wert |
Device |
Bauteile |
|
4 |
68R |
Metall |
R31, R32, R33, R34 |
|
2 |
220R |
RKH214-8 9W |
R22, R28 |
|
4 |
470R_2W |
Metall 2W |
R13, R14, R19, R20 |
|
2 |
1K |
Metall |
R21, R23 |
|
4 |
4k7 |
Metall |
R5, R6, R7, R8 |
|
|
|
|
|
|
2 |
10k |
Metall |
R1, R2 |
|
2 |
39K |
Metall |
R29, R30 |
|
4 |
47K |
Metall |
R9, R10, R11, R12 |
|
1 |
100K |
Metall |
R27 |
|
2 |
120K |
Metall |
R3, R4 |
|
4 |
470K |
Metall |
R15, R16, R17, R18 |
|
1 |
47K Log |
ALPS_BLUE |
47KLOGALPS |
|
4 |
MKS-4-250-220n |
RM 15 |
C9, C10, C11, C12 |
|
2 |
MKS-4-250-1u |
C22/10 |
C13, C14 |
|
|
|
|
|
|
2 |
MKS-4-250-2u2 |
C-EU275-205X316 |
C23, C24 |
|
2 |
10/350 |
CPOL-EUE5-13 |
C7, C21 |
|
4 |
47/250 |
E7,5-16 |
C1, C2, C8, C22 |
|
4 |
100/63 |
E5,0-10 |
C3, C4, C5, C6 |
|
1 |
100/250 |
E7,5-18 |
C26 |
|
2 |
ECC82 |
ECC82-P |
V2, V3 |
|
|
|
|
|
|
1 |
6AS7G |
6AS7G-POKTAL1 |
V1 |
|
5 |
AK500/3 |
X1, X2, X3, X4, X5 |
|
|
|
|
|
|
|
2 |
Noval Fassung |
||
|
1 |
Oktal Fassung |
||
|
1 |
Leiterplatte 123x128mm |

Nützliche Aufbau Tips!
Um Optimal Arbeiten zu Können Bestücken sie erst nur Sämtliche Klein Bauteile sowie die drei Röhren Fassung. Achtung! Achten Sie Unbedingt darauf wohin die Nase bei der Oktalfassung Zeigt! (V1) Auf der Bestückungsseite habe ich eine Markierung Eingezeichnet!
Dort wo der Strich ist gehört die Nase hin! Das ist sehr Wichtig.
Zwischen R22 und der Leiterplatte lasse ich ca. 2 mm Luft.
Zum Abschluss stelle ich noch das Passende Netzteil Vor das auch bei uns in der form erhäldlich ist.

R2 wird gegen 10K 2W Ersetzt!
D 2-4 ZD 115V in Summe
