Audio-Timer gegen starke Einschaltgeräusche

-
- Leiterplatte 51x43 mm
- 12 VDC / 22,6 mA
- NE555-Timer
- Relay Kontaktbelastbarkeit 1 A / 120 VAC und 1,24 A / 30 VDC
In der Audiowelt gibt es ein reichhaltiges Angebot an Preamp-Bausätzen.
Viele Bausätze weisen jedoch ein entscheidendes Manko auf; eine fehlende Schutzbeschaltung gegen Spannungsspitzen beim Einschalten.
Diese Spannungsspitzen können Lautsprecher oder Endstufe unter ungünstigen Bedingungen beschädigen oder gar zerstören.
Um diesem Effekt entgegenzuwirken, wurde diese Schaltung entwickelt.
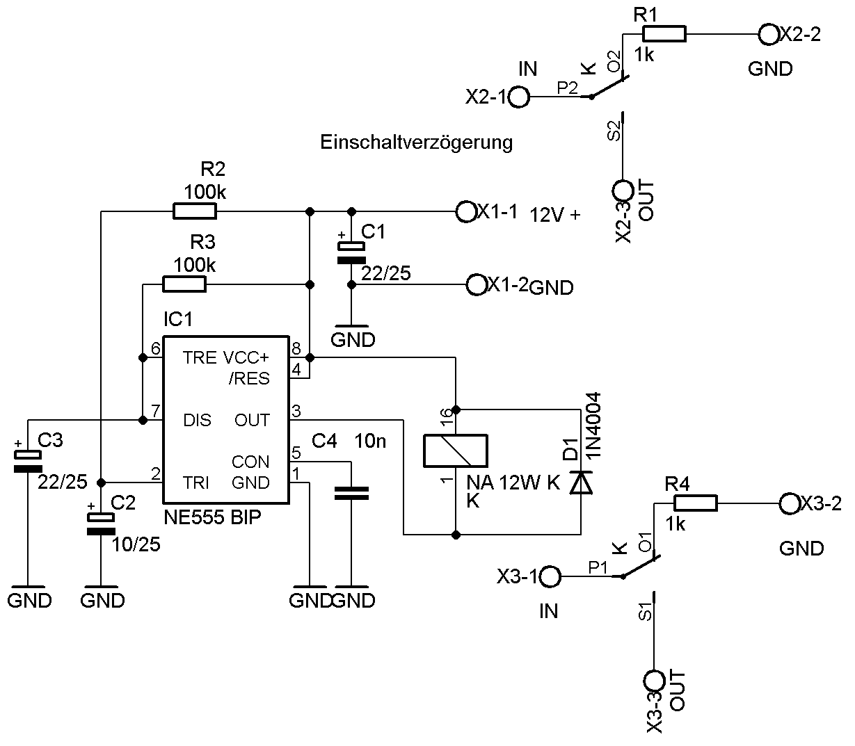
Die Schaltung beherbergt einen IC NE 555-Timer und ist so konfiguriert, dass bei einer Betriebsspannung von 12 VDC die fest eingestellte Verzögerungszeit von 2,42 s ein Relais schaltet.
Mittels R3 und C3 kann die Verzögerungszeit, wie in der Tabelle angegeben, verändert werden.Über τ = R3 × C3 × 1,1 kann auch ein beliebiger Wert berechnet werden. R3 sollte jedoch nicht höher als 1 MΩ sein.
Zeit, Sec
R3
C3
1,13
47k
22µF
1,646
68K
22µF
2,42
100k
22µF
3,63
150K
22µF
7,98
330K
22µF
R1 und R4 sind auf Masse geschaltet, um noch etwaige Einschaltspannungen zu senken. Hier liegt das Eingangssignal 2,24 s lang an, bis die schädlichen Spannungen abgebaut sind. D1 verhindert Spannungsspitzen, die den Timer schädigen können. Das Relais zieht, nach Ablauf der Zeit, an und schaltet das Audiosignal durch.
Schaltbild

Bestückungsplan

Stückliste
|
Menge |
Wert |
Device |
Bauteile |
|
2 |
1k |
1/4W |
R1, R4 |
|
2 |
100k |
1/4W |
R2, R3 |
|
1 |
10n |
C-EU050-025X075 |
C4 |
|
1 |
10µF/25 |
CPOL-EUE2-5 |
C2 |
|
2 |
22/25 |
CPOL-EUE2.5-6 |
C1, C3 |
|
1 |
1N4004 |
1N4004 |
D1 |
|
1 |
NA 12W K |
G6A-234P |
K |
|
1 |
NE555 BIP |
NE555P |
IC1 |
|
3 |
Printklemme |
AKL101-03 |
X1, X2, X3 |
|
1 |
Leiterplatte |
51x43 mm |
|
|
1 |
IC Fassung |
8 Pol |
Anleitung als PDF Dokument
