Lüftersteuerung 12V – 24V

Lüftersteuerung 12V – 24V

 

 

 

    • Lüftersteuerung für Endstufen
    • 12V - 24V Betriebsspannung
    • Leiterplatte 53 x 67 mm

     

    Beschreibung

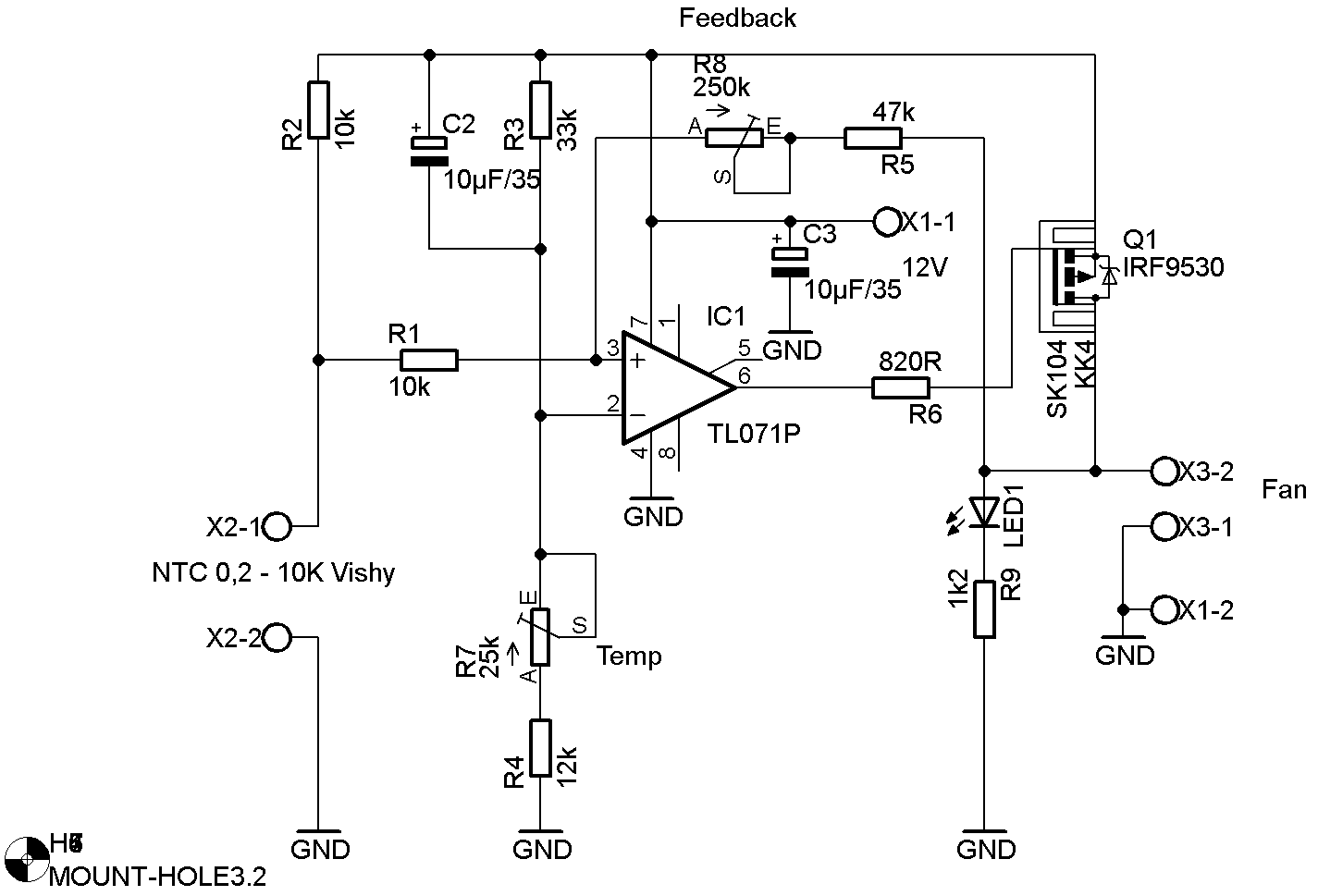
    Die Lüftersteuerung  schaltet sich temperaturabhängig ein und soll den Kühlkörper mittels Gebläse herunterkühlen. Es besteht die Möglichkeit, sowohl 12 V- als auch 24 V-Lüfter zu betreiben. Den NTC montieren sie auf den Kühlkörper den sie Überwachen möchten.
    Über R7 Stellen sie die Gewünschte Temperatur ein ab wann der Lüfter dann anlaufen soll. Der Lüfter darf also schon bei z.b. 30-35 Grad schonmal loslaufen. Steigt die Temperatur weiter an. So Läuft der Lüfter schneller.

    Über R8 kann dann die Geschwindigkeit beeinflusst werden. Bis hin zum Maximum. Sobald die Temperatur sich wider Absänkt Läuft auch der Lüfter dann Langsamer und Hört wider auf zu laufen wenn der Kühlkörper wieder kalt genug ist. LED1 Signalisiert den Zustand der Steuerung.

    Die Zuleitung für den NTC können sie an der Klemmleiste anschließen.

 

 

 

 

Menge

Wert

Device

Bauteile

       

1

820R

1/4W

R6

1

1k2

1/4W

R9

2

10k

1/4W

R1, R2

1

12k

1/4W

R4

1

33k

1/4W

R3

1

47k

1/4W

R5

       

1

10µF/35

CPOL-EUE2.5-7

C2, C3

1

25k

TRIM_EU-LI15

R7

1

250k

TRIM_EU-LI15

R8

       

1

TL071P

TL071P

IC1

1

IRF9530

IRF9530

Q1

1

Rot

LED3MM

LED1

       

3

Printklemme

W237-102

X1, X2, X3

1

SK104

SK104

KK4

1

10K

NTC

 

1

Leiterplatte 53x67mm

   

 

 

 

 

 Anleitung in PDF Format

 

 

Wir benutzen Cookies

Wir nutzen Cookies auf unserer Website. Einige von ihnen sind essenziell für den Betrieb der Seite, während andere uns helfen, diese Website und die Nutzererfahrung zu verbessern. Sie können selbst entscheiden, ob Sie die Cookies zulassen möchten. Bitte beachten Sie, dass bei einer Ablehnung womöglich nicht mehr alle Funktionalitäten der Seite zur Verfügung stehen.