Line-Schutzschaltung mit DC-Offset-Erkennung 2025

Produktbeschreibung: Line-Schutzschaltung mit DC-Offset-Erkennung
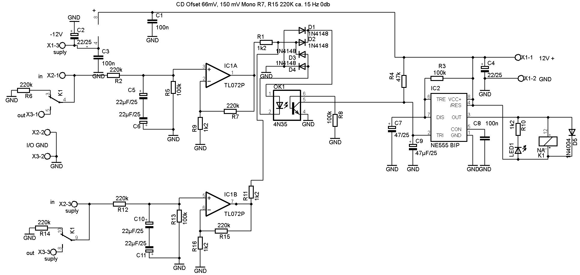
Zweck der Schaltung
Diese Schutzschaltung dient zur Erkennung und Abtrennung von Gleichspannungsanteilen (DC-Offset) in Line-Audiosignalen. Im Gegensatz zu Lautsprecherschutzschaltungen arbeitet diese speziell im Niederpegelbereich (Line Level) und schützt empfindliche Audioeingänge vor grobe DC-Schäden.
Die Schaltung eignet sich für den Einsatz in Mono- oder Stereo-Konfigurationen und reagiert auf Gleichspannungsanteile im Audiosignal – ohne das Nutzsignal unnötig zu beeinflussen.
|
Merkmal |
Wert / Hinweis |
|
DC-Offset-Erkennung |
Mono: 150 mV |
|
Betriebsart |
Mono oder Stereo |
|
Eingriffempfindlichkeit |
Beeinflussbar durch R7, R15 und R2, R12 |
+/- 12V 29 mA
Anpassungsmöglichkeiten
Die Empfindlichkeit der DC-Erkennung und das Frequenzverhalten lassen sich über die Widerstände R7 und R15 anpassen:
1. Höhere DC-Erkennungsempfindlichkeit
- Z.b. R7 & R15 = 330 kΩ
- Vorteil: Früheres Ansprechen auf kleinere DC-Anteile
- Hinweis: der Wert kann beliebig nach bedarf angepasst werden
2. Weniger Empfindlichkeit
- R7 & R15 verkleinern (z. B. 150 kΩ oder kleiner)
- Vorteil: Die Schaltung reagiert weniger empfindlich und vermeidet Fehlauslösungen bei tieffrequenten Nutzanteilen
- Nachteil: Höhere Toleranz gegenüber DC-Offset (Wirkung tritt erst später ein)
- Entwicklerhinweis
- Wie auch bei Lautsprecherschutzschaltungen gilt:
- Es gibt keine universelle Schutzschaltung – Anpassung an die individuellen Gegebenheiten ist entscheidend!
- Die gewählten Werte stellen daher bewusst einen Kompromiss dar, um sowohl Schutzwirkung als auch Pegelausgang sicherzustellen. Wer mit anderen Pegeln arbeitet, kann durch gezieltes Anpassen der Widerstände R7/R15 das Verhalten der Schaltung individuell optimieren.
Relevanz in der Praxis
In der Praxis entstehen gefährliche DC-Offsets meist infolge eines Defekts in vorgeschalteten Geräten, z. B. durch defekte Elkos oder Halbleiter. In solchen Fällen treten typischerweise deutlich höhere Gleichspannungen auf (z. B. ±12 V oder mehr), die von der Schaltung sicher erkannt und zuverlässig unterbrochen werden.
Der Schwellenwert der Schutzschaltung ist so gewählt, dass sie im Fehlerfall rechtzeitig auslöst – ohne bei normalen Signalen oder leichten Unregelmäßigkeiten im Tieftonbereich unnötig einzugreifen.
Diese Line-Schutzschaltung bietet eine effektive und anpassbare Möglichkeit, DC-Offset zuverlässig zu erkennen und so Empfänger-Elektronik zu schützen, ohne das Audiosignal hörbar zu beeinträchtigen. Die Möglichkeit zur Feinabstimmung der Empfindlichkeit erlaubt eine flexible Anpassung an individuelle Anforderungen – sowohl für Studio- als auch HiFi-Anwendungen.
2. Signalableitung im Muting-Zustand (R6 / R14)
Im Fehlerfall (z. B. bei erkannter DC-Offset-Spannung) wird das Line-Signal über die Widerstände R6 und R14 (je 220 kΩ) gegen Masse abgeleitet. Dadurch wird eine leise, kontrollierte Abschaltung erreicht und Knackgeräusche vermieden.
Hinweis zu R6/R14:
- Die Wahl von 220 kΩ bietet einen sicheren Kompromiss, der zuverlässig DC ableitet, ohne modulatives Verhalten zu verursachen. Die Werte wurden unter Laborbedingung ermittelt.
- Werden diese Widerstände zu klein gewählt (z. B. 100 kΩ oder darunter), kann es zu modulierendem Verhalten (Intervallschaltung) kommen – besonders bei geringen DC-Strömen im Milliamperbereich.
- In solchen Fällen schaltet die Schutzschaltung ggf. periodisch an/aus → unerwünschte Effekte im Audiosignal.
Empfehlung: Werte ≥ 220 kΩ für R6 und R14, um stabile Abschaltung und sicheres Verhalten zu gewährleisten.
|
5 |
1k2 |
R-EU_0207/10 |
R1, R9, R10, R11, R16 |
|
1 |
47k |
R-EU_0207/10 |
R4 |
|
4 |
100k |
R-EU_0207/10 |
R3, R5, R8, R13 |
|
6 |
220k |
R-EU_0207/10 |
R2, R6, R7, R12, R14, R15 |
|
3 |
100n |
C-EU050-025X075 |
C1, C3, C8 |
|
6 |
22µF/25 |
CPOL-EUE2.5-7 |
C2, C4, C5, C6, C10, C11 |
|
2 |
47µF/25 |
CPOL-EUE2.5-7 |
C7, C9 |
|
1 |
LED3MM |
LED1 |
|
|
1 |
1N4004 |
1N4004 |
D5 |
|
4 |
1N4148 |
1N4148 |
D1, D2, D3, D4 |
|
1 |
4N35 |
4N35 |
OK1 |
|
1 |
HFD3/12 |
NA - 12W-K |
K1 |
|
1 |
NE555 BIP |
NE555 |
IC2 |
|
1 |
TL072P |
TL072P |
IC1 |
|
3 |
AKL03 |
W237-103 |
X1, X2, X3 |
|
2 |
DIP8 |
Fassung |
|
|
1 |
Leiterplatte 57.9 mm* 67 mm |
Y195 |


