Lautsprecher Schutz Schaltung De Luxe


- Leiterplatte 152x91mm 70µ Cu 2 DK Fr4
- Thermische Dynamische Lüftersteuerung 12 – 24V über NTC
- Opto Koppler
- Nf in Max Pegel Überwachung
- Nf in Mute
- LS Überwachung
- Spannungsüberwachung, Verstärker
- Schaltet ab bei zu Hohen Strom, Einstellbar
- Schaltet ab, wenn die Kühlkörper Temperatur zu hoch ist.
- 3 Leistung Relay Einheit 3x16A (223 mA Stromaufnahme 12V)
- Funktionen können über Dip-Schalter gewählt, kombiniert werden
- Einschaltverzögerung
Damit ihre Audio Endstufe nicht durch falsche Bedienung sich im Rauch Auflöst ist eine Professionelle Schutzmaßnahme Nötig. Endstufen Konzepte Stehen und Fallen mit den Endstufen und Lautsprecher Schutzschaltung.
Die Häufigsten Fehler die immer wieder Passieren sind: Kurzschluss der Verkabelung. Endstufe wird zu Hieß oder ist Überlastet. Und so weiter.
Schnell kann sich dann die Endstufe Verabschieden und Vielleicht auch noch die Lautsprecher dazu.
Die Leiterplatt ist entsprechend beeindruckend groß aber für all die Lösungen auch erforderlich.
Damit Alle Maßnahmen auch Sinnvoll und Richtig Funktionieren können andere Bereiche durch einen Dip-Schalter ausgeschaltet werden.
Teilweise müssen an bestimmte Stellen der Endstufe Verbindungen Hergestellt werden damit die Einheit auch wichtige Komponenten der Endstufe auswerten kann.
Am Einfachsten ist die Integration in dem ich der Reihe nach Alle Funktionen incl. Beispiele und Hintergrund Wissen zu den einzelnen Komponenten Zeige und Teils mit Skizzen erkläre.
Die Einschaltverzögerung gegen Einschaltgeräusche
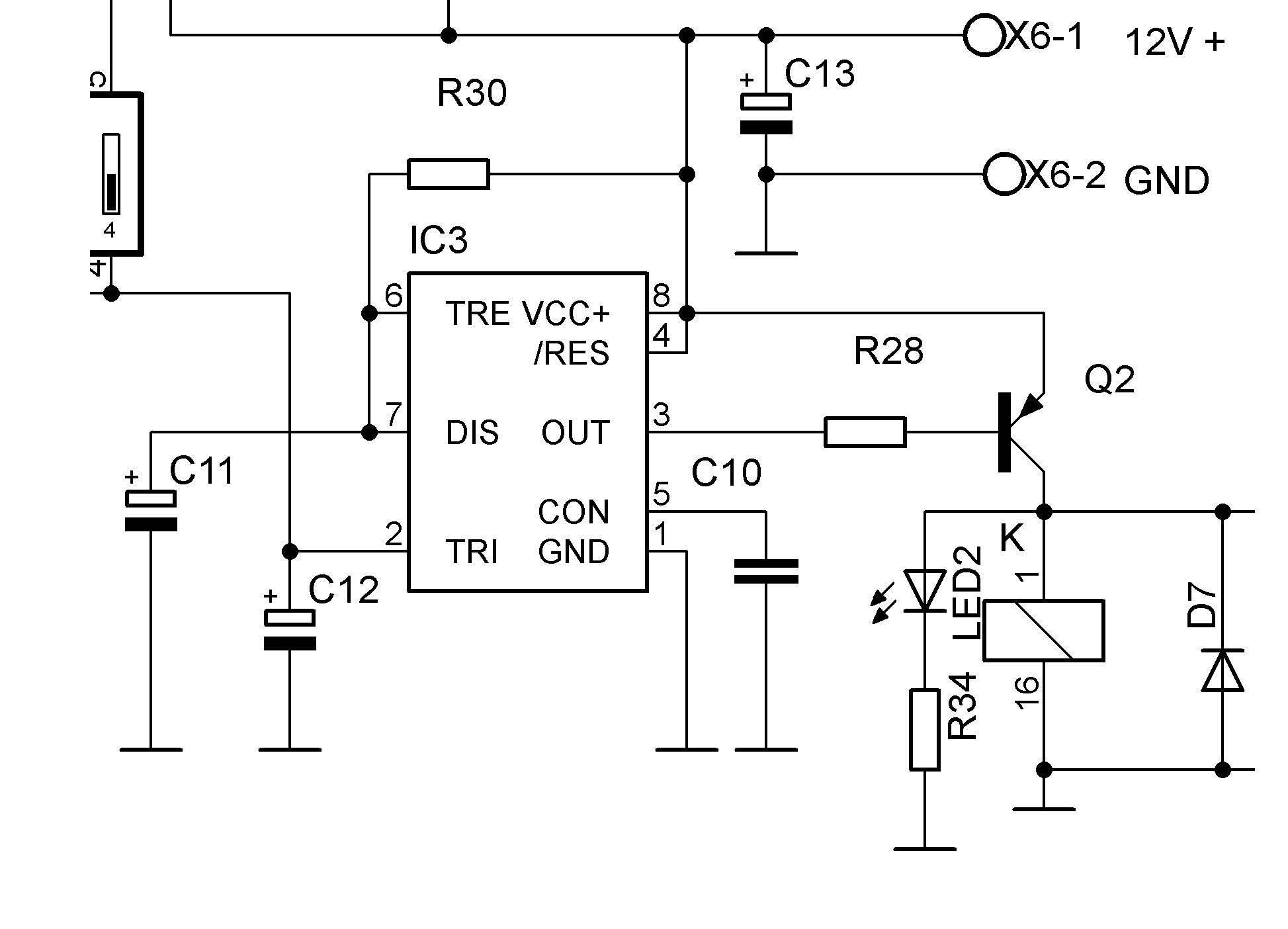
Wir starten mit der Üblichen Einschaltverzögerung.
Als Herz Stück der Lautsprecher Schutzschaltung dient der NE555 Dieser verfügt u.a. über Zwei Komparatoren bei denen der Schwellwert über ein Widerstandsnetzwerk eingestellt ist. Über C11 und R30 wird die Verzögerungszeit eingestellt ca. 3 Sec. Pin 2 Tri. Ist Positiv geladen. Sobald die Positive Ladung einen gewissen Pegel unterschritten hat, wird der zustand auf 0 Gesetzt, so dass die Relais Abfallen. An Pin 2 Laufen alle Störungen zusammen. Q2 Steuert insgesamt 4 Relais an. Led2 Zeigt den Zustand an D7 schützt den Transistor vor der Rücklaufspannung.


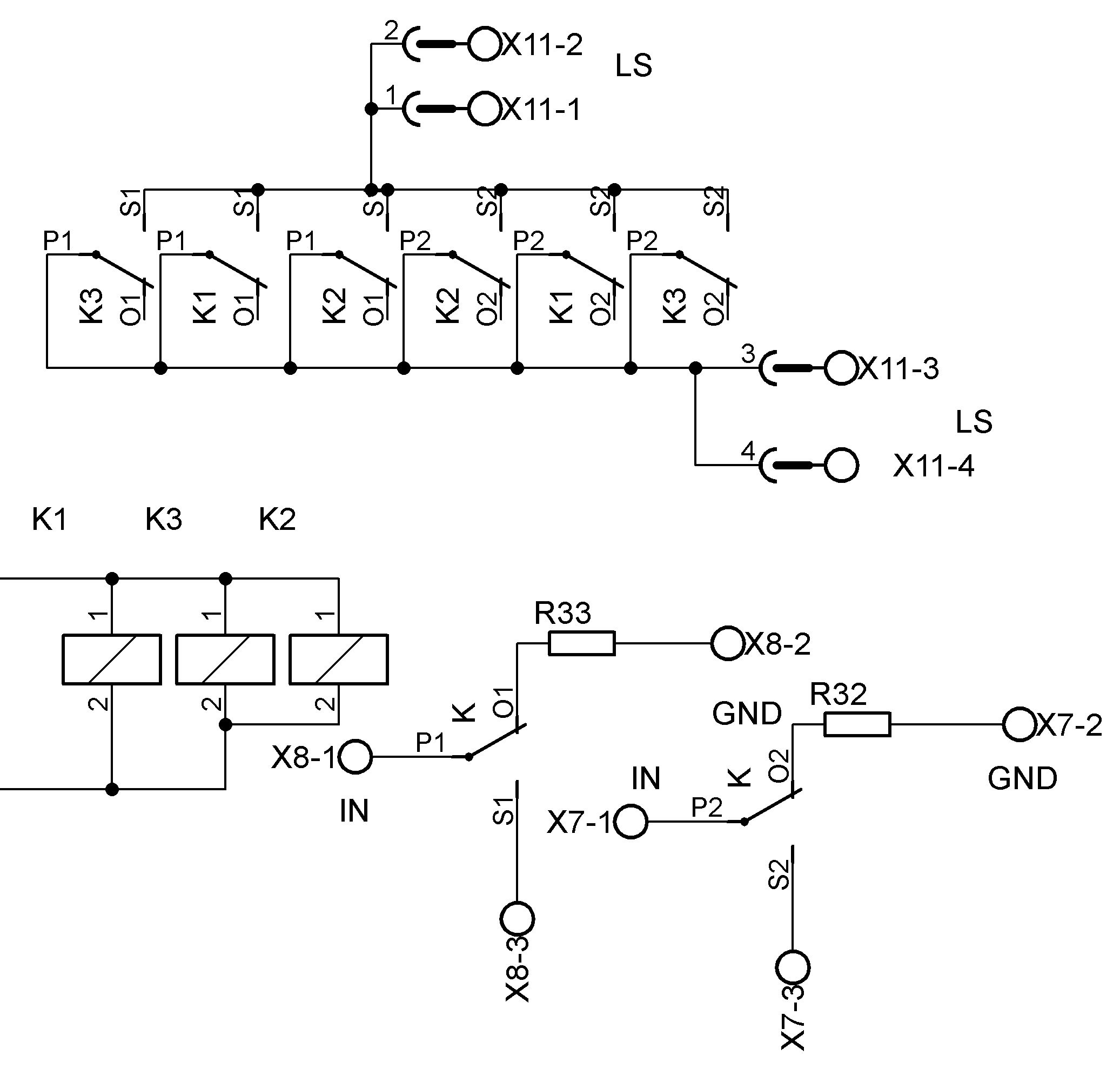
Nachfolgendes Bild zeigt die Relais Einheit

Die Lautsprecher Last Relais sind Parallel Geschaltet, damit auch Starke Lasten Geschaltet werden können.
An x11 1-2 Wird die Leitung von der Endstufe Angeschlossen
x11 3-4 Wird mit der Lautsprecher Buchse Verbunden.
Für das Muting des Eingangs ist K Zuständig An X8-1 wird das Audio Signal Angeschlossen und Von x8-3 geht es zur Endstufe x8-2 ist GND für die Audio Leitung und hat keine Verbindung zur Masse GND um Brummschleifen zu verhindern ist das auch so Üblich!
Somit ist bei einer Fehlauswertung der Verstärker von den Eingang sowie vom Lautsprecher entkoppelt.
Netzteil Überwachung

Über X5 wird die Symmetrische Trafospannung Kontrolliert Über X5-1, X5-2 bzw. D1 und D2 wird die Trafospannung Abgefragt. An X5-3 Liegt die Stellen sie Sicher Das Am S1 Mittelanzapfung. Über die Dioden D1 und D2 wird die Spannung Summiert und mit Hilfe von R10 Kann der Abgleich Vorgenommen werden.
Die Schaltung an sich ist recht einfach. Am OK1 Liegt eine Spannung von Ca 1,09V an. Somit Leitet der Foto Transistor im OK1 und Leitet die Positive Spannung auf 0V ab. Nachfolgender Transistor ist somit nichtleitend. Fehlt eine der Beiden Trafo Spannung, so reicht die Spannung nicht mehr aus um den OK1 Leitend zu machen. Folge dessen wird die Basis des Transistors Über R13 Leitend gemacht. Nun wird der Transistor Leitend und setzt die Steuerleitung auf 0V. Die Schwelllspannung am Komparator des NE555 wird dann somit unterschritten. Und Die Relays Fallen ab.
Damit diese Einheit funktionier gehen sie wie folgt vor: S3 Ein Schalten und alles andere Aus! Legen sie Die Trafospannung der Endstufe in AC! An. Die LED des NE555 Sollte nun aufleuchten. Ziehen sie X5-1 die Leitung ab und Stellen sie das Poti so ein das die LED des NE555 erlöscht. Nach dem sie erlöscht ist schließen sie die Leitung wieder an. Die LED Muss dann wieder nach 3 sec. Leuchten. Das Ganze dann mit X5-2, X5-3 verfahren. Damit ist dann der Abgleich für die Kontrolle der Trafospannung Abgeglichen.
Temperatur Overlord
Damit ihre Endstufe nicht am Hitze Tod Stirbt, kann auch hier Abhilfe geschafft werden.

Montieren sie einen NTC Widerstand auf den Kühlkörper. Bohren sie dafür ein kleines Loch in den Kühlkörper, so dass der NTC darin gut hinein Passt. Den NTC bereiten sie entsprechend vor. Die Bedrahtung isolieren und anschließend Kleben sie Den NTC in der Bohrung fest. Dazu können sie in der Bohrung etwas Leit passte einfüllen und den Oberen Tein Mit einen Silicon Proppen versiegeln. Alternativ kann der NTC auch direkt in Silicon eingeklebt werden. S4 Einschalten! Nun erwärmen sie den Kühlkörper auf 60 Grad und stellen sie R31 so ein das die LED des NE555 erlischt. Je nach Bedarf kann auch eine Andere Maximal Temperatur ausgewählt werden.
Steht ihnen kein Temperatur Messgerät zu Verfügung, so können sie den Kühlkörper soweit erhitzen bis er so heiß ist das sie ihre Handfläche nicht mehr Dauerhaft auf ihn Legen können. Kalibrieren sie dann R31.
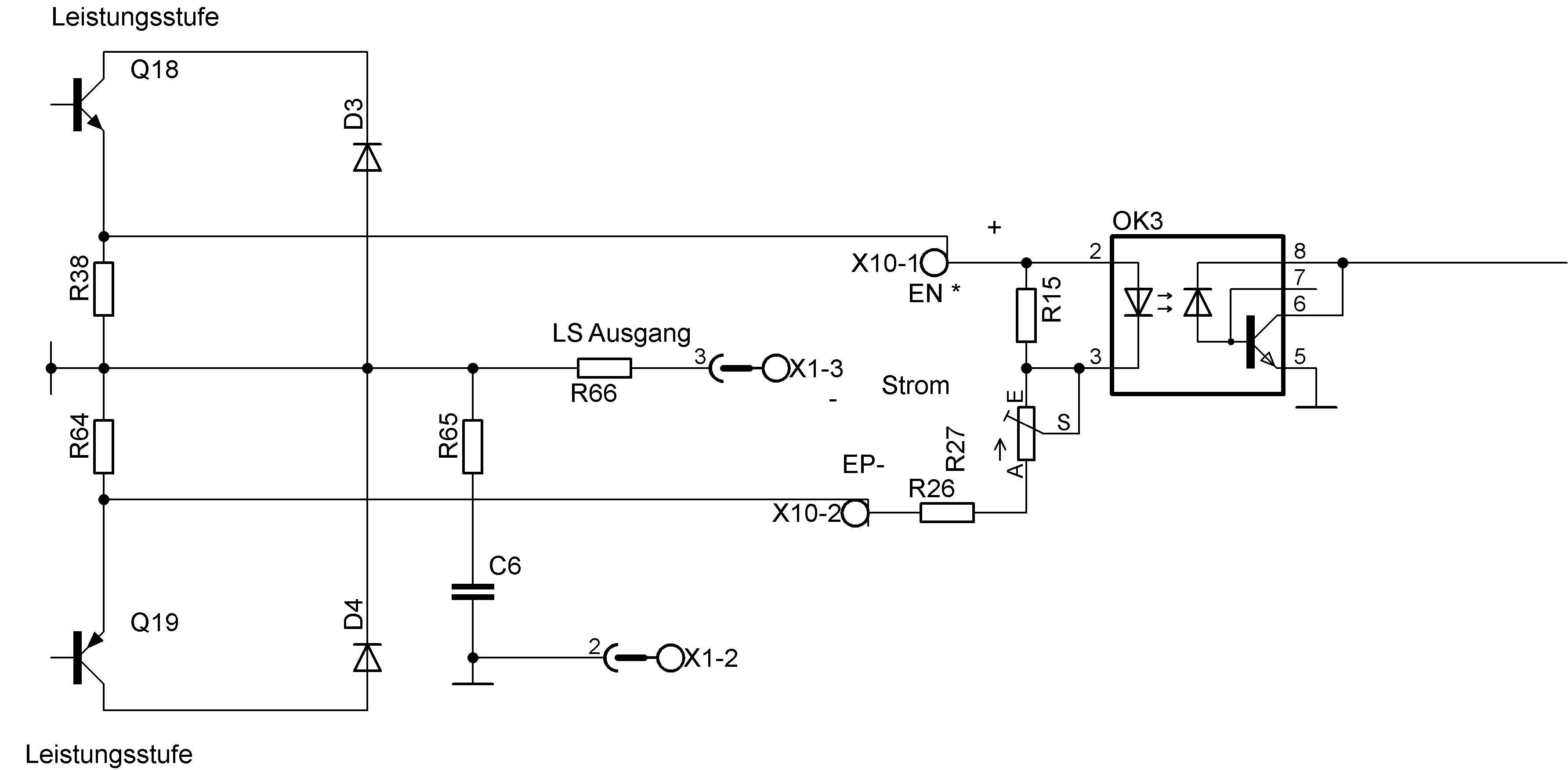
Stromüberwachung der Endstufe
Die Strom Überwachung ist einer der Wichtigsten Aufgabe der Schutzausrüstung. Hier Wird definiert wie hoch der Maximale Strom Der Endstufe sein darf bevor die Endstufe dann Abschaltet.
Um hier einen Sinnvollen Wert zu ermitteln zu können, Sollte man sich an dieser Stelle mit den Endstufen Transistoren Beschäftigen. Dazu bedienen sie sich den Angaben des Datenblatt.


In der Zeichnung sehen sie einen Ausschnitt der Endstufe, sowie den Strom Detektor. Stellen sie jeweils eine Verbindung her direkt vom Emitter des NPN und PNP Transistor. Schalten sie S1 ein. Nun Sollten sie sich Überlegen wieviel Strom sie der Endstufe zumuten möchten. Dazu beachten sie die Angaben des Herstellers.
Achten sie Darauf das die Leistungsangaben der Leistungstransistoren nicht Überschritten werden! Bei der Planung Sollten sie sich auch Gedanken machen ob der Amp. auch noch Niederohmig sinnvoll Funktionieren kann ohne, dass er kaputt geht. Sobald sie dann Selbst bestimmt haben wieviel Leistung der Amp. Maximal Abgeben darf ist es am einfachsten die Maximale Leistung Über einen Sinusgennerator konstant zu erzeugen. Statt einen Lautsprecher Hängen sie einen Hoch Last Widerstand am Ausgang der Endstufe. Wählen sie die Niedrigste Impedanz die der Verstärker noch umsetzen soll. Nun Stellen sie die Leistung auf maximal. Optimale Hilfsmittel sind ein Oszilloskop. Kontrollieren sie auch die Kühlkörper Temperatur. Steht die Maximale Leistung im Grenz Bereich, so Stellen sie nun R27 So ein das die Schutzschaltung Anspricht.
Somit ist die Maximale Arbeitsleistung begrenzt.
Im Falle das einmal einer der Leistungstransistoren kaputt gehen steigt die Spannung am OK3 auch an und Schaltet den Verstärker ebenfalls ab.
Line In und Line Out Kontrolle
Eine weitere Schutzmaßnahme ist die Kontrolle der ein und Ausgänge
Hier kann Über Nf der Maximal erlaubte Pegel über R 19 eingestellt werden. Des Weiteren Über LS auch noch mal der Maximale Pegel.
Beide Signale werden über die OP´s zum OK2 weitergeleitet dieser wird über S2 Aktiviert stellen sie die Potis so ein das bei dem erreichten Maximum die Schaltung anspricht wie gehabt.
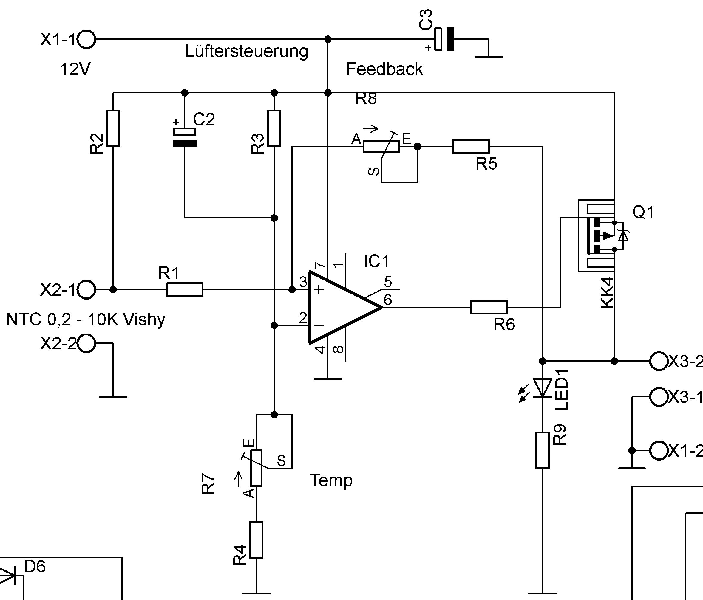
Die Lüftersteuerung
Die Lüftersteuerung schaltet sich Temperaturabhängig ein und soll dem Kühlkörper mit einen Gebläse Herunterkühlen. Hier können 12V sowohl auch 24V Lüfter ausgewählt werden. Den NTC bereiten sie wie schon besprochen genauso vor und verbauen ihn genauso am Kühlkörper.


Über R7 Stellen sie die Gewünschte Temperatur ein ab wann der Lüfter dann anlaufen soll. Der Lüfter darf also schon bei 30-35 Grad schonmal loslaufen. Steigt die Temperatur weiter an. So Läuft der Lüfter schneller.
Über R8 kann dann die Geschwindigkeit beeinflusst werden. Bis hin zum Maximum. Sobald die Temperatur sich wieder Absänkt Läuft auch der Lüfter dann Langsamer und Hört wieder auf zu laufen, wenn der Kühlkörper wieder kalt genug ist. LED1 Signalisiert den Zustand der Steuerung.
Kopplung Beider Kanäle
Da die Schutzschaltung für einen Kanal aufgebaut ist wird diese für den Stereo Betrieb Zweimal benötigt. Dazu ist eine Kopplung beider Kanäle nicht unbedingt erforderlich. Wenn Beide Endstufen auf den Gleichen Kühlkörper montiert sind wird die Lüftersteuerung nur einmal Benötigt Theoretisch auch die Übertemperatur Schaltung. Damit dann nicht für beide Kanäle die Temperatur Überwachung nochmals Verbaut werden muss, gibt es auch die Möglichkeit Beide Einheiten zu Koppeln, wenn das dann so auch erwünscht ist.
Sollten sie den Verstärker auch als Brückenverstärker Betreiben wollen (Monoblock) ist die Kopplung dann mit Sicherheit zu Vorteil, damit auch alle Teile Gleich geschützt sind.
Die Kopplung erfolgt über X12 beide Einheiten werden also miteinander verbunden.

Somit ist nun alles erledigt.
Nachfolgend noch einmal die Komplette Schaltung der Überwachungssteuerung als gesamt Schaltung.


|
Menge |
Wert |
Device |
Bauteile |
|
1 |
47R |
1/4 Watt |
R26 |
|
1 |
100R |
1/4 Watt |
R29 |
|
1 |
150R |
1/4 Watt |
R15 |
|
1 |
330R |
1/4 Watt |
R35 |
|
1 |
820R |
1/4 Watt |
R6 |
|
1 |
1k |
1/4 Watt |
R28 |
|
4 |
1k2 |
1/4 Watt |
R9, R17, R22, R34 |
|
1 |
2k2 |
1/4 Watt |
R12 |
|
1 |
4k7 |
1/4 Watt |
R14 |
|
3 |
10k |
1/4 Watt |
R1, R2, R25 |
|
2 |
12k |
1/4 Watt |
R4, R24 |
|
1 |
15k |
1/4 Watt |
R11 |
|
5 |
47k |
1/4 Watt |
R5, R13, R16, R32, R33 |
|
1 |
33k |
1/4 Watt |
R3 |
|
2 |
100k |
1/4 Watt |
R21, R30 |
|
1 |
330k |
1/4 Watt |
R18 |
|
1 |
2M2 |
1/4 Watt |
R20 |
|
2 |
250R |
TRIM_EU-LI15 |
R27, R31 |
|
1 |
250k |
TRIM_EU-LI15 |
R8 |
|
1 |
25k |
TRIM_EU-LI15 |
R7 |
|
2 |
50k |
TRIM_EU-LI15 |
R10, R23 |
|
1 |
10n |
C-EU050-025X075 |
C10 |
|
5 |
100n |
C-EU050-045X075 |
C5, C6. C7, C8, C9 |
|
1 |
4µF7/16 |
CPOL-EUE2.5-7 |
C4 |
|
2 |
10µF/35 |
CPOL-EUE2.5-7 |
C2, C3 |
|
4 |
22µF/25 |
CPOL-EUE2.5-7 |
C1, C11, C13, C14 |
|
1 |
100µF/25 |
CPOL-EUE3.5-10 |
C12 |
|
3 |
1N4004 |
1N4004 |
D1, D2, D7 |
|
4 |
4N35 |
4N35 |
OK1, OK2, OK4, OK5 |
|
1 |
6N136 |
6N136 |
OK3 |
|
1 |
TL071P |
TL071P |
IC1 |
|
1 |
TL072P |
TL072P |
IC4 |
|
4 |
BAT43 |
1N4148 |
D3, D4, D5, D6 |
|
1 |
BC548 |
BC548 |
Q3 |
|
1 |
BD140 |
BD140 |
Q2 |
|
1 |
NE555 BIP |
NE555 |
IC3 |
|
1 |
IRF9530 |
IRF9530 |
Q1 |
|
2 |
LED3MM |
LED1, LED2 |
|
| 2 | NTC 10K | ||
|
1 |
DIP 4 |
DS04 |
S1 |
|
3 |
FIN-40.61.9-12V |
4052 |
K1, K2, K3 |
|
1 |
SK104 |
SK104 |
KK4 |
|
1 |
NA 12W K |
G6A-234P |
K |
|
9 |
Printklemme 3 Pol |
||
|
1 |
Leiterplatte 70µ 152-91mm |
Da es hier um eine Sicherheitseinrichtung handelt sollte an dieser Stelle Überlegt werde ob alle OK bzw. IC´s auf einer Fassung gesteckt werden oder Vielleicht doch besser direkt verlötet werden sollen. Wobei für mich die Zweite Option sinnvoller ist. Beeindruckend sind die Vielzahl der Printklemmen die für die Sicherung nötig sind.
Das alles sieht vielleicht am Anfang viel Aus. Wenn sie sich aber Durcharbeiten sollte es möglich sein alles am Laufen zu bekommen.
Wie sie sehen werden wirklich alle denkbaren wichtige Signale Abgefragt. Es ist Aufwändig, Aber nur so ist es möglich einen Amp. Korrekt gegen Störungen zu Sichern.
