Lautsprecher Schutz Schaltung 2022
- Betriebsspannung +/- 12V 56 mA
- Netzteil Überwachung 15V - 230V AC
- DC Schutz +/- 3,3V (Anpassbar Siehe Text z.b 0,71V)
- Geeignet bis zu 200 Watt
Vor Ab!
Dieser Artikel ist in 2 Hälften Aufgeteilt Theorie und Praxis! Wenn sie nicht wissen wie eine Universal Lautsprecher Schutzschaltung (kürze ich ab in LS SS) Funktioniert, dann sollten sie ALLES Lesen! Um zu verstehen wo rauf es bei so einer Schaltung ankommt!
Vorwort
In der Vergangenheit wurde ich immer wieder Angesprochen ob ich nicht eine einfache Lautsprecher Schutzschaltung anbieten könnte. Ich habe zwar in der Vergangenheit eine Sehr komplizierte Schaltung entworfen die auch Sehr Sicher ist. Allerdings ist diese auch Weit aus komplizierter! Und das hat auch seinen Grund.
Um eine Effektive Schutzschaltung betreiben zu können ist es nach wie vor sinnvoll das man auch in der Endstufe eingreift. Nur das traut sich nicht jeder zu und schreckt natürlich auch ab! Preislich ist eine Umfangreiche Schaltung natürlich auch Teurer!
Ich habe mir viel Zeit genommen und habe mir einige Schaltungen die so zu finden sind Ausprobiert. Leider konnte mich keiner der Konzepte irgendwie Begeistern!
So bin ich wieder zu mein Vorgänger Konzept gekommen.
Ich habe an meiner bekannten Schaltung noch ein Parr Veränderungen Durchgeführt!
Vor Ab möchte ich anmerken das die Perfekte Lautsprecher Schutzschaltung wohl noch erfunden werden muss!
Da die hier vorgestellte Schaltung wohl universal eingesetzt wird. Das heißt bis zu 200W Leistung noch funktionieren soll, möchte ich hier ein Parr Wichtige Punkte ansprechen.
Grundsätzlich passt jeder Verstärker Bauer seine Lautsprecher Schutzschaltung der Endstufe an, wenn er es richtig machen möchte!
Ich habe mein Konzept auf 200Watt begrenzt, Da alles Andere nicht mehr Akzeptabel ist. Zumal ich eine Leistungsendstufe sowieso viel Aufwändiger und effektiver Schützen würde.
Um es verständlicher zu machen kommen wir um die Theorie nicht herum!
Theorie
Eine Lautsprecher Schutzschaltung soll den Lautsprecher vor einer Zerstörung Schützen! Das kann sie aber auch nur optimal, wenn sie entsprechend Optimiert ist bzw. an der Endstufe Angepasst wird! Die Wenigsten Anbieter weisen auf die Problematik hin.
Im Prinzip Funktioniert es auch Ohne Anpassung auch ganz gut. Nur wer mich kennt der Weiß auch das ich sehr Pingelig bin und es am liebsten immer genau passend haben möchte.
Es macht also keinen Sinn eine 50 Watt Endstufe an einer LS SS anzuschließen die für bis zu 500 Watt ausgelegt wurde!
Das heißt eine 500W/8Ohm Endstufe Bringt 63V RMS mit sich. Das Netzteil wird dann wohl +/- 70 - 75 V zur Verfügung stellen müssen.
Damit die LS SS dann nicht schon vorher anspringt, muss das RC Glied entsprechend eingestellt sein! (R21, C2, C3, R22) Sowie R3! Denn bei 63V RMS darf die Schaltung nicht ansprechen.
Denn die Schaltung soll so einfach wie sie ist ja auch Anschlagen, wenn an dem Lautsprecher klemme z.b. 75V anliegt weil die Transistoren Abgeraucht sind. Für die 500W konfig ist das auch kein Problem, da dann Am Eingang 75V mal eben Anliegen. Die Schaltung in der 500W Config wird Schätzungsweise erst ab einer DC Spannung von ca. + oder - 5V mit entsprechender Verzögerung ansprechen! Natürlich spricht sie dann bei 75V Weit aus schneller an, so dass die Ansprechzeit zwar nicht Optimal ist aber denn noch brauchbar ist.
Da der Amp bei einem Defekt gleich 75V raus Schmeißt, Laden die Kondensatoren sich Viel Viel Schneller Auf! Die Verzögerungszeit verkürzt sich dann Drastisch, so dass die Zeiten Akzeptabel sind!
Wobei ich Persönlich so eine Große Endstufe weit aus Umfangreicher Überwachen würde!
Nun haben wir hier einen 20 Watt/8Ohm Amp. Dieser erzeugt Gerade mal 12,65V RMS für die Vollaussteuerung. Das Netzteil wird so um die +/- 15V – 18V Erzeugen um die Ausgangsleistung zu erreichen!
Nun Habt ihr eine LS SS die mit einer Leistung von bis zu 500Watt zurecht kommt!
Ziemlich Träge für so einen Kleinen Verstärker! Bei einer Defekten Endstufe würden dann nur 18V anliegen wobei das RC für 500W eingestellt ist. bei 5V DC Spricht die Schaltung überhaupt erst einmal an! Bei 18V wäre die Laufzeit Viel zu Lang. Wahrscheinlich würde der Lautsprecher dann auch noch geschätzte 0,8 Sec. Unter Strom Stehen was dieser Überhaupt nicht mag!
Hier macht es dann auf Jeden Fall Sinn R21, C2, C3, R22 Sowie R3 so anzupassen das der Betrieb von 20 Watt möglich ist. Der DC Schutz würde dann bereits Schon bei ca. 0,7 – 0,9V Ansprechen! Entsprechend kurz ist dann die Reaktionszeit.
Durch aus kann man eine Kleine LS SS Effektiv einsetzen, wenn man sich mit der Theorie etwas aus einander Setzt!
Leider Wird drüber zu Wenig berichtet und Eine Universal Schaltung für Alles Angepriesen.
Was Nützt mir eine Schaltung wenn Diese 500Watt Kann und diese mit DC +/- 1,2V Angegeben ist aber sowas von Träge Funktioniert das diese wohl eher als Plopp SCHUTZ Angewendet werden kann. Ermöglichen könnte man das mit einen 12db -18db Filter! Allerdings auf kosten der DC Laufzeit! Was dann wieder für Kleine Endstufen ein Problem ist!
Praxis:
Wie erwähnt habe ich mein Vorgänger Konzept genommen und es Entsprechend Angepasst um mit Wenig Aufwand Lautsprecher Schützen zu können.
Die Schaltung kann bei Richtiger Config als Überlastungsschutz und/oder Als LS SS eingesetzt werden!
Wobei die Beschreibenden Bauteile (Theorie) im besten Fall Angepasst werden Sollten. An Sonsten Würde die Schaltung nicht 100% Korrekt Funktionieren! Wie andere eben auch nicht korrekt Funktionieren. Das Gilt im Übrigen für die Meisten LS SS im Allgemeinen! Natürlich habe ich nicht Jede erhältliche Schaltung Ausprobieren können. Dafür gibt es einfach zu viele.
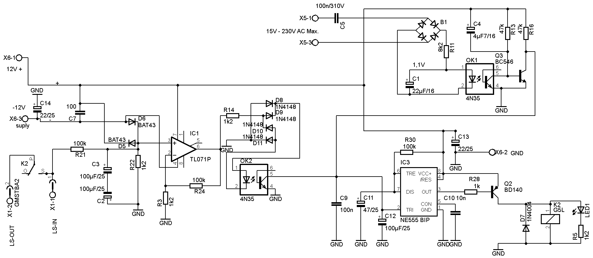
An X 5-1, 5-3 Wird die Endstufen Netzteil Spannung AC angeschlossen.
C5 Begrenzt den Strom somit ist es möglich AC Spannungen von 15V – 230V an zu Schließen ohne das etwas an dieser Stelle eingestellt werden muss!
Bei Symmetrischen Netzteile entfällt der mittenabgriff die wenn die Endstufe also z.b. ein 30V 0V 30V Netz Trafo besitzt, so wird Nach den Sicherungen 60V AC Abgenommen!
Fällt ein 30V Strang Aus weil eine SI durch ist, liegt auch keine Spannung mehr An X5 An!
Dann Schaltet die LS SS sofort Ab oder bei Fehlender Spannung erst gar nicht ein!
Der Spannungs Detektor kann bis zu 230V AC Verarbeiten Theoretisch sogar auch etwas mehr! In der Praxis wird wohl kein 200W Amp mit 115V 0V 115V Netz Trafos laufen! Mir war es wichtig das die Bandbreite Sehr Hoch ist, ohne hier auch noch etwas anpassen zu müssen!
D5 und D6 Dienen als Überspannungsschutz für den OP- Hier können alle Gängigen typen eingesetzt werden die die Gleiche Pin aufweisen wie der TL071
Im ideal fall Passen sie R21, C2, C3, R22 Sowie R3 ihren Bedürfnissen an. Derzeit sind diese auf ca. 200W eingestellt!
Da diese Schaltung Keine Transistor Emitter Überwachung besitzt, muss der Eingang X1-1 DC Spannungen erkennen und eine Überlastung. An Dieser Stelle muss man also einen Kompromiss wie Beschrieben eingehen!
Damit der OK2 auch bei -V Anspricht wurden D8 – D11 Integriert!
Die Zeitverzögerung beim Einschalten übernimmt wieder einmal der NE555.
Die Optokoppler kommen auch hier wieder zum Einsatz! Sie Sorgen für mehr Sicherheit. Ich habe auch den BD140 Übernommen. Er Liefert mehr Strom als benötigt wird.


|
Menge |
Wert |
Device |
Bauteile |
|
1 |
1k |
Metall 0,6W |
R28 |
|
4 |
1k2 |
Metall 0,6W |
R3, R5, R14, R22 |
|
1 |
8k2 |
Metall 2W |
R11 |
|
2 |
47k |
Metall 0,6W |
R13, R16 |
|
3 |
100k |
Metall 0,6W |
R21, R24, R30 |
|
1 |
10n |
C-EU050-025X075 |
C10 |
|
2 |
100n |
C-EU050-025X075 |
C7, C9 |
|
1 |
100n/310V |
C-EU150-064X183 |
C5 |
|
1 |
4µF7/16 |
CPOL-EUE2.5-7 |
C4 |
|
1 |
22µF/16 |
CPOL-EUE2.5-7 |
C1 |
|
2 |
22/25 |
CPOL-EUE2.5-7 |
C13, C14 |
|
3 |
47/25 |
CPOL-EUE2.5-7 |
C2, C3, C11 |
|
1 |
100µF/25 |
CPOL-EUE3.5-10 |
C12 |
|
1 |
LED3MM |
LED1 |
|
|
1 |
B600C1500 |
RB1A |
B1 |
|
2 |
4N35 |
4N35 |
OK1, OK2 |
|
1 |
1N4004 |
1N4004 |
D7 |
|
4 |
1N4148 |
1N4148 |
D8, D9, D10, D11 |
|
2 |
BAT43 |
1N4148 |
D5, D6 |
|
1 |
BC546 o.ä. |
BC548 |
Q3 |
|
1 |
BD140 |
BD140 |
Q2 |
|
1 |
G5L |
G5L |
K2 |
|
1 |
NE555 BIP |
NE555 |
IC3 |
|
1 |
TL071P UA741 o.ä. |
TL071P |
IC1 |
|
2 |
DIP 8 FASSUNG |
||
|
2 |
W237-103 |
X5, X6 |
|
|
1 |
GMSTBA2 |
GMSTBA2 |
X1 |
|
1 |
Leiterplatte P65 |
74.95 mm* 66.99 mm |
|
