KT88, KT120, KT150, KT170 SE UL Vollverstärker 2024
- KT88 12,5W 14Hz – 39kHz -3db 2k5 UL AÜ 350V
- KT120 20 W 13Hz – 41 kHz – 3db 2k5 UL AÜ 400V
- KT150 25W 20 – 33 kHz – 1db 1k62 UL AÜ 400V
- KT170 30W 20 – 33 kHz – 1db 1k62 UL AÜ 400V
- Klangreglung Zuschaltbar
- 2* Magisches Auge
- Einfache Anpassung
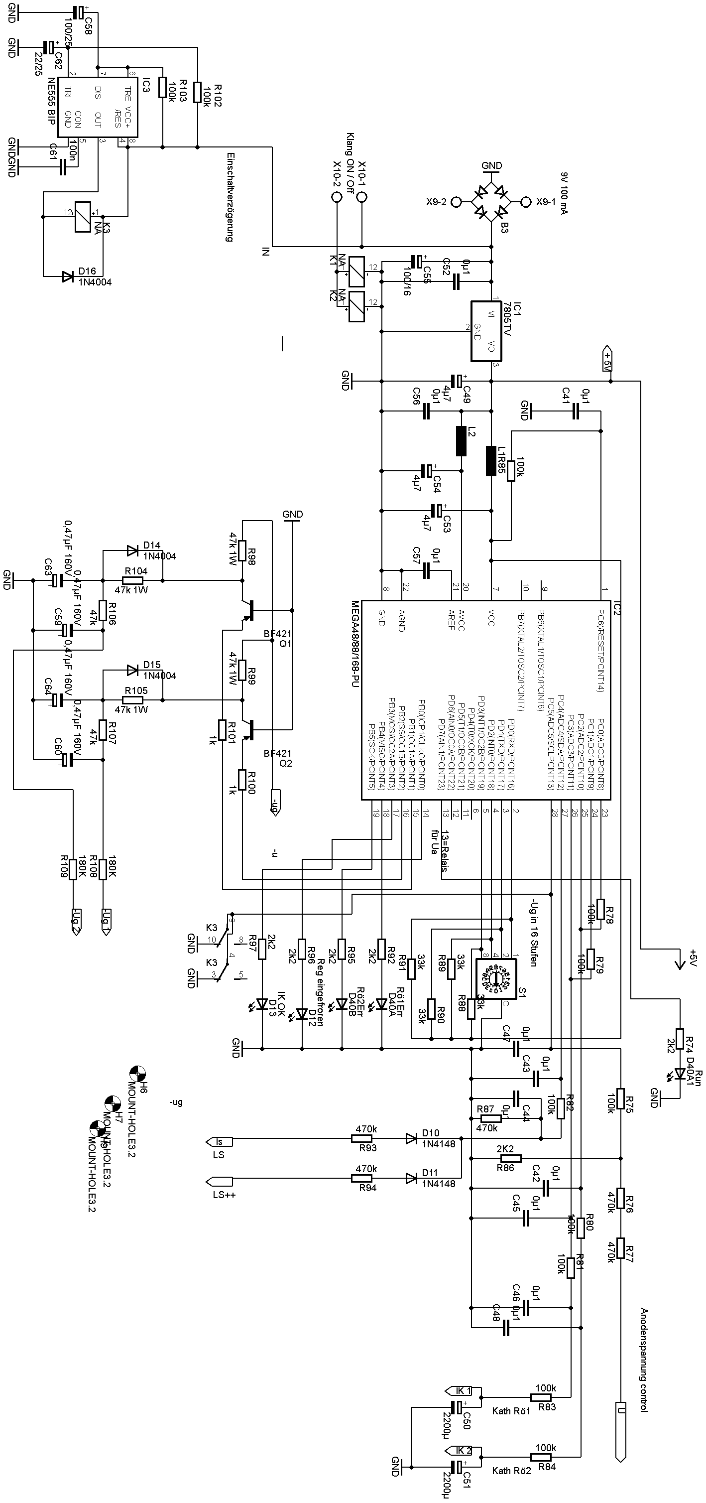
- Microcontroler Gesteuertes Auto Bias
Entdecken Sie die nächste Generation der SE Endstufen: Unser neuestes Design vereint Benutzerfreundlichkeit mit wartungsfreier Zuverlässigkeit und ist kompatibel mit vier unterschiedlichen Röhrentypen. Mit dem Ziel, einen hochwertigen Klang bei minimalem Aufwand zu liefern, haben wir eine Autobias-Steuerung mit integrierter Verzögerung durch einen Timer implementiert. Dies garantiert, dass die KT170 Röhren optimal vorgeheizt werden, bevor die Automatische Feinjustierung der Endstufe beginnt.
Die innovative Klangregelung, inspiriert von bewährten Schaltungskonzepten, wurde auf das Wesentliche reduziert, um die Anzahl der benötigten Röhren zu minimieren und das Rauschen zu eliminieren. Durch die strategische Platzierung des Lautstärkereglers nach der Klangregelung wird vermieden, dass das Signal unnötig verstärkt wird und somit Nebengeräusche in den Vordergrund treten.
Eine Besonderheit dieses Verstärkers ist seine beeindruckende Stille im Betrieb – eine echte Herausforderung bei Röhrenverstärkern, die wir mit Bravour gemeistert haben. Dieser Fortschritt widerlegt die Annahme, dass Röhrenverstärker zwangsläufig mit Nebengeräuschen behaftet sein müssen.
Für den technisch versierten Nutzer haben wir die Leistungsaufnahme der Röhren präzise ausgemessen, um eine optimale Dimensionierung der Trafoleistung zu gewährleisten. Es ist ratsam, die Spezifikationen für die Heiz- und Anodenspannungen leicht zu erhöhen, um maximale Leistung und Sicherheit zu garantieren. Der Verstärker arbeitet im Ultra-Linear (UL) Modus, wobei wir uns für einen UL-Tap von 28% entschieden haben, um eine optimale Ausgangsleistung zu erzielen. Unsere Übertrager haben zusätzlich eine UL Anzapfung bei 42% die natürlich auch verwendet werden kann.
Dieser Bausatz ist nicht nur eine technische Meisterleistung, sondern auch ein Zeugnis der Leidenschaft und Hingabe, die in seine Entwicklung geflossen sind. Bleiben Sie gespannt auf zukünftige Erweiterungen und detaillierte Anleitungen, die wir in kommenden Beiträgen vorstellen werden.
Um Ihnen ein rundum sorgenfreies Erlebnis zu bieten, stellen wir speziell angefertigte Trafos zur Verfügung, die perfekt auf den Bausatz abgestimmt sind. Diese Trafos verfügen über eine sorgfältig kalkulierte Leistungsreserve, um sicherzustellen, dass Ihr Verstärker unter allen Bedingungen optimal performt und dabei stets eine außergewöhnliche Klangqualität liefert. Diese zusätzliche Leistungsreserve dient auch dazu das der Trafo nicht am Limit Läuft.
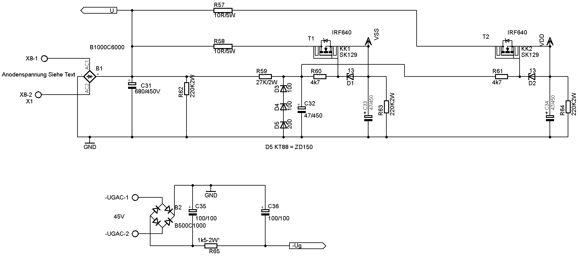
Bei der Entwicklung dieses Bausatzes haben wir uns intensiv mit der optimalen Funktionalität für den Übertrager auseinandergesetzt, um eine überragende Klangqualität und Leistung zu gewährleisten. Ein weiterer Schwerpunkt unserer Entwicklungsarbeit lag auf der Sicherstellung, dass die Anodenspannung unter 450V bleibt. Dies ist besonders wichtig im Ultra-Linear (UL) Betriebsmodus, da Spannungen über 450V das Gitter 2 (g2) der Röhren beschädigen können. Da im UL-Modus die Verwendung eines separaten Netzteil für g2 nicht möglich ist, haben wir uns entschieden, die Spannung unter dieser kritischen Schwelle zu halten.
Zusätzlich haben wir einen relativ niederohmigen G2-Widerstand integriert, um einen zusätzlichen Schutz für g2 zu bieten. Diese sorgfältige Anpassung und der Schutzmechanismus gewährleisten, dass der Verstärker auch bei Spannungen unter 450V effizient und sicher funktioniert, ohne die Leistung oder Klangqualität zu beeinträchtigen. Diese technischen Überlegungen unterstreichen unser Engagement für die Sicherheit und Langlebigkeit unserer Produkte, während wir gleichzeitig keine Kompromisse bei der Klangqualität eingehen.
Netz Trafo für KT88 Minderst Voraussetzung: T2488
6,3V 5,3A Heizung
45V 100 mA -g ca. -34V
9,5V 750 mA
282V 420 mA 367 DC = 350V Anodenspannung
24V 0 V 24V 500 mA
Übertrager: 1= Anode 9 = U+ / g2 UL 28% oder 42%
17 = LS + g2 = 28% 11 = GND
350V KT88 12,5 Watt Dip Stellung 1 282V AC
20Hz – 39 kHz -3db Tubeland 2k5 AÜ oder Tubeland 2k5/1k87 AÜ
Netz Trafo für KT120 Minderst Voraussetzung: T24120
6,3V 5,7A Heizung
45V 100 mA -g -32V
9,5V 750 mA
317V 560 mA 409 DC = ca. 400V Anodenspannung
24V 0 V 24V 500 mA
400V KT120 20 Watt Dip Stellung 5 317V AC ?
13Hz – 41 kHz – 3db Tubeland 2k5 AÜ oder Tubeland 2k5/1k87 AÜ / g2 UL 28% oder 42%
Netz Trafo für KT150 Minderst Voraussetzung: T24150
6,3V 6,1A Heizung
45V 100 mA -g – 34V
9,5V 750 mA
322V 620 mA 409 DC = ca. 400V Anodenspannung
24V 0 V 24V 500 mA
400V KT150 25 Watt Dip Stellung 7
20 – 33 kHz – 1db Tubeland 1k6 AÜ an / g2 UL 28% oder 42%
Oder Alternatiev Tubeland 2k5/1k87 AÜ dann aber A auf Pin2 = 1k87
Netz Trafo für KT170 Minderst Voraussetzung: T24170
6,3V 6,1A Heizung
45V 100 mA -g – 31V
9,5V 750 mA
322V 740 mA 409 DC = ca. 400V Anodenspannung
24V 0 V 24V 500 mA
400V KT170 30 Watt Dip Stellung A
20 – 33 kHz – 1db Tubeland 1k62 AÜ
Oder Alternatiev Tubeland 2k5/1k87 AÜ dann aber A auf Pin2 = 1k87
In unserem Bestreben, die Effizienz und Benutzerfreundlichkeit unseres Röhrenverstärker-Bausatzes weiter zu verbessern, haben wir das Netzteil sorgfältig optimiert. Durch diese Optimierung konnten wir die Verlustleistung signifikant reduzieren, was eine geringere Wärmeentwicklung zur Folge hat. Diese Effizienzsteigerung bedeutet, dass weniger Wärme an die Kühlkörper abgegeben wird, was die Lebensdauer der Komponenten verlängert und die Zuverlässigkeit des Verstärkers erhöht.
Als direktes Ergebnis dieser Optimierung besteht auch die Möglichkeit, kleinere Kühlkörper zu verwenden, da diese unter normalen Betriebsbedingungen lediglich handwarm werden. Diese Innovation ermöglicht nicht nur eine kompaktere Bauweise.
Bitte beachten sie das für Die KT88 ! !D5 (ZD200) gegen eine ZD150 Getauscht werden sollte!

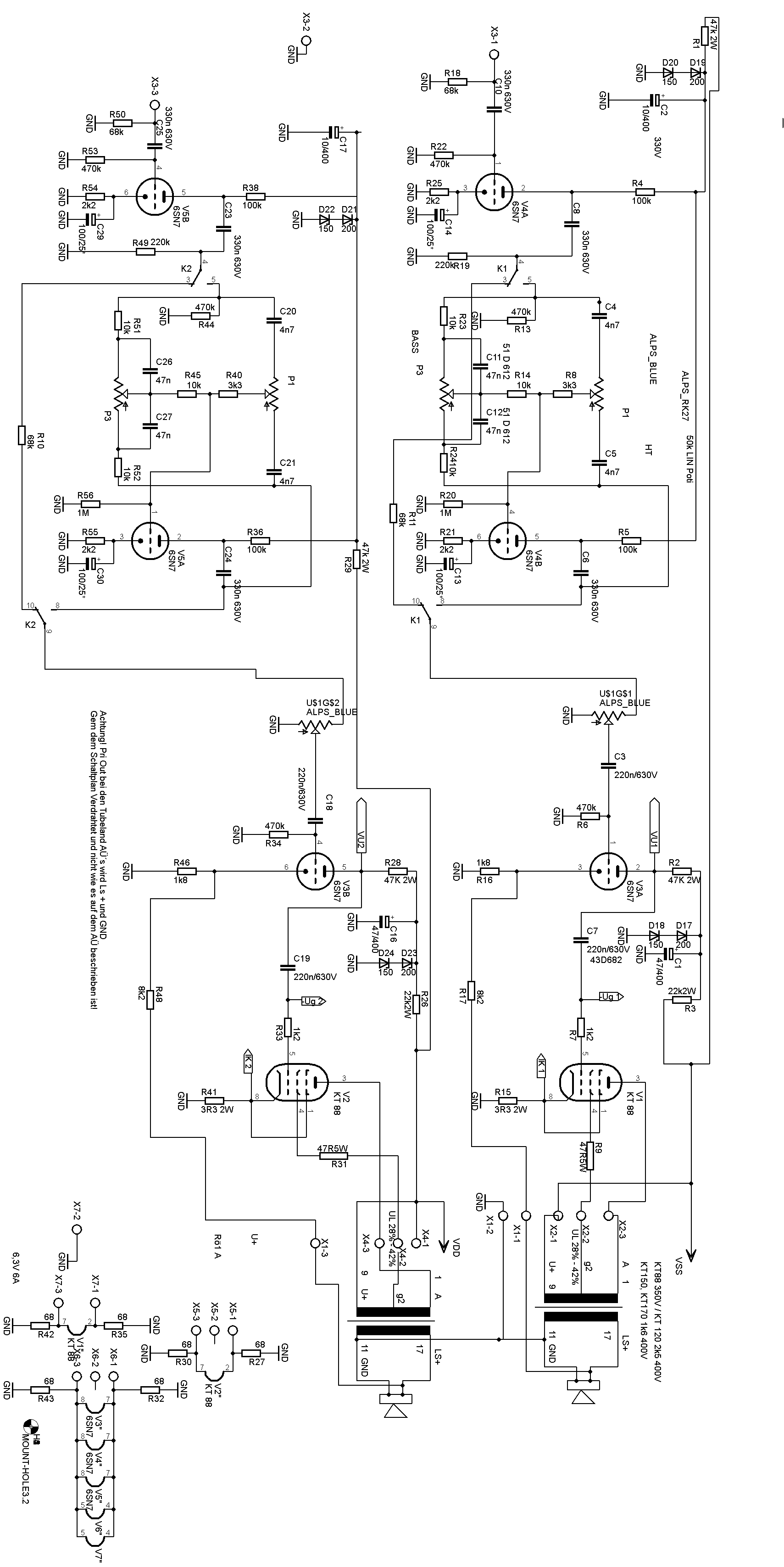
Unser Röhrenverstärker-Bausatz wurde mit der Flexibilität und Anpassbarkeit konzipiert, um den unterschiedlichsten Anforderungen und Vorlieben gerecht zu werden. Die Eingänge des Verstärkers sind standardmäßig mit 68k Widerständen bestückt, bieten jedoch die Möglichkeit, die Eingangsimpedanz nach persönlichen Präferenzen zu modifizieren. Für individuelle Anpassungen habe ich beispielsweise die Widerstände R50 und R18 auf 47k gesetzt, um den Eingang meinen spezifischen Bedürfnissen anzupassen.
Die erste Vorstufe erfüllt mehrere Funktionen: Sie dient als Puffer, verstärkt das Signal für die Klangregelung und gleicht das Signalniveau aus, um bei Aktivierung der Klangregelung eine konsistente Lautstärke zu gewährleisten. Dies wird durch die Widerstände R10 und R11 erreicht, die eine feine Pegelanpassung ermöglichen. Die zweite Vorstufe, V4B, agiert als aktiver Filter innerhalb der Klangregelung, während das Lautstärkepotentiometer strategisch nach der ersten Stufe platziert wurde, um potenzielle Nebengeräusche zu minimieren.
Die Verstärkung für die Endröhre wird durch V3A bereitgestellt, wobei die Endröhre im Ultra-Linear (UL) Modus betrieben wird. Die G2-Anzapfung ist variabel und kann zwischen 28% und 42% eingestellt werden, wobei zu beachten ist, dass eine höhere Anzapfung die Ausgangsleistung leicht reduziert. Der Widerstand R17 ist für die Gegenkopplung zuständig und kann angepasst werden, um den Gain nach Bedarf zu optimieren. In den meisten Fällen sind die Standardwerte jedoch ausreichend.
Es ist von entscheidender Bedeutung, die Anschlussbelegung gemäß dem Schaltplan vorzunehmen, um eine korrekte Gegenkopplung zu gewährleisten und eine unerwünschte Mitkopplung zu vermeiden. Anpassungen wie der Tausch von GND und LS+ sind gelegentlich notwendig und stellen keinen Nachteil dar. Wichtig ist, dass die Anode am Anfang der Wicklung und U+ am Ende der Wicklung angeschlossen ist, um eine optimale Leistung und Klangqualität zu gewährleisten.


Ein besonderes Highlight unseres Röhrenverstärker-Bausatzes ist die Integration des magischen Auges. Diese visuell ansprechende Komponente bietet nicht nur eine ästhetische Aufwertung, sondern auch praktische Funktionen zur Überwachung des Pegel. Die Nutzung des magischen Auges ist optional; es kann nach Belieben bestückt oder bei Nichtbedarf weggelassen werden, um den individuellen Vorlieben und Anforderungen gerecht zu werden.
Angesichts der höheren Anodenspannung haben wir die Widerstandswerte entsprechend angepasst, Insbesondere kann der Widerstand R71 je nach persönlichem Geschmack auf bis zu 120k Ohm eingestellt werden.

Ein zentrales Element unseres Röhrenverstärker-Bausatzes ist die Autobias-Schaltung, die eine automatische Bias-Einstellung für eine nahtlose und benutzerfreundliche Bedienung ermöglicht. Diese Schaltung ist so konzipiert, dass sie mit einem Katodenwiderstand von 3R3 für alle vorgesehenen Röhrenmodell kompatibel ist. Dies vereinfacht den Einrichtungsprozess erheblich, da Sie lediglich den DIP-Schalter für die jeweilige Endröhre entsprechend einstellen müssen. Die exakten Stellwerte für jede Röhre finden Sie in den beigefügten Trafodaten.
Für das einwandfreie Funktionieren der Autobias-Regelung ist es entscheidend, dass Lautsprecher-Plus (LS+) und der Masseanschluss (GND) korrekt an den dafür vorgesehenen Printklemmen angeschlossen werden. Eine fehlerhafte Verkabelung führt dazu, dass die Schaltung nicht korrekt arbeitet und in einen 'Freeze'-Zustand übergeht, da die Katodenspannung fälschlicherweise am Regler anliegt.
Zur weiteren Unterstützung Ihres Verstärkers fügen wir eine detaillierte Tabelle mit den Ruheströmen für die verschiedenen Röhren hinzu. Diese Informationen dienen als wertvolle Ressource, um Ihren Verstärker optimal einzustellen und die bestmögliche Leistung und Klangqualität zu erzielen.
|
S |
RK in Ohm |
IK= A |
RK in Ohm |
IK= A |
RK in Ohm |
IK= A |
RK in Ohm |
IK= A |
|
0 |
2,2 |
0,133 |
2,7 |
0,109 |
3,3 |
0,089 |
4,7 |
0,062 |
|
1 |
2,2 |
0,149 |
2,7 |
0,121 |
3,3 |
0,099 |
4,7 |
0,070 |
|
2 |
2,2 |
0,165 |
2,7 |
0,134 |
3,3 |
0,110 |
4,7 |
0,077 |
|
3 |
2,2 |
0,180 |
2,7 |
0,147 |
3,3 |
0,120 |
4,7 |
0,084 |
|
4 |
2,2 |
0,196 |
2,7 |
0,160 |
3,3 |
0,131 |
4,7 |
0,092 |
|
5 |
2,2 |
0,212 |
2,7 |
0,173 |
3,3 |
0,141 |
4,7 |
0,099 |
|
6 |
2,2 |
0,227 |
2,7 |
0,185 |
3,3 |
0,152 |
4,7 |
0,106 |
|
7 |
2,2 |
0,243 |
2,7 |
0,198 |
3,3 |
0,162 |
4,7 |
0,114 |
|
8 |
2,2 |
0,259 |
2,7 |
0,211 |
3,3 |
0,173 |
4,7 |
0,121 |
|
9 |
2,2 |
0,275 |
2,7 |
0,224 |
3,3 |
0,183 |
4,7 |
0,128 |
|
A |
2,2 |
0,290 |
2,7 |
0,236 |
3,3 |
0,193 |
4,7 |
0,136 |
|
B |
2,2 |
0,306 |
2,7 |
0,249 |
3,3 |
0,204 |
4,7 |
0,143 |
|
C |
2,2 |
0,322 |
2,7 |
0,262 |
3,3 |
0,214 |
4,7 |
0,151 |
|
D |
2,2 |
0,337 |
2,7 |
0,275 |
3,3 |
0,225 |
4,7 |
0,158 |
|
E |
2,2 |
0,353 |
2,7 |
0,288 |
3,3 |
0,235 |
4,7 |
0,165 |
|
F |
2,2 |
0,369 |
2,7 |
0,300 |
3,3 |
0,246 |
4,7 |
0,173 |
|
|
|
|
|
|
|
|
|
|
|
|

|
Menge |
Wert |
Device |
Bauteile |
|
2 |
3R3 2W |
2 W Metall |
R15, R41 |
|
2 |
10R/5W |
5 Watt |
R57, R58 |
|
2 |
47R5W |
5 Watt |
R9, R31 |
|
6 |
68R |
0,6W Metall |
R27, R30, R32, R35, R42, R43 |
|
2 |
1k |
0,6W Metall |
R100, R101 |
|
2 |
1k2 |
0,6W Metall |
R7, R33 |
|
1 |
1k5-2W* |
2 W Metall |
R65 |
|
2 |
1k8 |
0,6W Metall |
R16, R46 |
|
10 |
2k2 |
0,6W Metall |
R21, R25, R54, R55, R74, R92, R95, R86, R96, R97 |
|
2 |
3k3 |
0,6W Metall |
R8, R40 |
|
2 |
4k7 |
0,6W Metall |
R60, R61 |
|
2 |
8k2 |
0,6W Metall |
R17, R48 |
|
6 |
10k |
0,6W Metall |
R14, R23, R24, R45, R51, R52 |
|
2 |
22k2W |
2 W Metall |
R3, R26 |
|
1 |
27K/2W |
2 W Metall |
R59 |
|
4 |
33k |
0,6W Metall |
R88, R89, R90, R91 |
|
2 |
47k |
0,6W Metall |
R106, R107 |
|
4 |
47k 1W |
1 Watt Metall |
R98, R99, R104, R105 |
|
4 |
47k 2W |
2 W Metall |
R1, R2, R28, R29 |
|
8 |
68k |
0,6W Metall |
R10, R11, R18, R50, 67, R71 |
|
15 |
100k |
0,6W Metall |
R4, R5, R36, R38, R75, R78, R79, R80, R81, R82, R83, R84, R85, R102, R103 |
|
2 |
150k |
0,6W Metall |
R68, R72 |
|
2 |
180K |
0,6W Metall |
R108, R109 |
|
3 |
220K2W |
2 W Metall |
R62, R63, R64 |
|
2 |
220k |
0,6W Metall |
R19, R49 |
|
11 |
470k |
0,6W Metall |
R6, R13, R22, R34, R44, R53, R76, R77, R87, R93, R94 |
|
2 |
1M |
0,6W Metall |
R66, R70 |
|
4 |
1M |
0,6W Metall |
R20, R56, R69, R73 |
|
4 |
4n7 |
C-EU050-025X075 |
C4, C5, C20, C21 |
|
4 |
47n |
C-EU050-025X075 |
C11, C12, C26, C27 |
|
2 |
47n |
C-EU050-035X075 |
C38, C40 |
|
12 |
0µ1 |
C-EU050-025X075 |
C41, C42, C43, C44, C45, C46, C47, C48, C52, C56, C57, C61 |
|
2 |
150n 630V |
C-EU150-064X183 |
C37, C39 |
|
4 |
220n/630V |
C-EU225-087X268 |
C3, C7, C18, C19 |
|
6 |
330n 630V |
C-EU |
C6, C8, C10, C23, C24, C25 |
|
4 |
0,47µF 160V |
CPOL-EUE2.5-6 |
C59, C60, C63, C64 |
|
3 |
4µ7 |
CPOL-EUE2.5-6 |
C49, C53, C54 |
|
2 |
10µF/400 |
CPOL-EUE5-10.5 |
C2, C17 |
|
1 |
22µF/25 |
CPOL-EUE2.5-6 |
C62 |
|
2 |
47µF/400 |
CPOL-EUE7.5-18 |
C1, C16 |
|
1 |
47/450 |
CPOL-EUE7.5-18 |
C32 |
|
2 |
47/450 |
E7,5-18 |
C33, C34 |
|
2 |
100/25 |
CPOL-EUE2.5-6 |
C55, C58 |
|
4 |
100/25* |
CPOL-EUE3.5-8 |
C13, C14, C29, C30 |
|
2 |
100/100 |
CPOL-EUE5-13 |
C35, C36 |
|
1 |
680/450V |
CPOL-EUE10-35 |
C31 |
|
2 |
2200µ/16 |
CPOL-EUE5-13 |
C50, C51 |
|
|
|
|
|
|
7 |
1N4004 |
1N4004 |
D6, D7, D8, D9, D14, D15, D16 |
|
2 |
1N4148 |
1N4148DO35-7 |
D10, D11 |
|
2 |
13 |
ZPD |
D1, D2 |
|
2 |
100 |
ZPD |
D3, D4 |
|
4 |
150 |
ZPD |
D18, D20, D22, D24 |
|
5 |
200 |
ZPD |
D5, D17, D19, D21, D23 |
|
1 |
7805TV |
7805TV |
IC1 |
|
1 |
B500C1000 |
RB1A |
B2, B3 |
|
1 |
B1000C6000 |
KBU |
B1 |
|
2 |
BF421 |
BF421 |
Q1, Q2 |
|
1 |
NE555 BIP |
NE555 |
IC3 |
|
1 |
MEGA48 |
MEGA48/88/168-PU |
IC2 |
|
2 |
IRF640 |
IRF740 |
T1, T2 |
|
1 |
28 DIP |
Fassung |
|
|
1 |
8 DIP |
Fassung |
|
|
2 |
EM84-P |
|
V6, V7 |
|
3 |
6SN7 |
|
V3, V4, V5 |
|
2 |
KT 88 |
|
V1, V2 |
|
2 |
Noval |
Fassung |
|
|
5 |
Oktal |
Fassung |
|
|
2 |
ALPS_BLUE |
50K Lin |
U$2, U$3 |
|
1 |
ALPS_BLUE |
50K Log |
U$1 |
|
1 |
KDR162 |
P103 |
S1 |
|
3 |
NA-12W-K DPDT |
NA |
K1, K2, K3 |
|
2 |
Rot |
LED |
D40A D40B |
|
1 |
Blau |
LED |
D40A1 |
|
1 |
Gelb |
LED |
D12 |
|
1 |
Grün |
LED |
D13 |
|
4 |
AK500/2 |
UGAC, X9, X10, x8 |
|
|
7 |
AK500/3 |
X1, X2, X3, X4, X5, X6, X7 |
|
|
2 |
4,7mH |
L1, L2 |
|
|
2 |
SK129 |
50mm |
KK1, KK2 |
|
1 |
Leiterplatte Y179 |
310 mm* 148 mm |
Zusammenbauanleitung für Ihren Röhrenverstärker-Bausatz
Beginnen Sie den Zusammenbau Ihres Röhrenverstärkers stets mit den kleinsten Bauteilen. Wir empfehlen, die bereits eingebauten Teile in Ihrer Stückliste abzuhaken, um den Überblick zu behalten. Nachdem alle kleineren Komponenten wie Widerstände und Kondensatoren eingelötet sind, sollten als Nächstes die Fassungen montiert werden. Zu diesem Zeitpunkt sind die Lötpads noch leicht zugänglich, was den Einbau erleichtert. Größere Bauteile wie größere Kondensatoren kommen erst danach an die Reihe.
Sobald alle Bauteile verlötet sind und Sie sich für die zu verwendenden Röhren entschieden haben, stellen Sie den DIP-Schalter entsprechend ein.
Wichtige Hinweise für die Erstinbetriebnahme:
- Schalten Sie nicht sofort alle Spannungen zu Beginn ein. Starten Sie mit der Überprüfung der Heizspannung, um sicherzustellen, dass diese korrekt anliegt.
- Verbinden Sie anschließend -Ug und überprüfen Sie an Pin 5 der Endröhren, ob die -Ug Spannung weit über -34V liegt, was dem maximalen Wert entspricht.
- Danach können Sie 9,5V anlegen, die unter anderem den Controller mit Spannung versorgen.
- Verdrahten Sie die Übertrager komplett und stellen Sie sicher, dass sie niemals im Leerlauf betrieben werden. Für Testzwecke empfehlen wir, einen 8-Ohm-Widerstand am Ausgang anzuschließen, um Schäden zu vermeiden.
- Nun kann die Anodenspannung angelegt werden. Beachten Sie, dass der Transformator im Leerlauf eine höhere Spannung aufweisen kann, die nahe an der Grenzspannung des Kondensators liegt. Es ist wichtig, dass die Last nicht zu lange fehlt, da unter Last die Spannung absinkt und der Kondensator somit nicht im Grenzbereich betrieben wird.
- Für die Vorstufen sind Z-Dioden vorgesehen, die die maximale Aufladung der Kondensatoren auf 350V begrenzen. Unter Last liegt die Arbeitsspannung deutlich unter 350V.
Durch das sorgfältige Befolgen dieser Schritte stellen Sie sicher, dass Ihr Röhrenverstärker-Bausatz korrekt zusammengebaut wird und optimal funktioniert. Sollten während des Zusammenbaus oder der Inbetriebnahme Fragen auftreten, zögern Sie nicht, sich an unseren Support zu wenden.
Abschließend möchte ich noch einen besonderen Aspekt hervorheben, der unserem Röhrenverstärker-Bausatz eine einzigartige Note verleiht: die bewusste Auswahl von Vorstufenröhren verschiedener Hersteller aus rein ästhetischen Gründen. Trotz der unterschiedlichen Fabrikate dieser hochwertigen Röhren konnte ich keinen Unterschied in der Klangqualität der Kanäle feststellen. Diese Entscheidung unterstreicht mein Engagement für die ästhetische Gestaltung des Verstärkers, ohne dabei Kompromisse bei der akustischen Performance einzugehen. Es ist ein Beispiel dafür, wie sorgfältig durchdachte Designentscheidungen sowohl die optische Erscheinung als auch die funktionale Exzellenz eines Audiogeräts bereichern können.
Erweiterung um zusätzliche Komponenten
Für diejenigen, die ihren Röhrenverstärker-Bausatz zu einem Vollverstärker mit zusätzlichen Funktionen wie RIAA-Phono-Vorverstärkung und Bluetooth-Konnektivität ausbauen möchten, werde ich diese Erweiterungen in einem eigenen Kapitel detailliert behandeln. Dieses Kapitel ist in Kürze zu erwarten und wird Schritt-für-Schritt-Anleitungen sowie Empfehlungen für die Integration dieser zusätzlichen Komponenten enthalten, um Ihren Verstärker noch vielseitiger und anpassungsfähiger zu machen.
Doku in PDF
Fertigungs Daten für den Frontplatten Desinger
