Noise Gate mit Optokoppler und NE555 V3 2022

- Optokoppler zum Blocken der Störsignale
- Leiterplatte 62x90mm Fr4 2-lagig DK
- Stromversorgung +/- 12V 80mA
- Hochwertiger Langlebiger ALPS Poti
- LED-Kontrolle
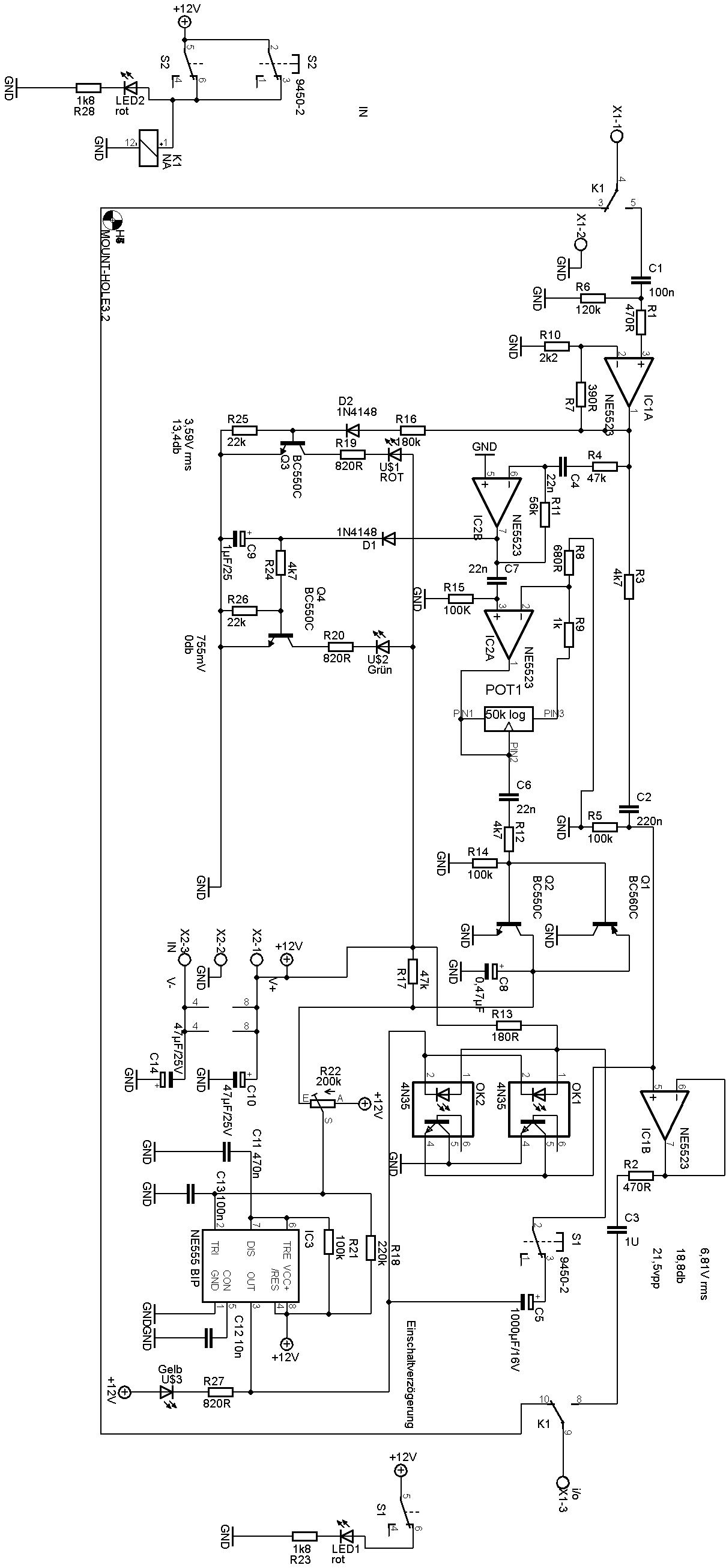
- Output max. 21,53 VPP 6,81V RMS bzw. 18,8dbm
- 1 db Gewinn
- Gate – 50db -27db einstellbar
- Bypass Funktion, Soft & Hard Gate Funktion
Nach dem das Erste Noise Gate seine Beliebtheit bei den Gitarristen gefunden haben und reichlich Feedback sowie Verbesserungsvorschläge bei mir eingegangen sind. So ist dann die erweiterte Version 3 Entstanden.
Bei der einfachen und günstige Version 2 Arbeitet das Gate sehr schnell. Die Gate Schwelle Reagiert sehr empfindlich beim ein und Ausschalten, was ja auch erwünscht ist. Nachteilhaft ist es das der Schwellpunkt extrem eng ist. Dadurch kann je nach Verwendungszweck das Ganze auch als Störend empfunden werden. Die Optokoppler reagieren auf jede noch so kleine Spannung. Dadurch kann es zu ein Flattern kommen. Also ein Sehr Schnelles ein und ausschalten auf analoge Basis. Das empfinden manche Benutzer als Störend.
Um die Schwelle zwischen ein und ausschalten zu vergrößern, sprich das sogenannte Flattern etwas zu unterbinden, habe ich dieses Problem mit Hilfe eines NE555 Timer gelöst. Zum einen besitzt der NE555 Zwei Komparatoren die hier zur Geltung kommen. Hier gibt es bereits eine interne Widerstand kette die sogenannte Schwellpunkte für das ein und ausschalten schaffen können. Das ist genau das was wir hier benötigen.
Die Optokoppler werden nun nicht mehr Analog, sondern Digital Geschaltet.
Mit R22 (200K Poti) wird der Schwell punkt eingestellt. Das Abgleichen ist Recht einfach und muss nur einmal vorgenommen werden! Das Poti wird so lange gedreht bis die LED U$3 gelb erlischt. Nun Drehen sie genau entgegengesetzt sehr sehr langsam bis Die LED U$3 wieder Vollständig aufleuchtet. Somit ist der Schwellpunkt eingestellt.
C5 Sorgt durch Zuschaltung (S1) für ein Softes Verhältnis. C5 unterdrückt Zusätzlich noch das schnelle ein und Ausschalten sowie das Abrupte Schalten. Dadurch setzt der OK etwas minimal verzögert ein und Läuft noch ein wenig nach. Das Ganze geschieht in Millisecunden Bereich.
Mit S2 kann das Noise Gate Komplett ausgeschaltet werden. K1 Trennt dann Das Noise Gate komplett aus der Kette raus. Auch das ist neu.
Ich Wurde auch Öfter Angesprochen das U$1 und U$2 nicht leuchten würden!
Das liegt daran das die Schaltung weder 755mV noch 3,59V gesehen haben!
U$2 Signalisiert nur das 755mV RMS ankommen und U$1 Zeigt an das 3,59V RMS vorhanden sind! Wobei immer noch keine Übersteuerung stattfindet. Das passiert dann erst bei 6,81V RMS!
Wenn also U$1 und 2 nicht Leuchten, ist es kein Fehler! Da die Schaltung eher für Inside Wege realisiert wurde und dort auch mal Höhere Pegel vorkommen, so habe ich mich entschlossen die Werte entsprechend zu wählen.
Diese können natürlich auch nach Eigenbedarf angepasst werden!
Über R8 kann die Ansprechschwelle Verändert werden. Wird R8 z.b. durch ein 330R Widerstand ersetzt benötigt man für das Öffnen mehr Pegel. Ist R8 Größer als 680R wird er empfindlicher.



|
Menge |
Wert |
Device |
Bauteile |
|
1 |
180R |
Metall 0,6W |
R13 |
|
1 |
390R |
Metall 0,6W |
R7 |
|
2 |
470R |
Metall 0,6W |
R1, R2, |
|
1 |
680R |
Metall 0,6W |
R8 |
|
3 |
820R |
Metall 0,6W |
R19, R20, R27 |
|
1 |
1k |
Metall 0,6W |
R9 |
|
2 |
1k8 |
Metall 0,6W |
R23, R28 |
|
1 |
2k2 |
Metall 0,6W |
R10 |
|
3 |
4k7 |
Metall 0,6W |
R3, R12, R24 |
|
2 |
22k |
Metall 0,6W |
R25, R26 |
|
2 |
47k |
Metall 0,6W |
R4, R17 |
|
1 |
50k log |
RK11K112 |
POT1 |
|
1 |
56k |
Metall 0,6W |
R11 |
|
1 |
100K |
Metall 0,6W |
R15 |
|
3 |
100k |
Metall 0,6W |
R5, R14, R21 |
|
1 |
120k |
Metall 0,6W |
R6 |
|
1 |
180k |
Metall 0,6W |
R16 |
|
1 |
220k |
Metall 0,6W |
R18 |
|
|
|
|
|
|
1 |
10n |
C-EU050-025X075 |
C12 |
|
3 |
22n |
C-EU050-035X075 |
C4, C6, C7 |
|
2 |
100n |
C-EU050-050X075 |
C1, C13 |
|
1 |
220n |
C-EU050-035X075 |
C2 |
|
1 |
470n |
C-EU050-025X075 |
C11 |
|
1 |
0,47µF |
CPOL-EUE2.5-7 |
C8 |
|
1 |
1µF/25 |
CPOL-EUE2.5-7 |
C9 |
|
1 |
1U |
C-EU050-035X075 |
C3 |
|
2 |
47µF/25V |
CPOL-EUE2.5-7 |
C10, C14 |
|
1 |
1000µF/16V |
CPOL-EUE5-10.5 |
C5 |
|
2 |
1N4148 |
1N4148 |
D1, D2 |
|
2 |
4N35 |
4N35 |
OK1, OK2 |
|
1 |
200k |
TRIM_EU- |
R22 |
|
3 |
BC550C |
BC550C |
Q2, Q3, Q4 |
|
1 |
BC560C |
BC560C |
Q1 |
|
1 |
Gelb |
LED3MM |
U$3 |
|
1 |
Grün |
LED3MM |
U$2 |
|
1 |
ROT |
LED3MM |
U$1 |
|
2 |
rot |
LED3MM |
LED1, LED2 |
|
2 |
PS909L-22 |
Schalter |
S1, S2 |
|
2 |
AP22909-BR |
Kappe |
|
|
2 |
AKL 103 |
Printklemme |
X1, X2 |
|
1 |
NA-12W-K |
NA |
K1 |
|
1 |
NE555 BIP |
NE555 |
IC3 |
|
2 |
NE5523 |
TL072P |
IC1, IC2 |
|
1 |
Sw |
Knopf |
|
|
1 |
Bl |
Kappe |
|
|
1 |
Leiterplatte P42 |
62x90mm |
