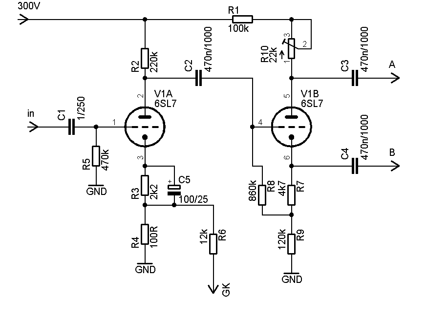
300B PP Amp der Spitzenklasse
|
|
|
|

Von Markus Andrzejewski





ACHTUNG!!! Wir weisen bei allen Projekten auf der Hohen Betriebspannung hin! Die Zwischen 250V und 5 KV !!! liegen können je nach projekt und beim falschen Umgang LEBENSGEFÄHRLICH Sind. der Nachbau hier beschriebenen Geräte ist auf eigende verantworung durchzuführen. Weder die Autoren noch der Homepage Betreiber übernimmt Hafung für fahrlässigkeiten oder für fehler die in den veröffendlichten Schaltungen sich / erschlichen haben die verantwortung. und das Risiko liegt alleine bei der Person die eine Schaltung nachhbaut. fundierte Kenntnisse der Elektronik und der elektrischen Sicherheit sind unabdingbar. Der nachbau ist nur für Private personen gestattet. Für eine gewerbliche nutzung sind die jeweiligen Autoren um Einverständnis Schriftlich zu fragen!!

