2 Wege Aktivweiche mit Regelbare Filter

Eine Aktivweiche im Selbstbau mit Röhren.
Erst einmal gab es zu überlegen wofür wir die Weiche überhaupt brauchen werden. Da wir hier in diesen Buch uns auf das Thema Elektrostaten befassen reicht eine zwei Wege Röhren Aktivweiche völlig aus. Die Anaordnung insbesondere der Potis und Optisch sollten auch die Röhren dann sichtbar sein. Vorher habe ich auch überlegt die Filter mit vier Fach potis auszustatten. Doch die Beschaffung der Potis und deren Qualität ließen zu Wünschen übrig. Nach dem ich dann auch mit einigen Hersteller Telefoniert Habe, entschloss ich mich dann doch Potis einzusetzen die es Standard zu Kaufen gibt. Dabei bleibt es jeden Selbst Überlassen welche Qualität der Potis dann letztendlich zum Einsatz kommen. Ich habe mich für die hochwertige Variante entschieden und verbaue die gut bewährten Alps Potis. Sie sind zwar weit aus teurer aber dafür haben sie einen besseren Gleichlauf und halten auch Länger als die billig Wahre.
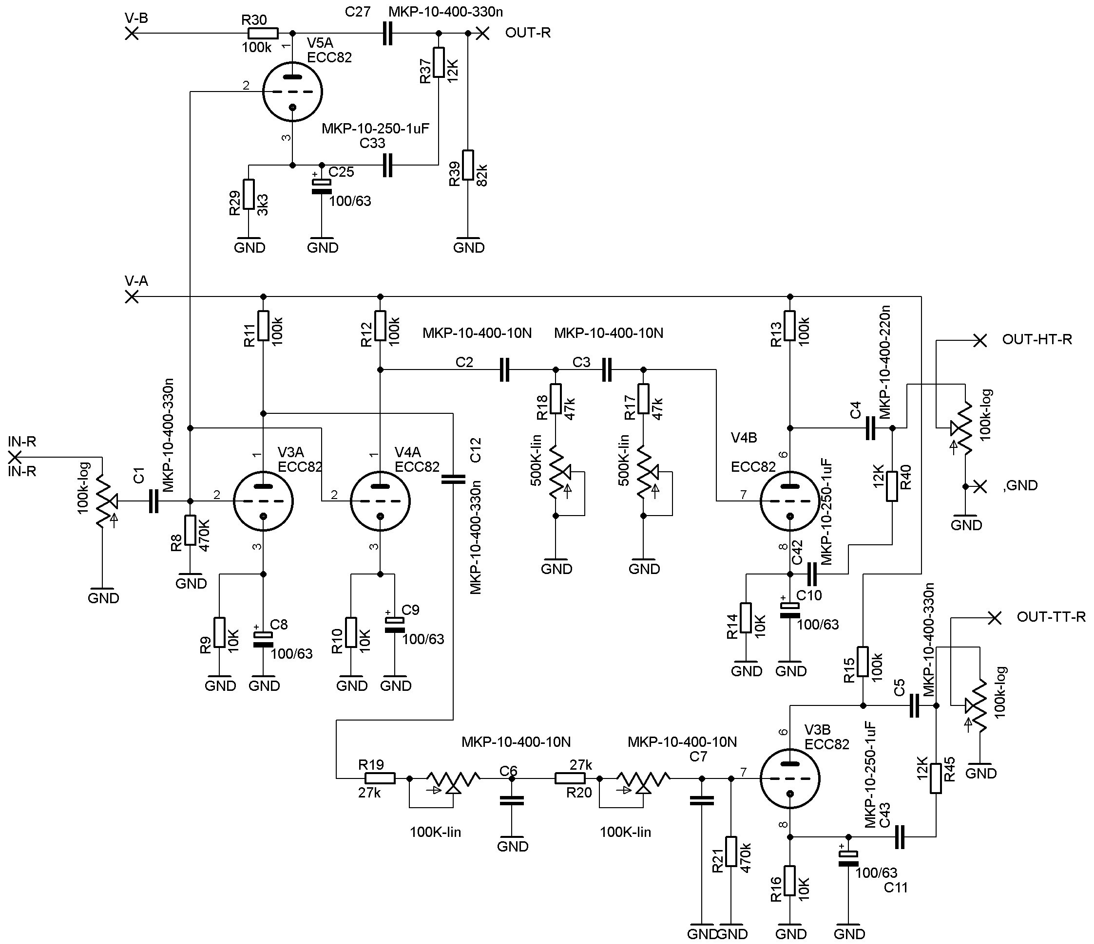
Die Leiterplatte ist hier etwas komplizierter, da es sich um eine chemisch Durchkontaktierte Zwei lagige Leiterplatte handelt. Die dazu auch nicht gerade klein ist.
Die Röhren Fassung wird wider auf der Lötseite angebracht.
Röhre V5A Übernimmt den Direkt Ausgang, Wir benötigen ihn um einen Kopfhörer Verstärker daran Anzuschließen. Weiter kann der Direkt Ausgang dazu benutzt werden um Passive Lautsprecher oder einen Vollbereich ESL daran zu betreiben.
Mein Tipp dazu. Ich fahre meinen Vollbereich am Direkt out mit der Hier Beschriebenen EL 84 PP Endstufe Natürlich ist der Endschalldruck eingeschränkt Reicht aber vollkommen aus für normales bis Lauteres Musik Hören. Wenn es zu Feierlichen Anlässen kommt Läuft er Aktiv mit einen Subwoofer zusammen und es Können sehr hohe Pegel erzeugt werden die dann sogar schnell den Nachbarn dazu veranlassen mit einer Axt mal vorbei zu schauen.
Für die ESL Liebhaber die Sowieso einen Hybriden im Einsatz haben fahren ihn generell Aktiv. Und die weiche bleibt immer in der kette geschaltet.
V4A ist der Vorverstärker für den Hochpass, die Weichenbauteile dazu bestehen aus C2, C3, R17, R18, und dem 500K Lin. Poti und bilden damit einen Regelbaren 12db Filter. R17, R18 Schützen vor einen Kurzschluss im Signalweg. Mit dem 500K Lin Poti wird die Gewünschte Trennfrequenz eingestellt.
V3A Übernimmt den Tiefpass. R19, C6, R20, C7 und das 100K lin Poti bilden hier einen 12db Filter. Auch hier stellt man die Trennfrequenz wieder über das Poti ein. Ideal wäre hier ein 220K Poti, den gibt es leider nicht von Alps. Aber auch mit 100K Läst es sich sehr gut Regeln. Viel Tiefer würde der ESL dann sowieso nicht mehr zur Zufriedenheit laufen.
Damit die Schaltung nicht zu hoch verstärkt, wurde sie teils Gegen gekoppelt. Das geschieht bei V5A V4B V3B. Die Art der Gegenkopplung ist bei allen der genannten Stufen die gleiche so benenne ich hier nur die Bauteile die für V5A zuständig sind das sind dann R37 mit dem die Gegenkopplung bestimmt wird und C 33 dient zum einkoppeln. C 25 ist Geschmacksache kann eingebaut werden oder auch entfallen. dementsprechend beim Wegfallen ist die GK neu anzupassen.
Stückliste:
1 * C32
1 1K R33
2 3k3 R29, R31
1 8K2 R34
8 10K R2, R3, R7, R9, R10, R14, R16, R23
4 10k-2W R41, R42, R43, R44
6 12K R37, R38, R40, R45, R46, R49
4 27k R19, R20, R26, R27,
4 47/350 C35, C36, C37, C38
4 47k R17, R18, R24, R25
2 82k R39, R47
10 100/63 C8, C9, C10, C11, C20, C21, C22, C23, C25, C26
3 100/350 C29, C30, C31
2 100K-lin ALPS_BLUE U$3, U$8
12 100k R4, R5, R6, R11, R12, R13, R15, R22, R30, R32, R35, R36
3 100k-log ALPS_BLUE U$1, U$4, U$5
2 470K R1, R8, R21, R28
2 500K-lin ALPS_BLUE U$2, U$7
1 2200/16 C39
1 4700/16 C40
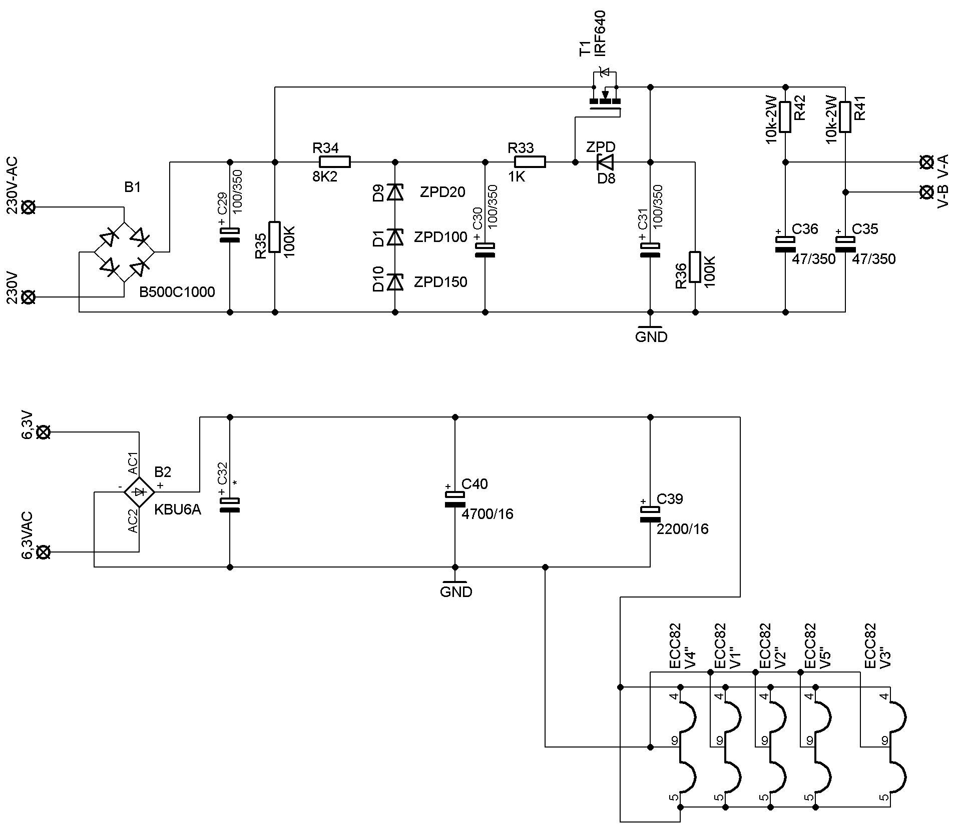
1 B500C1000 B1
5 ECC82JJ V1, V2, V3, V4, V5
1 IRF640 T1
1 KBU8A B2 (50V 8A)
6 MKP-10-250-1uF C33, C34, C42, C43, C44, C47
8 MKP-10-400-10N C2, C3, C6, C7, C14, C15, C18, C19
2 MKP-10-400-220n C4, C16
8 MKP-10-400-330n C1, C5, C12, C13, C17, C24, C27, C28
1 ZD13 D8
1 ZD20 D9
1 ZD100 D1 1 ZD150 D10
2 Kühlkörper für T1 und dem Gleichrichter





