Vollkommen symmetrisch aufgebauter Gegentaktverstärker
mit der russischen Triode 6C19П –B

Zur Verstärkerschaltung:
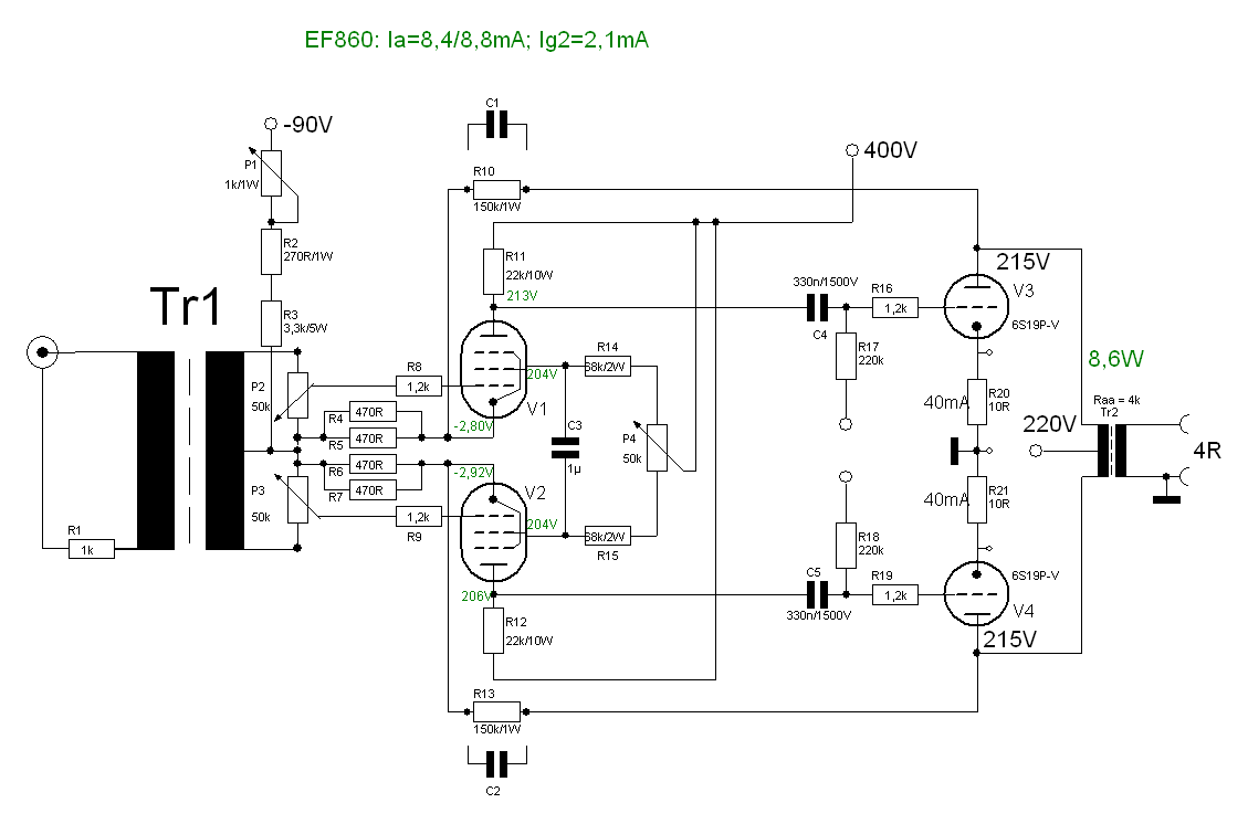
Schaltplan 1
Die Endstufe:
In der Endstufe arbeiten pro Kanal zwei russische Trioden 6C19П –B (Stromregelröhren) im Gegentakt A-Betrieb. Diese Schaltung habe ich, bis auf die geänderten Werte für die Gitterableitwiderstände, von Thomas Moppert übernommen ( hier ).
Von den beiden Widerständen R20 und R21 mit je 10Ohm führen Leitungen zu entsprechenden Buchsen auf der Gehäuse Rückseite, um den geforderten Ruhestrom von je 40mA einzustellen. Die hierzu notwendigen Potis sind ebenfalls auf der Rückseite des Gehäuses zu finden. Alle vier Spannungsteilerschaltungen für die feste Gittervorspannung habe ich auf eine kleine Platine gelötet, und diese an der entsprechenden Stelle auf der Innenseite des Gehäuses befestigt.

Die maximale Anodenverlustleistung der Röhre wird im Datenblatt mit 11W angegeben. Bei einer Anodenspannung von ca. 215V und einem Ruhestrom von ca. 40mA ergeben sich hier 8,6W.
Als Ausgangsübertrager kommt der 53.68U (Raa = 4k) von Gerd Reinhöfer zum Einsatz. Dieser Ausgangsübertrager bietet sekundär die Möglichkeit zum Anschluss von Lautsprechern mit 4, 8 bzw.16Ohm. Da ich diverse Lautsprechersysteme mit unterschiedlichen Impedanzen besitze, wollte ich diese selbstverständlich, richtig angepasst, nutzen. Hierzu verwendete ich eine Schaltung die Ralf Raudonat einmal erarbeitete (hier ).
Man benötigt einen Umschalter mit drei Ebenen und drei Anschlüssen (für Stereo natürlich in doppelter Ausführung). Bei den unterschiedlichen Schalterstellungen (4Ohm, 8Ohm, 16Ohm) werden die drei Sekundärwicklungen des Ausgangsübertragers entsprechend miteinander kombiniert.
Vorstufe und Phasendreher:
Ziel war es, wie in der Überschrift zu lesen, einen vollkommen symmetrischen Aufbau zu realisieren.
Als Vorstufenröhre wurde die EF860 gewählt (EF80 oder ähnlich ist ebenso möglich). Pro Kanal werkeln jeweils zwei dieser Röhren in Differenzverstärkerschaltung.
Damit die EF860 für diese Schaltung optimal arbeitet, benötigt sie eine hohe Ub, großen Ia sowie großen Ig2. Laut Datenblatt sind 550V der maximal zulässige Wert für die Betriebsspannung. Ich entschied mich letztendlich für eine Ub von 400V ( welche mit dem geplanten Netzteil noch möglich waren).
Der maximale Kathodenstrom für die EF860 liegt bei 13mA.
In meiner Schaltung habe ich für Ua ca. 210Vund für Ug2 ca.200V gewählt. Bei einem Rk von 235Ohm beträgt dann der Anodenstrom ca.8,5mA und der Schirmgitterstrom ca. 2mA.
Das Potentiometer P4 zwischen den beiden Schirmgitterwiderständen, an dessen Schleifer die Betriebsspannung anliegt, dient zum Symmetrieren der beiden Ausgangssignale.
Die beiden Röhren der Vorstufe werden nun über einen Eingangsübertrager gespeist. Hierzu verwendete ich den 54.13 Eingangsübertrager 1:1,5+1,5 für Gegentakt von Gerd Reinhöfer.
Hiermit erhält man zum einen eine galvanische Trennung und zum anderen ist die Phasenumkehr elegant gelöst.
Weitere Vorteile bei der Verwendung eines Eingangsübertragers sind:
-
zusätzliche Spannungsverstärkung durch die Übersetzung
-
echte Gegentakt-Ansteuerung, dadurch höhere Linearität
-
kompletter Wegfall von Brummschleifenproblemen
Die beiden Sekundärwicklungen werden mit je einem 50k Potentiometer abgeschlossen, die somit auch als Lautstärkeregler fungieren. Für Stereo benötigt man also ein logarithmisches Vierfach-Potentiometer.
Nun zu den Widerständen P1, R2 und R3:
Das eine Ende dieser Widerstandsreihe liegt an den Kathodenwiderständen der beiden EF860 an, dies ist der so genante „virtuelle Massenpunkt“.
Das andere Ende wird mit einer Spannung von –90V beschaltet. Das Poti P1 wird so eingestellt, dass sich am „virtuellen Massenpunkt“ eine Spannung von 0V gegenüber Masse ergibt. D.h. über diesen Gesamtwiderstand fließt dann der Kathodenstrom beider Vorröhren.
Diese Schaltungsvariante erhöht nochmals die Symmetrie der Eingangsstufe.
Wenn man diese Variante weglässt, so sind beide Kathodenwiderstände ganz normal auf Masse zu legen.
Die Gegenkopplung wird mit je einem 150k Widerstand von der Anode der Endröhre zur Kathode der Vorröhre realisiert, also auch vollkommen symmetrisch. Mit den Kondensatoren C1 und C2 parallel zu den entsprechenden Gegenkopplungswiderständen muss ich noch weiter experimentieren um die optimal geeigneten Werte zu finden (von ca.10-100pF).
Damit die 6C19П –B voll ausgesteuert werden kann sind am Gitter ca. 160-170Vss erforderlich. Aus der Eingangsspannung von 1Veff werden nach dem Eingangsübertrager knapp 1,5Veff. Die EF860 verstärkt diese Spannung auf ca. 55Veff also 155Vss. Das bedeutet, dass die Endröhre nicht ganz maximal ausgesteuert wird. Dies ist aber nicht so tragisch.
Die Ausgangsleistung des Verstärkers beträgt 2 X gute 8W.
Der Frequenzgang reicht von 15Hz (-3db) bis 90kHz (-3db).
Zur Netzteilschaltung:
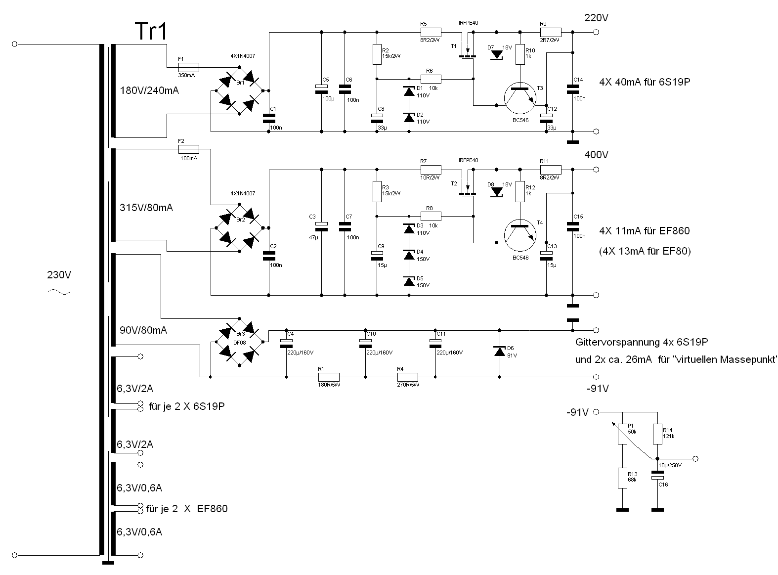
Schaltplan 2
Der Netztransformator wurde nach meinen Wünschen von Gerd Reinhöfer gefertigt.
Die Betriebsspannungen für beide Endstufenkanäle werden von einer Netzteileinheit erzeugt, ebenso die Betriebsspannungen für die beiden Vorstufen.
Zum Einsatz kommt die bekannte Standart-Schaltung, welche eine sehr gut gesiebte und stabilisierte Gleichspannung erzeugt.
An meinen 96db Hörnern ist nicht das leiseste Brummen zu vernehmen.
Die negative Gittervorspannung (welche auch am „virtuellen Massepunkt“ zum Einsatz kommt) wird mehrfach gesiebt und mit einer 91V Zenerdiode stabilisiert.
Die Spannungsteilerschaltung für die Gittervorspannungserzeugung ist 4 mal aufgebaut, also für jede Endröhre 1 mal (siehe oben).
Die Heizspannungen für die Endrören als auch für die Vorröhren sind jeweils kanalgetrennt ausgeführt, und werden mit je zwei 100Ohm Widerständen gegen Masse symmetriert.
Zum Aufbau und Gehäuse:
Die komplette Verstärkerschaltung (bis auf die Koppelkondensatoren) baute ich auf einer separaten Aluminiumplatte auf. Diese wurde dann von innen an die entsprechende Stelle des Gehäuses unter Benutzung von Abstandshülsen und Gewindewürfel geschraubt.


Die Koppelkondensatoren befestigte ich mit Kabelbindern an der Innenseite des Gehäuses.
Die Netzteilplatinen finden ihren Platz rund um den Netztransformator.

Hier noch weitere Detailbilder:



Das Gehäuse selbst besteht aus Alunox, welches von meinem Aluhändler 2 mal abgekantet wurde. Die beiden Seitenteile habe ich aus Schweizer Birnbaum befertigt und zum Schluss geölt. Seitenteile und Alugehäuse wurden dann mit Gewindewürfeln befestigt. Diese dienen auch zu Befestigung der Verstärkerplatte und der Lochblech-Bodenplatte.


Der Verstärker läuft nun schon eine ganze Weile zu meiner vollsten Zufriedenheit.
Jacky Buschmann
