|
|
|
|
Ein Stereoverstärker mit 2 x 25 W

Von Michael Sauerbier
Angefangen hat alles vor vielen Jahren, als ich unten sichtbares Verstärkerchassis und eine Kiste mit Röhren von meinem Vater geschenkt bekam. Damals wurden Leistungstransistoren noch mit "Gold" aufgewogen. Es wurde daraus eine recht brauchbare Monoendstufe mit 20 Watt.
Die Röhrengeschichte geriet dann für fast 30 Jahre in Vergessenheit. Vor ca. 3 Jahren stolperte ich zufällig bei e-bay wieder über Röhrenverstärker. Ich habe dann die Kiste mit den Röhren untersucht und festgestellt, daß dort 9 polnische 6P3S, 1 6SN7, eine 6N7, einige 6G7 und 6K7 zu finden waren. Die 6P3S sind identisch mit der 6L6 haben jedoch 20,5 W Anodenverlustleistung. Nach Aufnahme der Kennlinien konnte ich 3 Paare ausmachen und beschloß, Einen Stereoverstärker mit 6P3S in Gegentaktendstufen zu bauen.
Das obige Chassis mit 2 EL12 wurde zum Erprobungsträger verschiedener Schaltungen. Insbesondere habe ich einige gängige Phasenumkehrstufen durchprobiert.
Zunächst habe ich die Katodynschaltung allein und mit vorgeschalteter Katodenstufe, dann "long tailed pair", Schmidt und Paraphase aufgebaut und probegehört.
"Long tailed pair" und Schmidt haben mir am besten gefallen. Kein Wunder, werden diese bei Verstärkern von Marantz und Leak eingebaut.

Für eine Variante muß man sich entscheiden, ich habe der Leak-Variante den Vorzug gegeben.
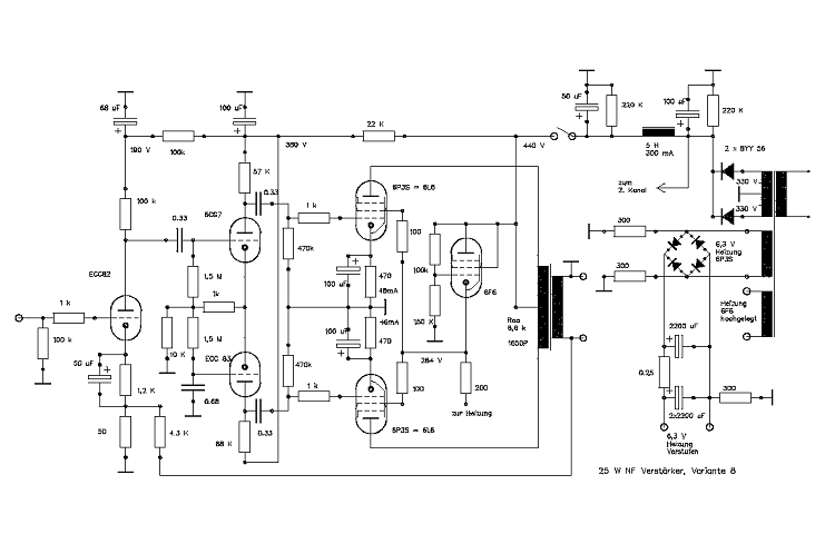
Der Verstärker sollte daher eine Vorstufe als Katodenstufe, eine Phasendreherstufe nach Schmidt und eine Endstufe mit 2 6P3S mit automatischem Bias (Katodenwiderstand) erhalten.

Die Vorstufe erhielt ½ ECC83 (der Schaltplan ist hier nicht richtig) für die notwendige Verstärkung des eingehenden NF Signals und die Schaffung einer Verstärkungsreserve für die Gegenkopplung. Der Arbeitswiderstand ist 100 kOhm. Der Katodenwiderstand von 1,2 kOhm wurde mittels Kondensator überbrückt, um die hohe Verstärkung zu halten. Zum Einbinden der Gegenkopplung wurden 50 Ohm zu Masse gelegt. Größere Widerstände sind an dieser Stelle oft brummempfindlich.
Der Phasendreher nach Schmidt schließt sich über einen Kondensator an. Die Röhrenbestückung ist die 6CG7, die datengleich mit der 6SN7 ist, aber nur die Hälfte kostet. Diese Röhre verträgt einen relativ großen Strom, die Anoden und Katodenwiderstände können daher gering ausfallen.
Die Endstufe sollte eigentlich in Ultralinearschaltung ausgeführt werden. Da die 6P3S ebenso wie die ursprüngliche 6L6 jedoch nur 270 V am Schirmgitter (G2) verträgt, ist das nicht möglich.
ACHTUNG!!! Wir weisen bei allen Projekten auf der Hohen Betriebspannung hin! Die Zwischen 250V und 5 KV !!! liegen können je nach projekt und beim falschen Umgang LEBENSGEFÄHRLICH Sind. der Nachbau hier beschriebenen Geräte ist auf eigende verantworung durchzuführen. Weder die Autoren noch der Homepage Betreiber übernimmt Hafung für fahrlässigkeiten oder für fehler die in den veröffendlichten Schaltungen sich / erschlichen haben die verantwortung. und das Risiko liegt alleine bei der Person die eine Schaltung nachhbaut. fundierte Kenntnisse der Elektronik und der elektrischen Sicherheit sind unabdingbar. Der nachbau ist nur für Private personen gestattet. Für eine gewerbliche nutzung sind die jeweiligen Autoren um Einverständnis Schriftlich zu fragen!
Mit dem Erprobungschassis habe ich verschieden Möglichkeiten der Spannungsbereitstellung für G2 untersucht. Ein einfacher Widerstand ist nicht möglich, da sich der Strom über das Gitter zwischen 2 und 10 mA ändert. Wird der Widerstand auf 2 mA berechnet, liegen bei Vollaussteuerung nur noch 100 V am Gitter an und die Leistung fällt auf ca. 16 W ab. Ich habe dann von Grommes obige Triodenschaltung abgeschaut. Die 6F6 lag noch im meiner Röhrenkiste rum. Der Aufwand ist wesendlich geringer als der mit einer Transistor- oder Schaltkreisvariante. Wichtig ist nur, daß die Röhre eine extra Heizung erhält, die über einen Widerstand mit der Katode verbunden wird. (Die Katode liegt auf ca. 300 V)

Die 6P3S und die 6F6 sind aus den Jahren 1957/1958 und spielen noch wie neu.
Für die Ausgangstrafos habe ich 60 W Typen gewählt mit einem Raa von 6,6 kOhm. Die kosten nicht wesendlich mehr als 30 Watt Typen, tragen aber wesendlich zum guten Frequenzbereich und zum guten Klang des Gesamtverstärkers bei.
Das Netzteil enthält einen Ringkerntrafo, der eine sehr geringe Brummeinstrahlung auf den Verstärker verspricht. Nach der Gleichrichtung mittels Halbleiterdioden folgt der Ladekondensator. Ab hier ist die Siebkette doppelt aufgebaut, um die Kanaltrennung zu optimieren. Außerdem kann man jeden Verstärkerkanal extra in Betrieb nehmen.
Die Heizspannung der Endstufen wird über Widerstände symmetriert. Die Heizspannung der Vorstufenhabe ich gleichgerichtet und gesiebt. Gleichspannung zur Heizung der Vorstufen verbessert ohne Kosten das Brummverhalten des Verstärkers. Die Bauteile hierfür stammen aus ausgeschlachteten Computernetzteilen.
Nach der Siebdrossel folgt der Siebkondensator, den ich jedoch direkt an den Ausgangsübertrager gelötet habe.
Das Gehäuse hatte ich noch von einem nicht realisierten Transistorprojekt liegen.

Zunächst hatte ich eine symmetrischen Anordnung der Verstärker links und rechts vom Netzteil geplant. Im Interesse eines großen Abstandes der NF Leitungen vom Netzteil habe ich die oben sichtbare Anordnung gewählt.
Links befindet sich das Netzteil mit dem Ringkerntrafo, davor die Röhren für die Spannungsreduzierung für die Schirmgitter. Rechts sind beide Verstärkerkanäle mit den Ausgangsübertragern, den Endstufenröhren, den Phasendrehern und der Vorverstärkerröhre vorn zu sehen.

In dem Verstärkergehäuse unter der Endstufe befinden sich der RiAA-Entzerrer, die
Kanalumschaltung und der Line-Verstärker.
Die Schaltung dafür werde ich ev. für den nächsten Wettbewerb aufzeichnen.
Im Januar habe ich kostengünstig einige 6BG6G bekommen können. Auch hier konnte ich 2 Paar ausmessen. Die 6BG6G ist identisch mit der 6L6 wurde jedoch für Zeilenendröhrenzwecke in Fernsehempfängern weiterentwickelt. Die Schirmgitter-spannung kann bei dieser Röhre 350 V betragen. Grommes hat sie auch für Endverstärker benutzt und die Gitterspannung bis aus 450 V heraufgesetzt.
Ich sah hier die Möglichkeit, die Endstufen auf Ultralinearbetrieb umzustellen, da die AÜ auch Schirmgitteranschlüsse besitzen.
Den Umbau habe ich in zwei Stufen vollzogen. Zunächst habe ich unter Beibehaltung der Ursprungsschaltung die Röhrenfassungen umgelötet. Der Verstärker funktionierte weiter einwandfrei.

Danach habe ich die Schaltungsteile für die Gitterspannung entfernt und die G2 über 330 Ohm Widerstände mit den entsprechenden Anzapfungen der AÜ verbunden.
Nach dem Einschalten stellte ich fest, daß der Katodenstrom auf ca. 70 mA angestiegen war.
Logisch, die hohe G2 Spannung verursacht natürlich einen größeren Stromfluß . Den Katodenwiderstand mußte ich auf 680 Ohm vergrößern.
Die freigewordene Heizwicklung habe ich dann dazu benutzt, den Vorstufen eine seperate Stromquelle zu spendieren.
Die Verdrahtung erfolgte auf Lötleisten. Wobei ich die Bauteile möglichst direkt an der Röhrenfassung anlöte. Bei einigen Bauteilen ist das ohnehin Pflicht, den anderen schadet es nicht.

Links sind die Verstärker zu sehen. Oben die Siebkondensatoren und die Sicherungselemente für die Anodenspannung jedes Verstärkers. Rechts ist das Netzteil mit den beiden Siebdrosseln und dem Gleichrichter für die Heizspannung. In die freie Öffnung der einen 6F6 habe ich einen 10000 µF Kondensator zur Siebung der Heizspannung montiert.
Die Masseleitung habe ich mit 1,5 mm² verlegt. Es sind zwei Massepunkte vorhanden. Einer obern rechts im Netzteil, einer unten direkt unter dem Lautstärkeregler. NF Kabel verlege ich immer aus alten 75 Ohm Netzwerkkabel.
Rote Kabel führen Anodenpotential, Schwarze und Blaue sind Massekabel. Heizung ist braun. Gelb sind freie NF Leitungen zu den Ausgangsübertragern, Lautsprecher-anschlüssen und die Gegenkopplung. Diese sind auch aus defekten Computernetzteilen.

Der Klang der Ultralinearschaltung ist wesendlich besser als der der Pentodenschaltung. Aber die Ultralinearschaltung ist im Fall meines Verstärkers auch anfälliger gegen Schwingungen. Der Strom an einer Endröhre blieb erst dann fest stehen, nachdem ich den Gegenkopplungswiderstand mit einem Kondensator von 220 p überbrückt und für das Kabel von der Anode der Phasendreherstufe zum Gitterkondensator der Endstufe eines mit dicker Isolierung genommen habe.
Der Verstärker ist bei mir seit zwei Monaten ohne Beanstandung im Berieb. Insgesamt möchte ich das Projekt als gelungen betrachten und empfehle es zur Nachahmung.
Mein nächstes Projekt sind zwei Monoblöcke mit 6336A als PSE. Die dürfen dann klanglich mit dem vorgestellten Verstärker wetteifern.
Michael Sauerbier
