Kleiner Mic Pre Amp

- Betriebsspannung: 12V (6,5mA) – 24V (19mA)
- Kapsel: EMY-9765P / MCE 100
- Verstärkung: 37db – 50 db bei 24V Ohne Last ( R6 = 1K )
- Geringes Eigenrauschen
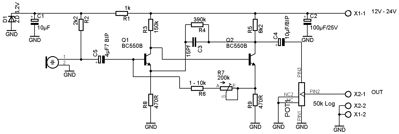
Diese kleine Recht einfach Aufgebaute Schaltung ist bestens geeignet eine kleine einfache Mikrofonkapsel soweit zu verstärken, so das mit der Ausgangsspannung die erzeugt einen brauchbaren Pegel erzeugt werden kann!
Die hier in der Schaltung Verwendete Mikrofonkapsel ist nichts anderes als ein Kondensator Mikrofon (auch Druckradiantenempfänger genannt) die mit einer internen Spannung von 1,5V – 10V zurechtkommt. Außerdem verfügt die Kapsel bereits einen FET Vorverstärker! Das vereinfacht die ganze Sache erheblich! Um auf einen Pegel von 0 dbv zu kommen reicht schon eine Verstärkung von 46db aus. Die Verstärkung kann dann mit Hilfe R7 eingestellt werden. R6 begrenzt den einstellbaren Bereich dieser Wert Darf Zwischen 1 K und 10K liegen wobei ich der Meinung bin das dies etwas von der Angeschlossenen Last Abhängig ist. Zumindest habe ich das Gefühl das dies so ist!
Damit die Schaltung bis zu 24V betrieben werden kann, habe ich die Vorspannung mit einer ZD auf 6,2V festgelegt. Möchten sie die Schaltung auf 9V betreiben, sollte R1 durch eine Brücke ersetzt werden und die D1 entfällt.
Allerdings sollten sie wissen das der Hersteller maximal 10V Betriebsspannung für die Kapsel zugelassen hat! Alternativ können sie R1 verkleinern und D1 als Spannungsbegrenzung weiter nutzen. Wenn sie eine 9V Batterie benutzen, sollte es aber auch Ohne möglich sein.
C5 entkoppelt die Angelegte Gleichspannung von der Basic des Transistor Q1
Hier wurden Rauscharbe Typen eingesetzt C3 begrenzt die Schaltung im Oberen Frequenzbereich, damit nicht unerwünschte Umweltbeeinflussung mit verstärkt werden.
Dafür das die Kapsel sehr Günstig ist, macht sie einen recht guten Eindruck was die Widergabe Qualität betrifft.
Generell können auch Andere kapseln verwendet werden. Ggf. muss die Schaltung dann etwas angepasst werden. Die Nötige Anpassung entnehmen sie dann den Datenblättern des Kapsel Hersteller.
Die leiterplatte habe ich wegen der Stabilität Durchkontaktiert bestellt.


|
Menge |
Wert |
Device |
Bauteile |
|
2 |
470R |
Metall 0,6W |
R8, R9 |
|
1 |
1k |
Metall 0,6W |
R1 |
|
1 |
2k2 |
Metall 0,6W |
R2 |
|
1 |
8k2 |
Metall 0,6W |
R5 |
|
1 |
1K - 10k |
Metall 0,6W |
R6 |
|
1 |
150k |
Metall 0,6W |
R3 |
|
1 |
390k |
Metall 0,6W |
R4 |
|
1 |
15Pf |
C-EU050-024X044 |
C3 |
|
1 |
4µF7 BIP |
CPOL-EUE2.5-7 |
C5 |
|
1 |
10µF |
CPOL-EUE2.5-6 |
C1 |
|
1 |
10µF/BIP |
CPOL-EUE2.5-7 |
C4 |
|
1 |
100µF/25V |
CPOL-EUE3.5-8 |
C2 |
|
1 |
50k Log |
RK11K112 |
POT1 |
|
1 |
200k |
Trimmer |
R7 |
|
2 |
BC550B |
BC550B |
Q1, Q2 |
|
1 |
MCE 100 |
MCE 100 |
M1 |
|
1 |
ZD 6,2V |
ZPD |
D1 |
|
2 |
AK500/2 |
X1, X2 |
|
|
1 |
Leiterplatte |
37 mm* 59 mm |
