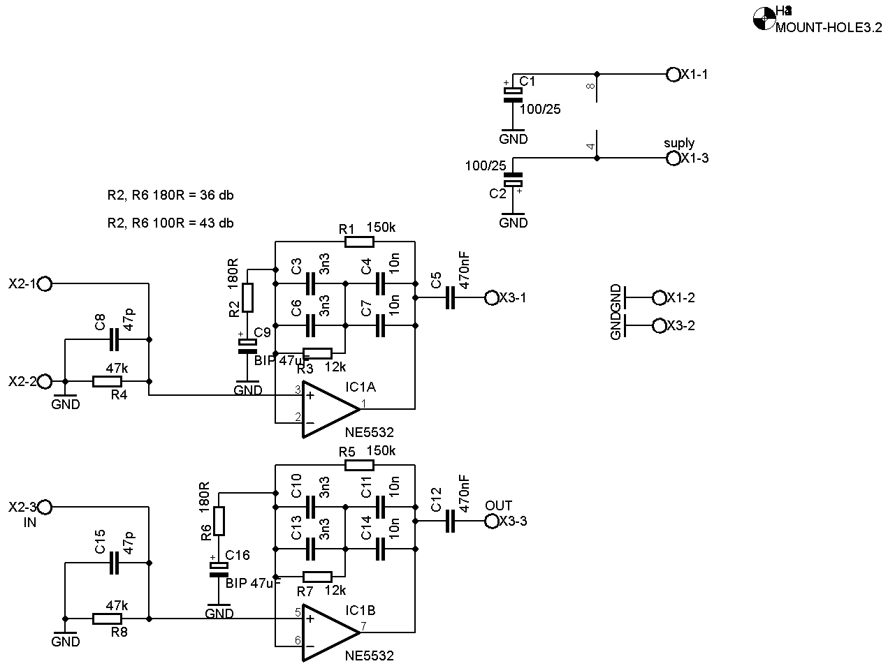
RIAA Entzerrer mit dem NE5532 für MM Systeme IEC Kennlinie 2022
- Betriebsspannung +/- 12 – 15 V – (7 mA bei 12V)
- Verstärkung 36 db - 43 db
- Leiterplatte 43x61 mm Fr4 DK
- IEC Kennlinie
Wenn es einfach und kostengünstig sein soll, ist dieser RIAA Entzerrer genau das richtige! Auch dieses Modell ist Zusätzlich mit einer IEC Kennlinie Ausgestattet.
Weitere Future sind natürlich die beiliegenden metallfilm Widerstände, sowie die Folienkondensatoren die für die RIAA Kennlinie zum Vorteil sind. Denn der Filter Sollte von guter Qualität sein. Somit bildet dieser RIAA Entzerrer eine sehr gute Standard Baugruppe. Je nach Tonabnehmer und Pre Amp kann es sein das die Verstärkung etwas angepasst werden muss. Wir versenden 100R und 180R Widerstand, damit sie dann entscheiden können Veiel der Entzerrer verstärken Soll! Sie Können für den Betrieb der Schaltung unser Audio Netzteil mit +/-12V bzw. +/-15 6VA einsetzen.,



|
Menge |
Wert |
Device |
Bauteile |
|
2 |
100R |
0,6W Metall |
R2, R6 |
|
2 |
180R |
0,6W Metall |
R2, R6 |
|
2 |
12k |
0,6W Metall |
R3, R7 |
|
2 |
47k |
0,6W Metall |
R4, R8 |
|
2 |
150k |
0,6W Metall |
R1, R5 |
|
2 |
47p |
C-EU050-045X075 |
C8, C15 |
|
4 |
3n3 |
C-EU050-035X075 |
C3, C6, C10, C13 |
|
4 |
10n |
C-EU050-035X075 |
C4, C7, C11, C14 |
|
2 |
470nF |
C-EU050-035X075 |
C5, C12 |
|
2 |
BIP 47uF |
CPOL-EUE2.5-6 |
C9, C16 |
|
2 |
100µF/25 |
CPOL-EUE2.5-7 |
C1, C2 |
|
1 |
NE5532 |
TL072P |
IC1 |
|
1 |
DIP 8 |
Fassung |
IC1 |
|
3 |
Printklemme |
W237-103 |
X1, X2, X3 |
|
1 |
Leiterplatte Y55 |
43 mm* 61 mm |
