EL 84 SE Stereo-Amp
Technische Daten:
- Leiterplatte durchkontaktiert - 2 Layer
- Röhren: 2 Stk. EL 84 und 1 Stk. ECC 83
- Versorgungsspannung: 6,3 VAC und ca. 203 VAC
- Eingangsspannung ohne GK 100 mV
- Eingangsspannung mit GK 365 mV
- Verstärkung, 35db ohne GK, 24db mit GK
- Leiterplatte Maße 109 x 151 mm
Beschreibung
Die EL 84 ist eine sehr beliebte Röhre, mit der man einen klassischen Röhrenverstärker ohne komplexes Schaltungsdesign aufbauen kann. Sie ist, gerade im Single-Ended-Betrieb, für Neugierige und Einsteiger oft das erste Röhrenprojekt. Jedoch greifen auch Fortgeschrittene und Profis aufgrund der beliebten Charakteristik auf den Klassiker zurück.

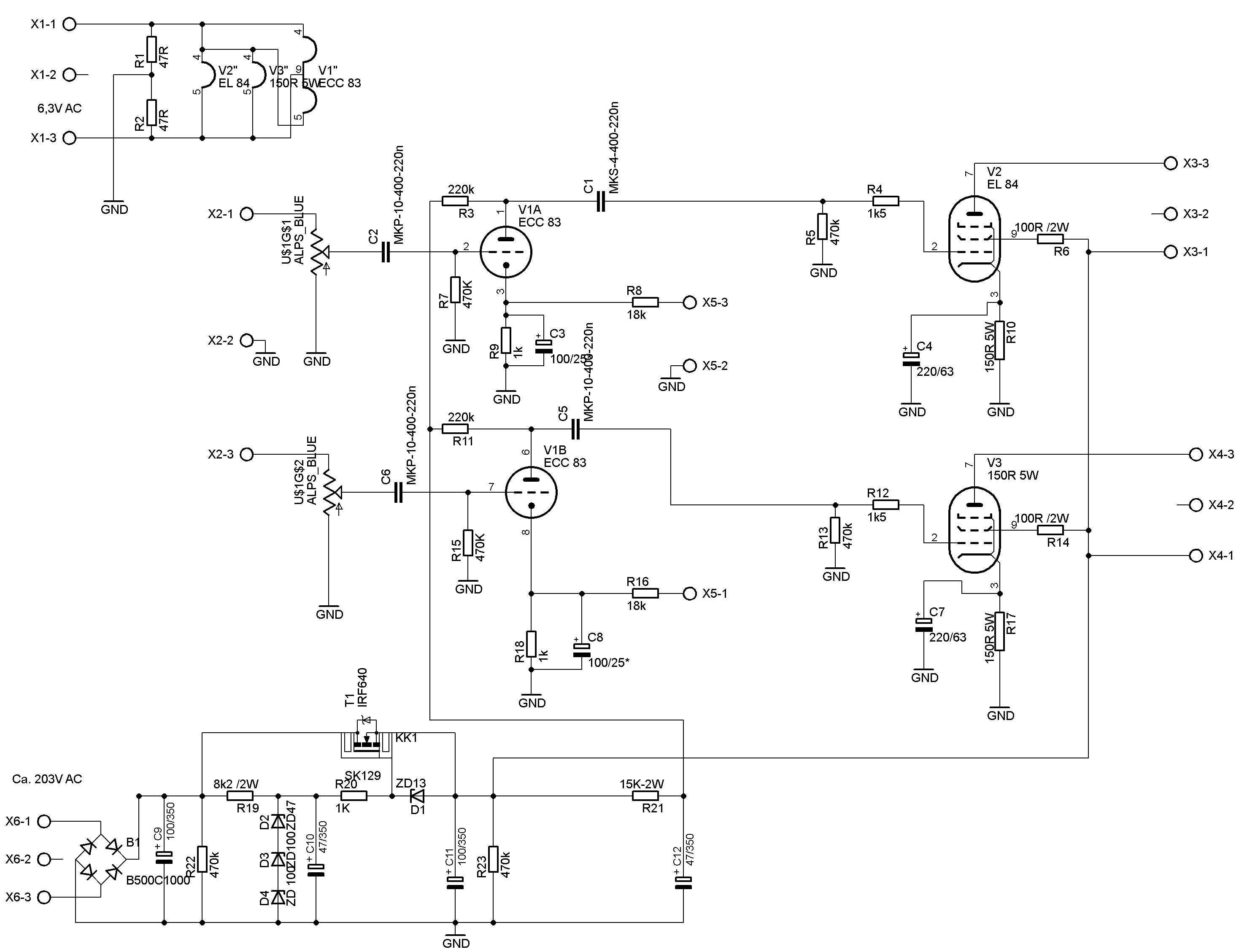
Um die Spannungsversorgung direkt an Bord zu haben, wurde das Netzteil, samt seiner bewährten DC-Stabilisierung, auf der Leiterplatte integriert und versorgt beide Kanäle. Die Arbeitsspannung wird über D2-D4 eingestellt.
Zusätzlichen stehen die Optionen der Gegenkopplung (über R8 / R16) und der Eingangssensitivierung (C3 / C8 bestücken) zur Verfügung.
R10 und R17 können wahlweise als Draht- oder Metalloxidwiderstände (5W) ausgeführt werden.
Schaltbild
Bestückungsplan
Stückliste
|
Menge |
Wert |
Device |
Bauteile |
|
2 |
47R |
Metall 1/4W |
R1, R2 |
|
2 |
100R /2W |
2W Metall |
R6, R14 |
|
2 |
150R 5W |
RKH208-8 |
R10, R17 |
|
3 |
1k |
Metall 1/4W |
R9, R18, R20 |
|
2 |
1k5 |
Metall 1/4W |
R4, R12 |
|
1 |
8k2 /2W |
2W Metall |
R19 |
|
1 |
15K-2W |
2W Metall |
R21 |
|
2 |
18k |
Metall 1/4W |
R8, R16 |
|
2 |
220k |
Metall 1/4W |
R3, R11 |
|
6 |
470k |
Metall 1/4W |
R5, R7, R13, R15, R22, R23 |
|
4 |
MKP-10-400-220n |
C-EU225-087X268 |
C1, C2, C5, C6 |
|
2 |
47/350 |
E7,5-18 |
C10, C12 |
|
2 |
100/25* entfällt i.d.r. |
CPOL-EUE3.5-8 |
C3, C8 |
|
2 |
100/350 |
E7,5-18 |
C9, C11 |
|
2 |
220/63 |
CPOL-EUE5-13 |
C4, C7 |
|
1 |
B500C1000 |
RB1A |
B1 |
|
1 |
ZD13 |
ZPD |
D1 |
|
1 |
ZD47 |
ZPD |
D2 |
|
1 |
ZD 100 |
ZPD |
D3, D4 |
|
1 |
IRF640 |
IRF740 |
T1 |
|
1 |
ECC 83 |
ECC82-P |
V1 |
|
2 |
EL 84 |
EL84-P |
V2, V3 |
|
1 |
ALPS_BLUE |
ALPS_BLUE |
U$1 |
|
1 |
SK129 58mm |
SK129 |
KK1 |
|
6 |
AK500/3 |
X1, X2, X3, X4, X5, X6 |
|
|
3 |
Noval Print Fassung |
||
|
1 |
Schraube M3x6 Mutter, Scheibe |
Dokument in PDF Download


