Einsteigerkonzept EL34 SE als Pseudotriode
|
|
|
|
Einsteigerkonzept EL34 SE als Pseudotriode
Von Uwe Berlin

Schon wieder ein EL34-Verstärker; aber ein Einsteigerkonzept mit minimalem Mißerfolgerisiko, hohem Klanganspruch und mit Ausbauoptionen, die die große Breite der möglichen Beschaltungen von SE Trioden- und Pentoden-Röhren-Verstärker großflächig in einem Gerät abdeckt.
|
Vorteil von Triodenschaltungen |
Nachteile von Triodenschalungen |
|
wesentlich toleranter hinsichtlich der Anpassung an den AÜ und die LS |
hohe Gittervorspannung benötigt regelmäßig mehrstufige Treiber |
|
niedriger Innenwiderstand - hoher Dämpfungsfaktor - gute Basswiedergabe - große Bandbreite der zu übertragenden Übertragungsfrequenzen |
hohe Wärmeverlußtleistung - geringen Ausgangsleistung |
|
unproblematische Anpassung des Treibers |
hohe Kosten für Trafo und AÜ |
Vorteil von Triodenschaltungen Nachteile von Triodenschalungen
wesentlich toleranter hinsichtlich der Anpassung an den AÜ und die LS hohe Gittervorspannung benötigt regelmäßig mehrstufige Treiber
niedriger Innenwiderstand - hoher Dämpfungsfaktor - gute Basswiedergabe - große Bandbreite der zu übertragenden Übertragungsfrequenzen hohe Wärmeverlußtleistung - geringen Ausgangsleistung
unproblematische Anpassung des Treibers hohe Kosten für Trafo und AÜ
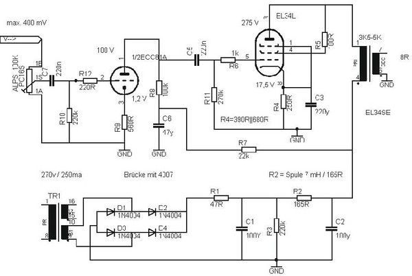
Die EL34 mit einer einstufigen Treiberschaltung ist ein kostengünstige und kostruktiv einfache Lösung hinsichtlich der vorgenannten Kriterien. Erwartet werden mehr als 1 Watt Musikleistung als Triode. Wem das nicht reicht, kann mit dieser Kombination auch leicht 4-7 Watt in UL oder als Pentode, oder mit einem anderen AÜ (2k) bis zu 11 Watt erreichen. Zunächst gelten aber die Maxima: Nachbau- und Erfolgssicherheit und hoher Klanganspruch.

Hinsichtlich der Beschaltung der EL34 wurden die Werte aus dem Mullard-Datenblatt als Minimalziel ausgewählt: mindestens Ua 250 Volt bei 70 mA. Der Trafo von Markus mit den Abgriffen bei 220V, 250V, 270V bei 250 mA erscheint hierfür optimal. Der AÜ wurde von Markus auf einem M85b-Kern mit 3k5 gewickelt. Dieser Widerstand soll einen etwas stärkeren AP, als die Mullardschaltung, erlauben. Er hat auch verschiedene Anzapfungen für die UL-Schaltungs-Option. Näherungsweise gilt für diese Triodenschaltung die nachfolgende Grafik:

Die EL34 ist zu 70 % belastet, was eine sehr hohe Lebenserwartung verspricht. Näherungsweise ergeben sich cirka 1,6 Watt bei weniger als 4 % 2.-harmonische Verzerrung (grafisch ermittelt). Möglicherweise ließe sich dies optimieren, wenn man Rk auf cirka 230 R verringert. Aber das gewonnene Ergebnis ist sehr zufriedenstellend, sodaß die Schaltung vorerst so verbleibt:

Verstärkung: Die EL34 ist mit Ug1 = -17V vorgespannt; maximal sind also 34Vss zur Vollaussteuerung notwendig. Als Treiber standen die ECC 81 / 82 / 83 zur Auswahl. Die 82´er hat zu wenig Verstärkung für eine einstufige Treiberschaltung; die 83´er einen recht hohen Innenwiderstand, welches sich möglicherweise negativ auf das Klangergebnis auswirken kann. Also wurde die ECC81 ausgewählt.
Die 81´er hat eine nominelle Verstärkung mit dem Faktor 60. Durch den nicht überbrückten Katodenwiderstand wird eine Stromgegenkopplung geschaltet, die einen verbesserten Klang verspricht. Bei einem Ral von cirka 73k (R6=100k || R11=270k) ergibt sich für die ECC 81 eine Verstärkung mit dem Faktor 40; Ug1 = 0,85Vss = 0,425Vs = 0,3Vrms. Die Eingangsempfindlichkeit der Schaltung liegt also bei cirka 300 mV. Fein, das paßt für meinen Tuner, die PC-Soundkarte im Arbeitszimmer; aber auch für fast alle geläufigen MP3 und CD-Spieler.

Aufbau: Die Verdrahtung wurde überwiegend freiverdrahtet ausgeführt. Die Masseführung wurde sternförmig auf den Siebelko gelegt. Der rückseitige Netzschalter beinhaltet die Sicherungen und einen Netzfrequenzfilter. Letzterer ist wichtig, da ein SE empfindlich gegenüber Netzbrumm ist. Vorne ist ein weiterer Schalter für die Hochspannung installiert, um nach dem Anheizen der Röhren diese einzuschalten (schont die C´s; insbesondere C5, da beim Einschalten durchaus 380 V durch die Schaltung fließen können). Zur Vermeidung von Brummschleifen wurden die einzelnen Baugruppen mit kurzen, 0,75mm Draht an den ZMP geführt (hier: Siebelko).

Und wie hört es sich an? Na, so wie sich eine SE-Triode sich anhören soll. Sogar an den Mini-TML-Boxen mit cirka 85dB reicht es für "einen qualifizierten Eingriff in den häuslichen und nachbarschaftlichen Frieden". Und die alten Röhren-Mono´s stehen demnächst zum Verkauf an. Wozu brauch man schon 15 Watt PP?

Verbesserungen und Variationen der Schaltung:
Diese Schaltung sollte einen erfolgssicheren Einstieg in die Röhrentechnik gewährleisten. Das hat sie gehalten. Optimierung wäre wahrscheinlich das falsche Wort, aber wer weiterbasteln will, hat jede Menge Schaltungsoptionen zur Verfügung, ohne gleich ein völlig neues Gerät aufbauen zu müssen:
- Die vorhandene 22 Volt-Spannung am Netztrafo könnte als negative Vorspannung der EL34 zugeführt werden. Die geschätzt 10 % höhere Leistungsausbeute wäre aber mit einem feinfühligen Abgleichung der negativen Vorspannung verbunden, die in größeren Abständen (jährlich?) kontrolliert werden sollte, um den alterungsbedingten Verschleiß der Röhren zu kompensieren. R4 + C3 entfiele. Am nachfolgende Bild kann man erkennen, welchen Einfluß Rk der EL34 an diesem Trafo hat bzw. abschätzen, welches Ergebnis mit negativer Vorspannung zu erwarten wäre.

- Einbau einer weiteren ECC81; Parallelschaltung der Doppelsysteme zur Reduzierung des Innenwiderstandes der Schaltung und Erhöhung der Kanaltrennung (jeweils 1/2 Ra bzw Rk)
ACHTUNG!!! Wir weisen bei allen Projekten auf der Hohen Betriebspannung hin! Die Zwischen 250V und 5 KV !!! liegen können je nach projekt und beim falschen Umgang LEBENSGEFÄHRLICH Sind. der Nachbau hier beschriebenen Geräte ist auf eigende verantworung durchzuführen. Weder die Autoren noch der Homepage Betreiber übernimmt Hafung für fahrlässigkeiten oder für fehler die in den veröffendlichten Schaltungen sich / erschlichen haben die verantwortung. und das Risiko liegt alleine bei der Person die eine Schaltung nachhbaut. fundierte Kenntnisse der Elektronik und der elektrischen Sicherheit sind unabdingbar. Der nachbau ist nur für Private personen gestattet. Für eine gewerbliche nutzung sind die jeweiligen Autoren um Einverständnis Schriftlich zu fragen!
- Stufenschalter zur Regulierung der Eingangsempfindlichkeit oder als Poti-Ersatz mit 100 k.
- Wenn ein Vorverstärker mit 1 Volt Ausgangsspannung vorhanden ist, sollte die Eingangsempfindlichkeit reduziert werden. Dies geschieht über einen Spannungsteiler oder, wesentlich eleganter: Es kann über eine Gegenkopplung von Anode EL34 nach Katode ECC81 die Verstärkung reduziert werden; der Katodenwiderstand müßte dann in Zwei aufgeteilt; einer mit einem geeigneten Kondensator überbrückt werden.
- Wer mehr Leistung sucht, kann eine UL- oder Pentodenschaltung ausprobieren, indem das G2 der EL34 über die AÜ-Anzapfungen schrittweise zum Eingang des AÜ gelegt wird. Hierbei sollte beachtet werden, das in Pentodenschaltung nur cirka 250 V an Ug2 empfehlenswert sind. Dabei sollten in dieser Konstellation so etwa 5 Watt möglich sein.
- Fast 5 Watt Trioden-Leistung sind auch möglich, wenn der Trafo eine höhere Spannung zur Verfügung stellt. Verschiedene Arbeitspunkte bis Ub 380 V / 65 bis 70 mA sind durch leichte Modifikationen mit dieser Schaltung möglich.
- Und wenn dies nicht reicht, können Leistungshungrige mit einem 2k-AÜ in Pentodenschaltung und einem stärkeren Netztrafo durchaus 11 Watt erreichen.
Dies sind nur einige denkbare Variationen. Insgesamt handelt es sich bei dieses Konzept um eine Kombination, die vielfältige Möglichkeiten mit geringem Aufwand eröffnet.
Bauteilempfehlung:
- Netztrafo vom Markus: 4 x EL84; eine bessere Bezeichnung fand ich nicht :-(
- AÜ: 3k0 bis 3k5 für Triode und UL; Leistungshungrige für Pentodenschaltung 2k5 bis 2k0
- Widerstände 2 Watt; für R4 = 5 Watt; R2 mindestens 10 Watt
- Koppelkondensatoren: MKS oder MKT; mindestens 400V
- NT-Kondensatoren: mindestens 450 V
- Dioden: Fast oder UF; ggf. 10 nF 630V parallel

Ziel des Verstärkers war, ein nachbausicheres Konzept mit Erweiterungsoptionen. Ersteres wurden erreicht. Ob die Erweiterungsoptionen überhaupt umgesetzt werden, ist derzeit nicht entschieden. Dafür klingt der Verstärker einfach zu gut. Insoweit wurde das Ziel verfehlt :-).
Viel Erfolg
Uwe
